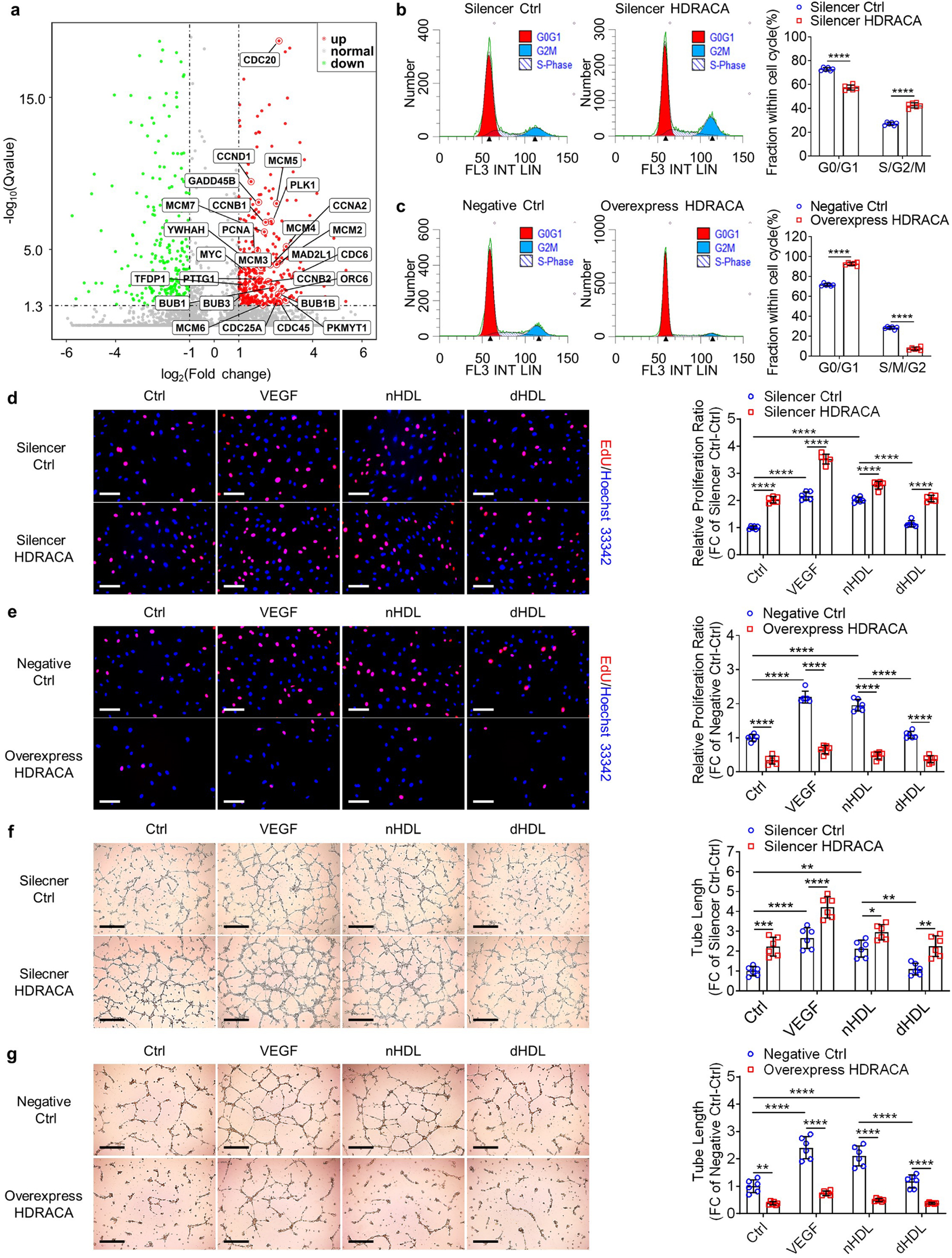
Fig. 3
From: High-density lipoprotein regulates angiogenesis by long non-coding RNA HDRACA

nHDL and dHDL differently regulate HDRACA expression to affect endothelial cell proliferation and tube formation. a Volcano plot shows differentially expressed genes in HUVECs after treatment with lncRNA Smart Silencer HDRACA (Silencer HDRACA) compared with lncRNA smart silencer negative control (Silencer Ctrl), n = 3. b, c Flow cytometric analysis of HUVECs showing the cell cycle at 30 min after addition of PI/RNAse and 48 h after lncRNA Smart Silencer transfection (b) or 72 h after lentivirus vector transfection (c). The representative plots (left and middle) and quantification (right) are shown. d, e The representative images (left) and quantification (right) of EdU incorporation assay in HUVECs treated with VEGF or nHDL or dHDL after silencing (d) or overexpressing (e) HDRACA. The proliferative HUVECs were labeled with EdU (red) and the nuclei were stained with Hoechst 33342 (blue). Scale bars, 100 μm. f, g The representative images (left) and quantification (right) of tube formation assay in HUVECs treated with VEGF or nHDL or dHDL after silencing (f) or overexpressing (g) HDRACA. Scale bars, 500 μm. Data are presented as the mean ± SD. For (b–g), n = 6. *p < 0.05; **p < 0.01; ***p < 0.001; ****p < 0.0001