Fig. 7
From: High-density lipoprotein regulates angiogenesis by long non-coding RNA HDRACA

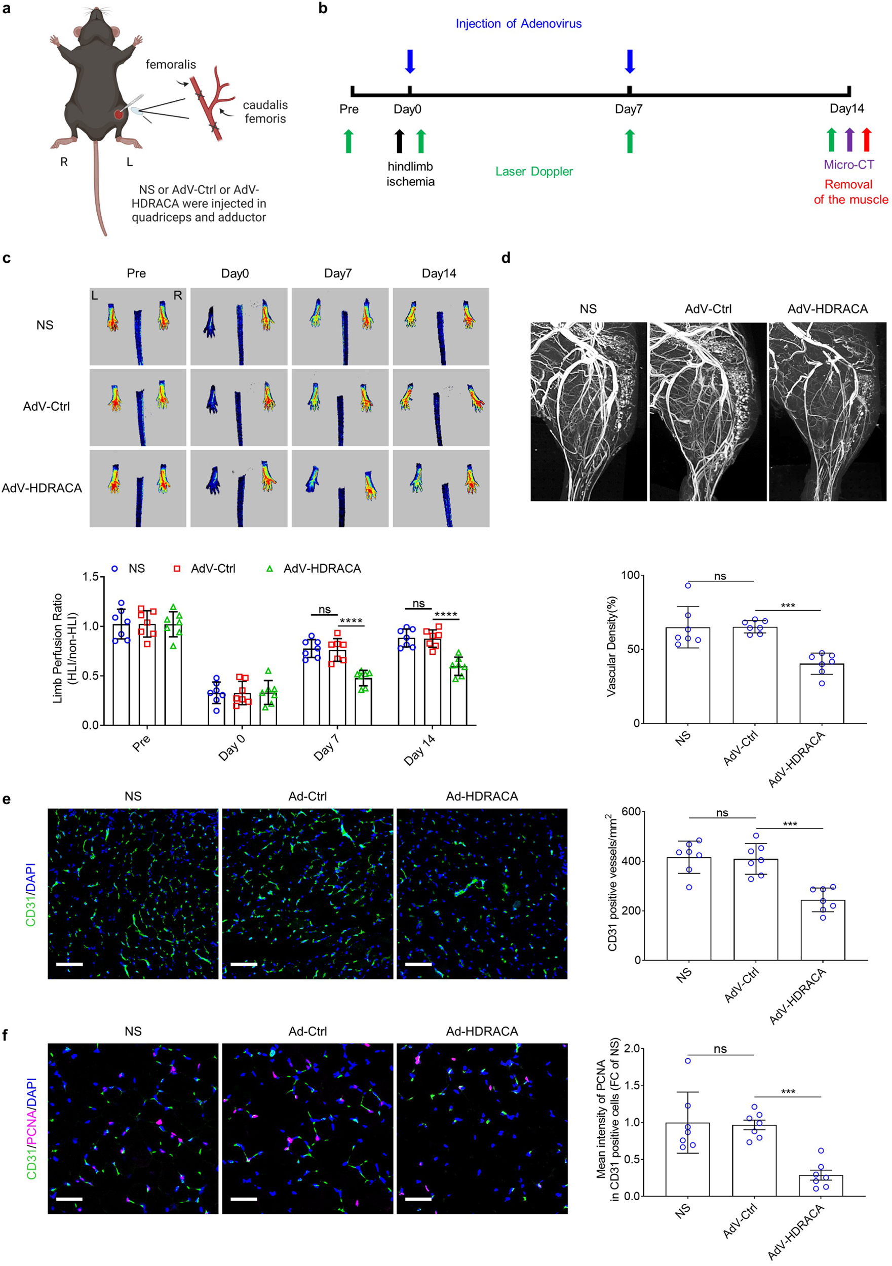
HDRACA inhibits angiogenesis in vivo. a Schematic graphic of the ischemia model used in this study. b Overview of experimental process in vivo. c Representative images (up) and quantification (down) of laser doppler flow before and at various time points after femoral artery ligation in mice treated with normal saline (NS), control adenovirus vector (AdV-Ctrl), or adenovirus vector carrying HDRACA (AdV-HDRACA). R (right) and L (left) foot. d Representative images (up) and quantification (down) of micro-CT analysis at day 14 after femoral artery ligation in mice treated with NS or AdV-Ctrl or AdV-HDRACA. e Representative images (left) and quantification (right) of CD31 staining (green) at day 14 after femoral artery ligation in mice treated with NS, AdV-Ctrl or AdV-HDRACA. The nuclei were stained with DAPI (blue). Scale bars, 100 μm. f Representative images (left) and quantification (right) of CD31 (green) and PCNA (magenta) co-staining at day 14 after femoral artery ligation in mice treated with NS, AdV-Ctrl or AdV-HDRACA. The nuclei were stained with DAPI (blue). Scale bars, 50 μm. Data are presented as the mean ± SD. For (c–f), n = 7. ***p < 0.001; ****p < 0.0001; ns not significant