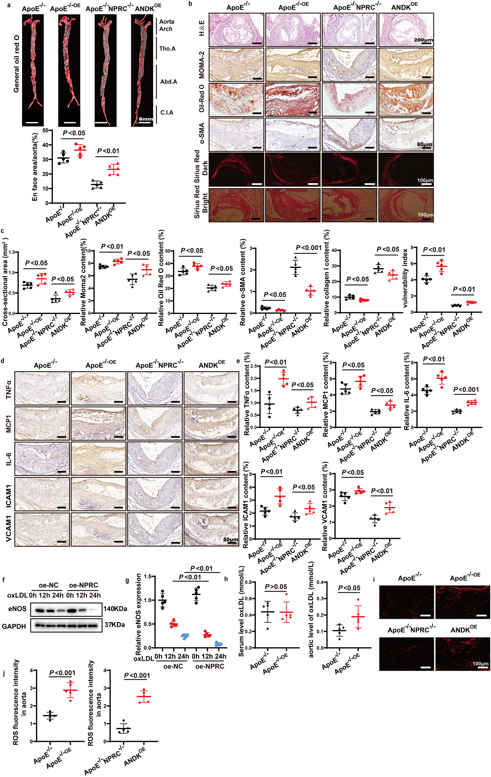
Fig. 7

Comparison of atherosclerotic lesions, inflammatory cytokine expression, and oxidative stress between ApoE−/− and ApoE−/−OE mice and between ApoE−/−NPRC−/− and ANDKOE mice. a Representative images of Oil Red O staining of en face aorta (upper panel) and quantification of Oil red O positive staining area (lower panel) in ApoE−/−, ApoE−/−OE, ApoE−/−NPRC−/−, and ANDKOE mice (n = 5 per group) (scale bar = 5 mm). b Representative images of HE staining (scale bar = 200 μm), Oil Red O staining (scale bar = 50 μm), Sirius red staining (scale bar = 100 μm), and immunohistochemical staining for Moma2 (scale bar = 50 μm) and α-SMA (scale bar = 50 μm) in the aortic tissues of ApoE−/−, ApoE−/−OE, ApoE−/−NPRC−/− and ANDKOE mice. c Quantification of cross-sectional and en face aortic plaque area, and Moma2, α-SMA, and collagen I positive staining area in ApoE−/−, ApoE−/−OE, ApoE−/−NPRC−/−, and ANDKOE mice (n = 5 per group). d Representative images of immunohistochemical staining for TNFα, MCP1, IL-6, ICAM1, and VCAM1 in atherosclerotic lesions of ApoE−/−, ApoE−/−OE, ApoE−/−NPRC−/−, and ANDKOE mice (scale = 50 μm). e Quantification of TNFα, MCP1, IL-6, ICAM1, and VCAM1 positive staining area in atherosclerotic lesions of ApoE−/−, ApoE−/−OE, ApoE−/−NPRC−/−, and ANDKOE mice (n = 5 per group). f Representative Western blot images of eNOS expression in oxLDL-stimulated oe-NC and oe-NPRC HAECs. g Quantification of eNOS expression in oxLDL-stimulated oe-NC and oe-NPRC HAECs (n = 5 per group). h Quantification of oxLDL level in serum and aorta from ApoE−/− mice and ApoE−/−oe mice by ELISA (n = 5 per group). i Representative images of DHE staining of ROS in the aortic root from ApoE−/−, ApoE−/−OE, ApoE−/−NPRC−/−, and ANDKOE mice (scale = 50 μm). j Quantification of mean fluorescence intensity of ROS in the aortic root from ApoE−/−, ApoE−/−OE, ApoE−/−NPRC−/−, and ANDKOE mice. Normal distributions were tested by Shapiro–Wilk method. One-way ANOVA tests were applied in (a), (c), (e). Unpaired two-tailed Student’s t tests were applied in (h) and (j). Two-way ANOVA was used in (f)