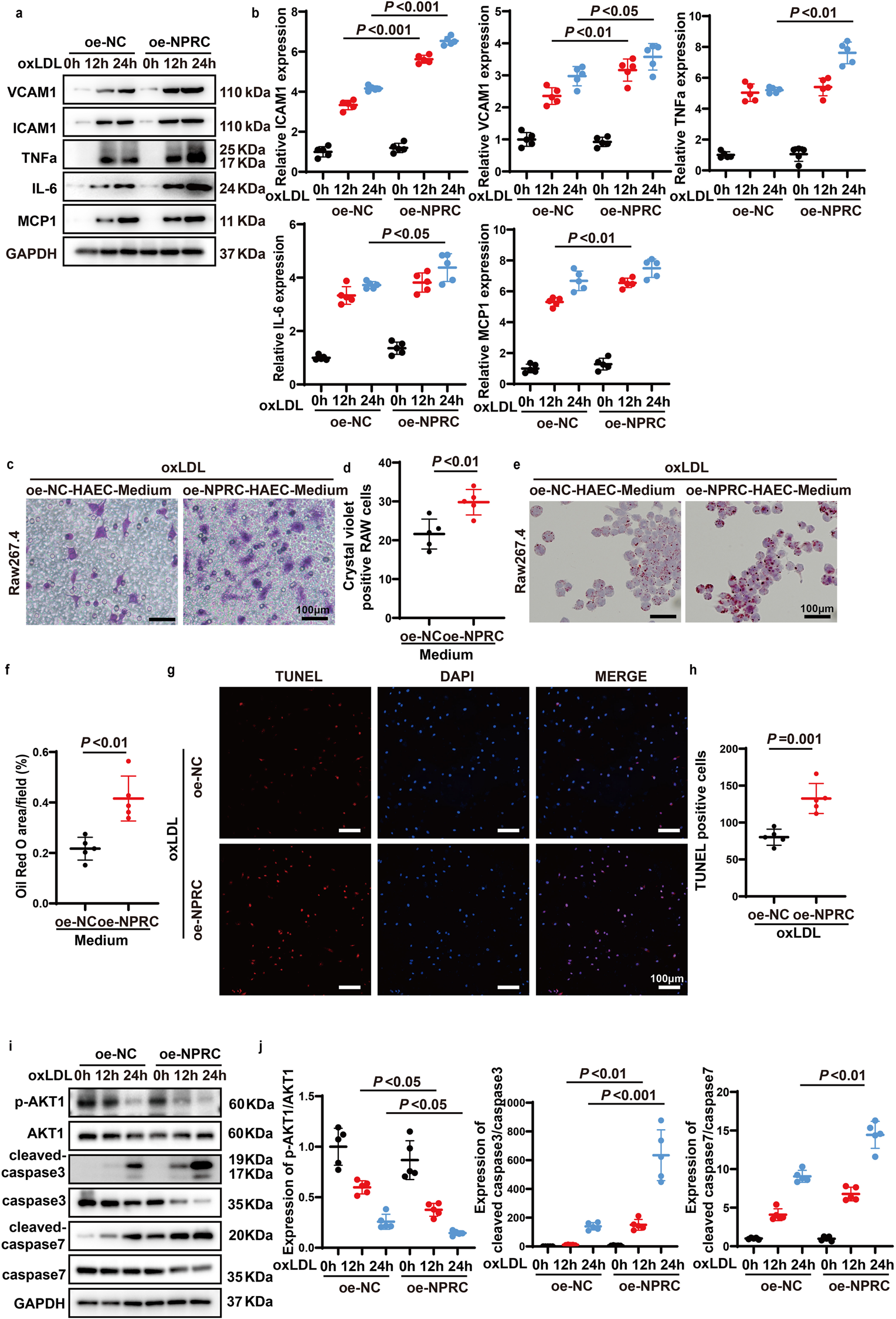
Fig. 8

Overexpression of NPRC increased inflammation and apoptosis and aggravated migration and phagocytosis of macrophages. a Representative Western blot images of ICAM1, VCAM1, TNFα, MCP1, and IL-6 expression in oxLDL-stimulated oe-NC and oe-NPRC HAECs. b Quantification of ICAM1, VCAM1, TNFα, MCP1, and IL-6 expression in oxLDL-stimulated oe-NC and oe-NPRC HAECs (n = 5 per group). c Representative images of Raw 264.7 migration in oxLDL-stimulated oe-NC and oe-NPRC HAECs (scale bar = 100 μm). d Quantification of crystal violet positive cells in Raw 264.7 stimulated by medium from si-NC and si-NPRC HAECs (n = 5 per group). e Representative images of phagocytosis of Raw 264.7 from si-NC and oe-NPRC HAECs after oxLDL stimulation (scale bar = 100 μm). f Quantification of relative positive staining area of Oil Red O in (e) (n = 5 per group). g Representative images of TUNEL assay in oxLDL-stimulated oe-NC and oe-NPRC HAECs (scale bar = 100 μm). h Quantification of TUNEL-positive cells in oxLDL-stimulated oe-NC and si-NPRC HAECs (n = 5 per group). i Representative Western blot images of p-AKT1, AKT1, Cleaved-caspase 3, Caspase 3, Cleaved-caspase 7, and Caspase 7 expression in oxLDL-stimulated oe-NC and oe-NPRC HAECs. j Quantification of p-AKT1/AKT1, Cleaved-caspase 3/Caspase 3 and Cleaved-caspase 7/Caspase 7 expression in oxLDL-stimulated oe-NC and oe-NPRC HAECs (n = 5 per group). Normal distributions were tested by Shapiro–Wilk method. Unpaired two-tailed Student’s t tests were applied in (d), (f), (h). Two-way ANOVA was used in (b) and (j)