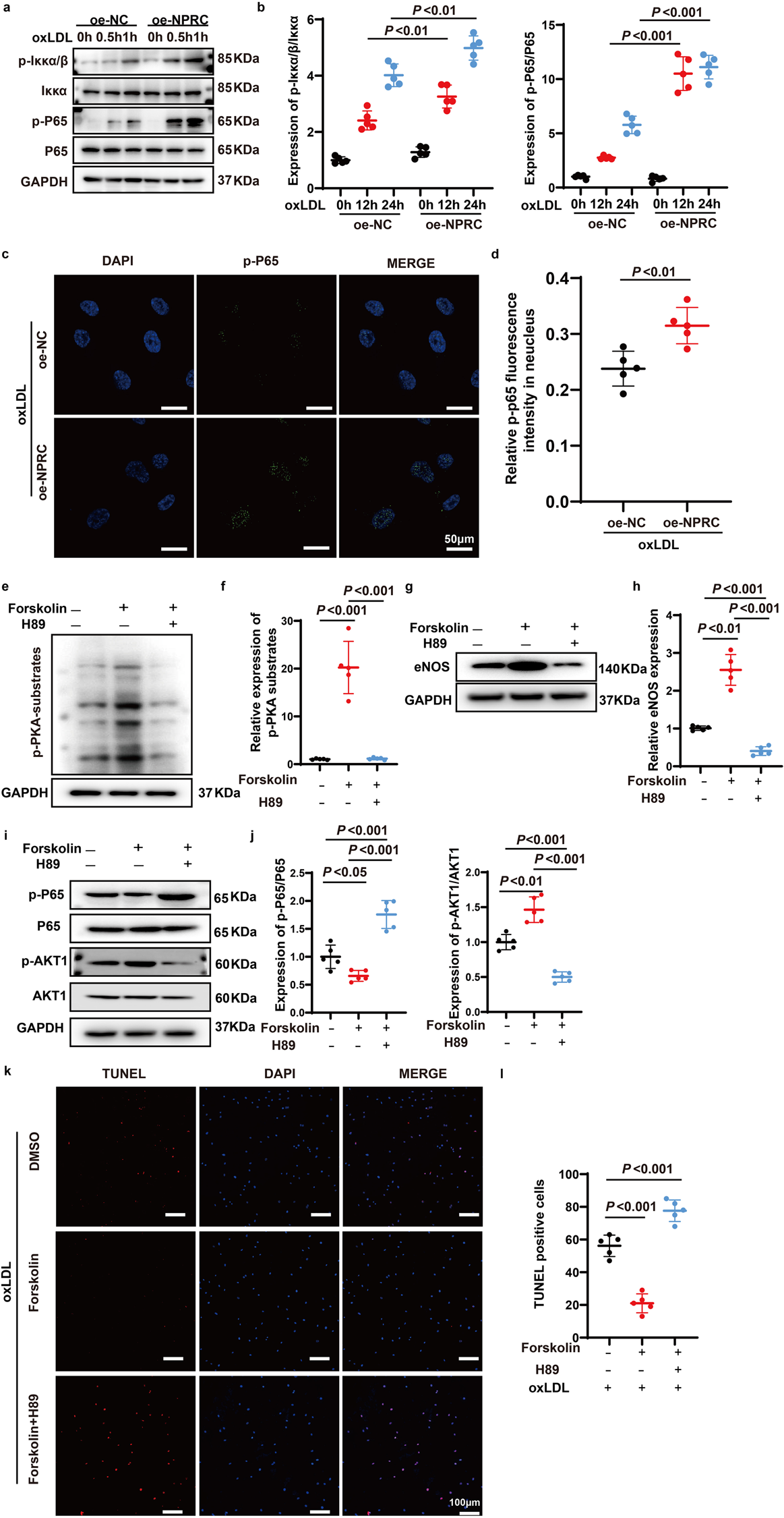
Fig. 9

Activation of PKA pathway upregulated eNOS and p-AKT1, and inhibited p-p65 expression. a Representative Western blot images of p-Iκκα/β, Iκκα, Iκκβ, p-P65, and P65 expression in oxLDL-stimulated oe-NC and oe-NPRC HAECs. b Quantification of p-Iκκα/β, Iκκα, Iκκβ, p-P65, and P65 expression in oxLDL-stimulated oe-NC and oe-NPRC HAECs (n = 5 per group). c Representative immunofluorescence images of p-P65 in oe-NC and oe-NPRC HAECs stimulated by oxLDL (scale bar = 50 μm). d Quantification of p-P65 immunofluorescent intensity in nuclei of oe-NC and oe-NPRC HAECs stimulated by oxLDL (n = 5 per group). e Representative Western blot images of p-PKA-substrate expression in HAECs treated by forskolin and H89. f Quantification of p-PKA-substrate expression in HAECs treated by forskolin and H89 (n = 5 per group). g Representative Western blot images of eNOS expression in HAECs treated by forskolin and H89. h Quantification of eNOS expression in HAECs treated by forskolin and H89 (n = 5 per group). i Representative Western blot images of p-P65, P65, p-AKT1, and AKT1 expression in HAECs treated by forskolin and H89. j Quantification of p-P65/P65 expression in HAECs treated by forskolin and H89 (n = 5 per group). k Representative images of TUNEL assay in HAECs pretreated by forskolin and H89, and then stimulated by oxLDL (scale bar = 100 μm). l Quantification of TUNEL-positive cells in HAECs pretreated by forskolin and H89, and then stimulated by oxLDL (n = 5 per group). Normal distributions were tested by Shapiro–Wilk method. Two-way ANOVA was applied in (b). Unpaired two-tailed Student’s t tests were applied in (d). One-way ANOVAs were used in (f), (h), (j), and (l)