Fig. 2
From: RNA binding protein TIAR modulates HBV replication by tipping the balance of pgRNA translation

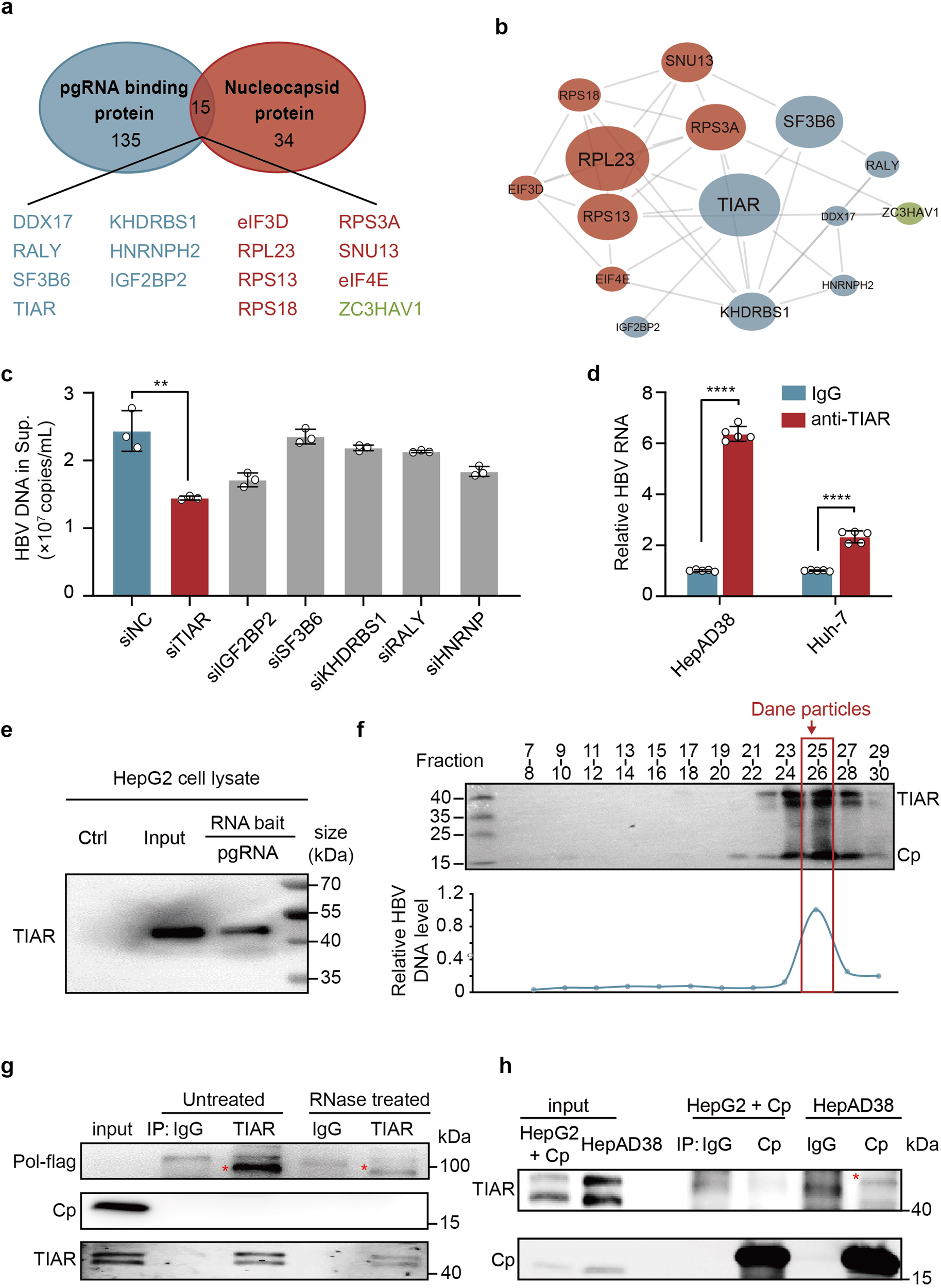
Validation of TIAR packaging into nucleocapsids and binding to pgRNA. a Comparison of pgRNA-interacting and nucleocapsid proteomes. b PPI network of the 15 common proteins between the two proteomes. Node size: the pulldown efficiency calculated by LC-MS/MS. c HepAD38 cells were transfected with indicated siRNA. HBV DNA levels in the culture supernatant were determined by qPCR (n = 3 per group). d Validation of TIAR-pgRNA interaction by RIP assay. pgRNA immunoprecipitated with anti-TIAR or mouse IgG from the cytoplasmic lysates of HepAD38 cells or Huh-7 cells transfected with prcccDNA/pCMV-Cre plasmids was quantified by RT-qPCR (n = 5 per group). Data are represented as mean ± SD, **P < 0.01, ****P < 0.0001. e Validation of TIAR-pgRNA interaction by RNA pulldown assay. HepG2 cell lysates were co-incubated with biotin-labeled full-length pgRNA transcribed in vitro. TIAR in the RNA-protein complex was pulled down by streptavidin beads and was detected by Western blot. Biotin-labeled Saccharomyces cerevisiae tRNA served as negative controls. f The culture supernatant of HepAD38 cells was separated by 10–60% linear sucrose density gradient centrifugation. The TIAR, Cp (top), and HBV DNA (bottom) levels in each fraction were detected by Western blotting and qPCR, respectively. g HepAD38 cells were transfected with Pol-flag plasmid. The cells were harvested 48 h post-transfection. IP followed by Western blot was performed with anti-TIAR antibodies and the immunoprecipitate was treated with or without RNase. Pol-flag was designated by asterisk. h HepG2 cells were transfected with pCMV-core plasmid. The cells were harvested 48 h post-transfection and lysed with NP40 lysis. Immunoprecipitation (IP) was performed with anti-core antibodies followed by Western blot analysis. HepAD38 cells served as positive control and TIAR packaged in nucleocapsids was designated by asterisks