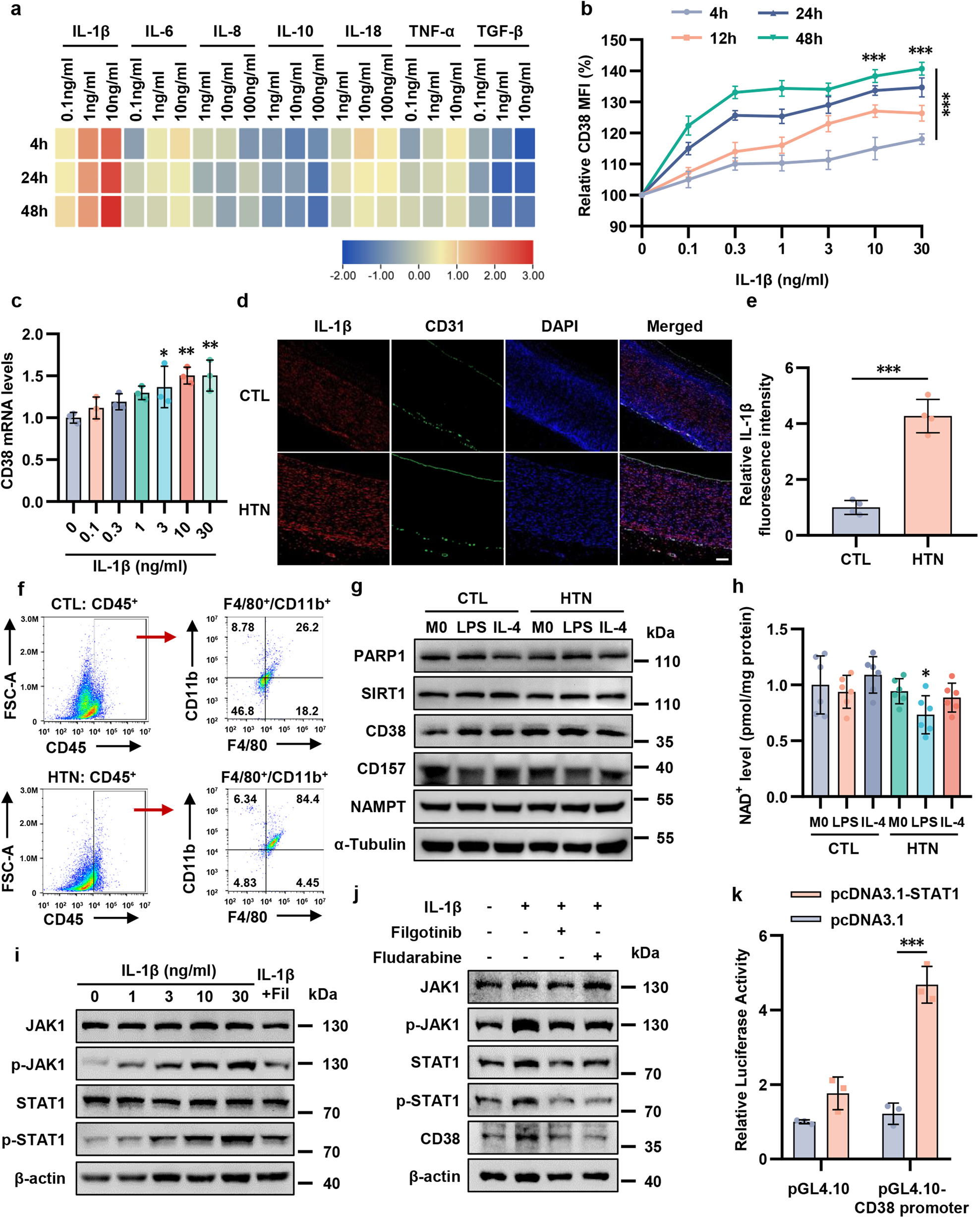
Fig. 5

IL-1β derived from pro-inflammatory macrophages promoted CD38 transcription via JAK1/STAT1 pathway. a Endothelial cells were cultured with control culture medium or culture medium containing the indicated cytokines (IL-1β, IL-6, IL-8, IL-10, IL-18, TNF-α and TGF-β). CD38 expression was detected by flow cytometry after 4-hour, 24-hour and 48-hour incubation, and relative CD38 MFI was calculated in comparison with MFI of control. Heatmap was constructed based on relative CD38 MFI. b Endothelial cells were treated for 48 h with IL-1β (0.1–30 ng/mL), and CD38 expression was measured by flow cytometry. Two-way ANOVA was used for the analysis of differences. The differences in the figures represented significant differences in time and concentration effect. The differences were compared to the control group. c mRNA level of CD38 was measured in endothelial cells treated for 48 h with IL-1β (0.1–30 ng/mL) (n = 3). The differences were compared to IL-1β 0 ng/mL group. d, e Immunofluorescence of the IL-1β (red), endothelial cells marker CD31 (green) and DAPI-stained nuclei (blue) in aorta from hypertensive patients and healthy subjects (n = 4). Scale bar = 250 μm. f The frequency of CD45+F4/80+CD11b+ cells subsets in aortas isolated from hypertensive mice or control mice and analyzed by flow cytometry. g Representative immunoblotting showing CD38 expression in endothelial cells co-cultured with cell culture supernatant of M0, pro-inflammatory macrophages and anti-inflammatory macrophages (n = 3). h NAD+ level of endothelial cells was detected by HPLC-MS (n = 6). The differences were compared to CTL-M0 group. i Representative immunoblotting of JAK1, p-JAK1, STAT1 and p-STAT1 protein levels. j The expression of JAK1, p-JAK1, STAT1, and p-STAT1 protein levels in endothelial cells treated with IL-1β, JAK1 inhibitor Filgotinib, and STAT1 inhibitor Fludarabine were detected by western blot assay. k Endothelial cells transfected with plasmids were measured by luciferase assay to survey the interaction between STAT1 and CD38 (n = 3). *p < 0.05, **p < 0.01, ***p < 0.001