Fig. 2
From: CBX4 deletion promotes tumorigenesis under KrasG12D background by inducing genomic instability

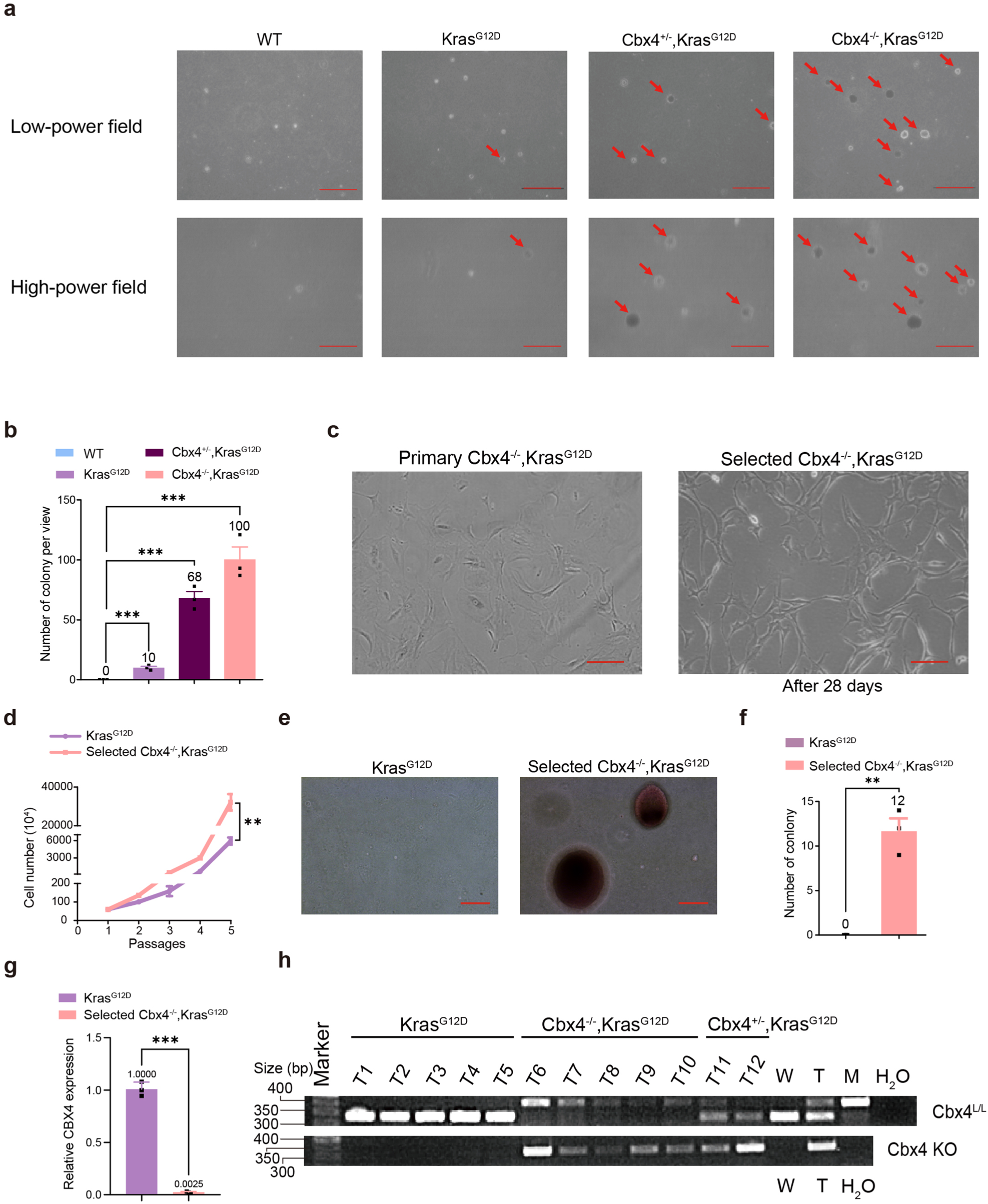
CBX4 deletion eventually promotes cell proliferation and invasion in long-term cell culture in KrasG12D background. a Colony formation ability of Wild-type, KrasG12D, Cbx4+/−, KrasG12D and Cbx4−/−, KrasG12D MEFs was observed by soft agar assay under low and high field of view. Arrows indicate clones. Scale bar: 200 μm (up) and 100 μm (down). b Quantitative analysis of colony formation ability of Wild-type, KrasG12D, Cbx4+/−, KrasG12D and Cbx4−/−, KrasG12D ME. c During cell culture of Cbx4−/−, KrasG12D MEFs, minority of the cells stayed alive after 28 days and were selected to culture separately. Scale bar: 200 μm. d Cell proliferation ability of selected Cbx4−/−, KrasG12D MEFs compared with KrasG12D by 3T3 proliferation assay. e, f Microscopic observation and clones count showed cell transformation ability of the selected Cbx4−/−, KrasG12D MEFs. Scale bar: 50 μm. KrasG12D cells were used as control. g CBX4 expression in KrasG12D and selected Cbx4−/−, KrasG12D MEFs. h Genotype of KrasG12D, Cbx4−/−, KrasG12D and Cbx4+/−, KrasG12D mice. Wild-type (W), heterozygote (T) and mutant (M) type were used for control. Data are shown as means ± SEM. **p < 0.01, ***p < 0.001