Fig. 1

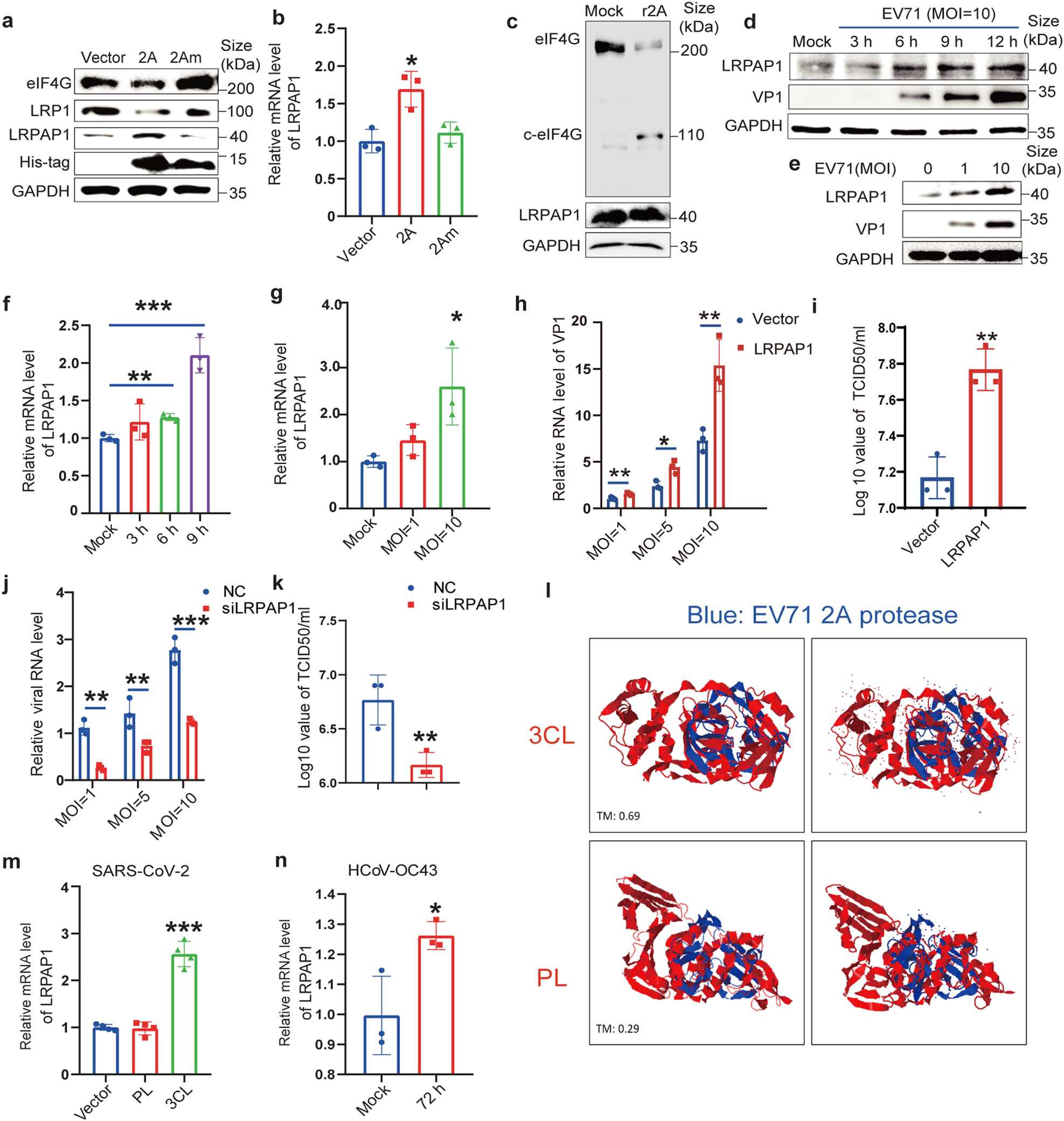
Both EV71 and coronavirus infection promote LRPAP1 expression. a, b Immunoblots and RT-qPCR analysis of the protein (a) and mRNA levels (b) of LRPAP1 in HEK-293T cells transfected with pcDNA4B (vector), pcDNA4B-2A or pcDNA4B-2Am, respectively. c Immunoblots of lysates in RD cells incubated with or without recombinant 2Apro (r2A) for 1 h. d–g RD cells were infected with EV71 at the indicated MOI, and cell lysates were obtained at different time points and subjected to immunoblots (d, e) and RT-qPCR analysis (f, g). h–k The relative viral RNA level (h, j) and viral titer (i, k) in RD cells infected with EV71 at the indicated MOI for 9 h. RD cells were transfected with the indicated plasmid (empty vector (Vector) or pcDNA-LRPAP1 (LRPAP1)) or siRNA (scramble RNA (NC) or siRNA-LRPAP1 (siLRPAP1)) for 39 h before virus infection. l The merging superposition of indicated proteins (EV71 2 A, 4fvb; SARS-CoV-2 3CL, 6y2e; SARS-CoV-2 PL, 6w9c) were compared in 3D model (https://zhanglab.ccmb.med.umich.edu/TM-align/). The right panel indicated the superposition of the interested proteins (3CL (red)/2 A (blue) or PL (red)/2 A (blue)) with ligands and solvents. The TM-score above 0.5 means structural similarity. m The relative mRNA level of LRPAP1 in HEK-293T cells transfected with empty vector pCMV, pCMV-SARS-CoV-2-PL, or pCMV-SARS-CoV-2-3CL for 48 h. n The relative mRNA level of LRPAP1 in RD cells infected with HCoV-OC43 at an MOI of 1 for 72 h. Results were expressed as mean ± standard deviation (error bars) of at least three repeats. *P ≤ 0.05, **P ≤ 0.01, ***P ≤ 0.001, ****P ≤ 0.0001 (unpaired t-test)