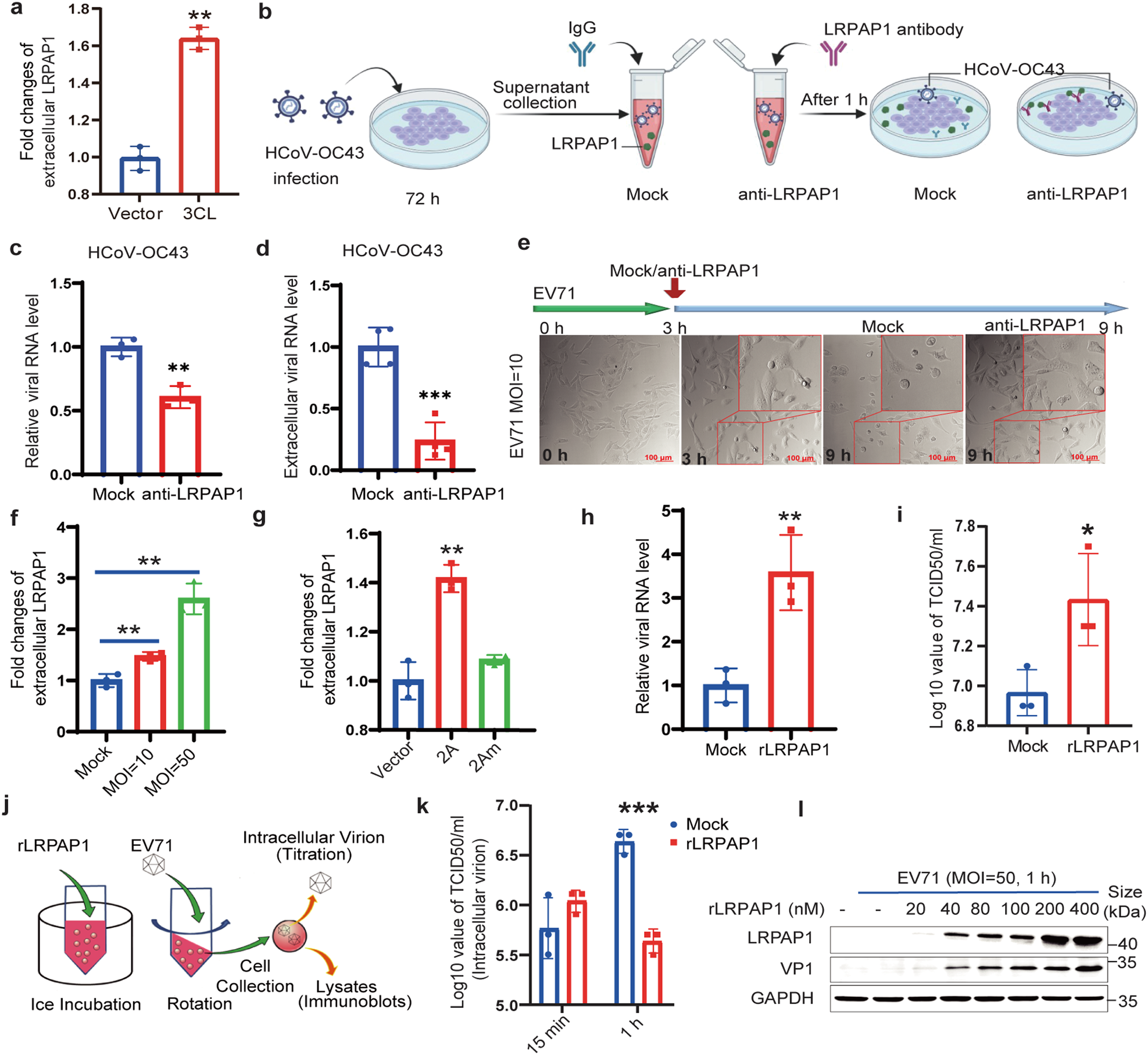
Fig. 2

Extracellular LRPAP1 promotes both coronavirus and EV71 infection. a HEK-293T cells were transfected with an empty vector (Vector) or pCMV-Flag-3CL (3CL). The fold changes of extracellular LRPAP1 protein level were then measured from the medium via ELISA. b–d The schematic diagram of the effect on viral infection caused by extracellular LRPAP1 induced by HCoV-OC43 infection. Created with BioRender.com (b). RD cells were infected with HCoV-OC43 at an MOI of 2 for 72 h. The supernatant was collected and treated with either 0.5 μg/ml antibody against LRPAP1 (anti-LRPAP1) or IgG for 1 h. The supernatant was then used to infect new RD cells for 12 h. The intracellular (c) and extracellular (d) viral RNA level was measured. e RD cells were infected with EV71 at an MOI of 10 for 3 h. Then cells were treated with or without the antibody against LRPAP1 (anti-LRPAP1) for 6 h. The CPEs were indicated by rounding and detachment of cells (scale bar = 100 μm). f, g The fold changes of extracellular LRPAP1 protein level in RD cells infected with EV71 at the indicated viral load for 9 h (f) or HEK-293T cells transfected with the indicated plasmids for 48 h (g) were measured by ELISA. h, i The relative viral RNA level (h) and viral titer (i) in RD cells infected with EV71 after the treatment with or without recombinant LRPAP1. j–l The schematic diagram of recombinant LRPAP1 (rLRPAP1) induction for a short-term virus infection (j). HEK-293T cells were pre-treated with rLRPAP1 on ice for 1 h. Then cells were inoculated with EV71 at an MOI of 50 for 15 min or 1 h. Intracellular virions were harvested and subjected to viral titration (k). Lysates were subjected to immunoblotting with anti-VP1 and anti-LRPAP1 antibodies (l). Results were expressed as mean ± standard deviation (error bars) of at least three repeats. *P ≤ 0.05, **P ≤ 0.01, ***P ≤ 0.001, ****P ≤ 0.0001 (unpaired t-test)