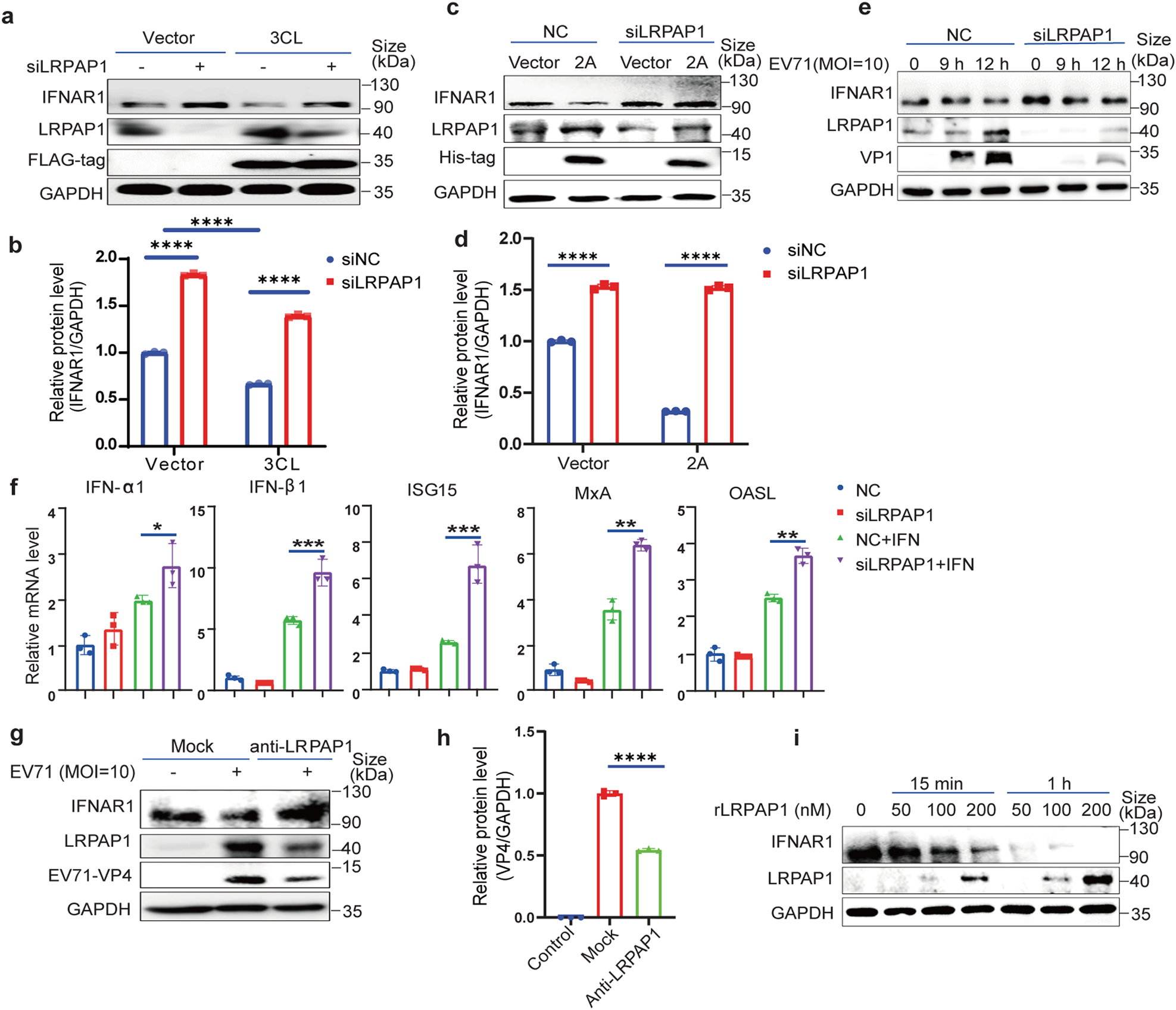
Fig. 3

Extracellular LRPAP1 dominates the downregulation of IFNAR1. a Immunoblots of lysates in HEK-293T cells with the indicated gene expression. HEK-293T cells were transfected with scramble siRNA or siLRPAP1 for 24 h, and cells were then transfected with empty vector or CMV-flag-3CL for another 24 h. b Densitometric analysis of IFNAR1 levels in Fig. 3a was quantified and normalized with GAPDH using ImageJ. c–e Immunoblots of IFNAR1 in the cell lysates with LRPAP1-knockdown. HEK-293T cells were initially transfected with scramble siRNA (NC) or siLRPAP1 for 24 h. Then cells were transfected with an empty vector or 2A-expressing plasmid for a further 24 h (c), or cells were infected with the EV71 for the indicated time (e). Densitometric analysis of IFNAR1 levels in Fig. 3c was quantified and normalized with GAPDH using ImageJ (d). f RD cells were transfected with scramble siRNA or siLRPAP1 for 48 h and were treated with or without 1000 U/ml IFN-α2b for 1 h. The down-stream response of the type I IFN signaling pathway was evaluated by the relative mRNA level of the indicated ISGs. g, RD cells were infected with EV71 at an MOI of 10 for 3 h. Then cells were treated with or without the antibody against LRPAP1 (anti-LRPAP1) for 6 h. Lysates were subjected to immunoblotting with anti-IFNAR1, anti-EV71 VP4 and anti-LRPAP1. h Densitometric analysis of VP4 levels in Fig. 3g was quantified and normalized with GAPDH using ImageJ. i Immunoblots of lysates in HEK-293T cells which were treated with the indicated concentration of rLRPAP1 for 15 min or 1 h. Results were expressed as mean ± standard deviation (error bars) of at least three repeats. *P ≤ 0.05, **P ≤ 0.01, ***P ≤ 0.001, ****P ≤ 0.0001 (unpaired t-test)