Fig. 2
From: Control of CD4+ T cells to restrain inflammatory diseases via eukaryotic elongation factor 2 kinase

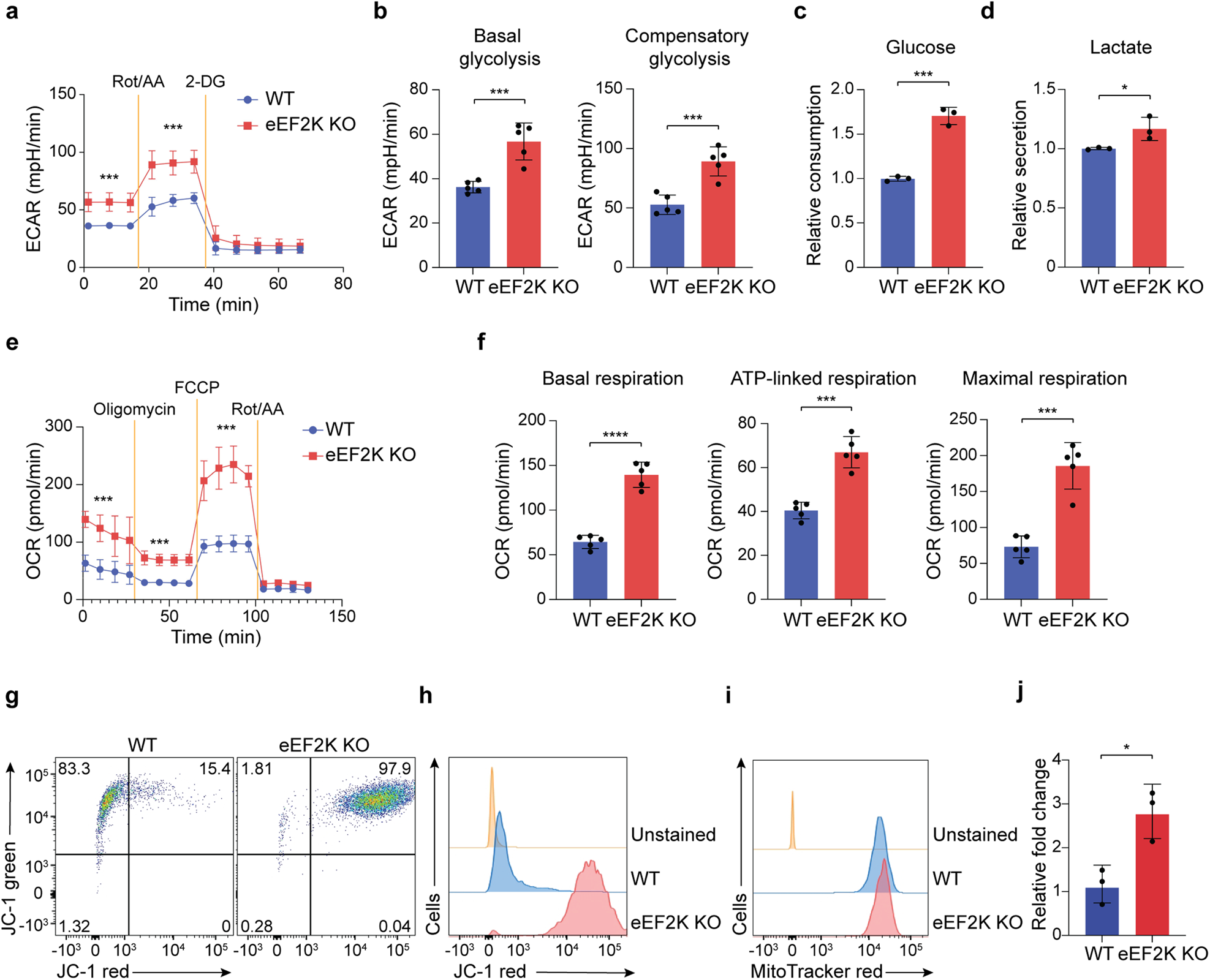
Loss of eEF2K in CD4+ T cells alters their metabolism and mitochondrial function. Naive CD4+ T cells from both WT and eEF2K KO mice were subjected to a three-day stimulation period using anti-CD3 mAb and anti-CD28 mAb. a Cells were treated with a Rotenone/Antimycin A mix to block mitochondrial activities and 2-DG to inhibit glycolysis. The extracellular acidification rate (ECAR) from the Seahorse glycolytic rate assay determined the glycolytic rate. b Basal glycolysis and the compensatory glycolysis of WT and eEF2K KO CD4+ T cells in a were shown (n = 5: technical replicates). c Quantification of relative glucose consumption in WT and eEF2K KO CD4+ T cells on day 3, using Glucose Uptake-Glo assay. (n = 3: technical replicates). d Quantification of relative lactate consumption in WT and eEF2K KO CD4+ T cells on day 3, examined with Lactate-Glo assay. (n = 3: technical replicates). e Oxygen consumption rate (OCR) from the Seahorse Mito Stress test was determined for mitochondrial stress and oxidative phosphorylation in WT and eEF2K KO effector CD4+ T cells on day 3 (n = 5: technical replicates). f WT and eEF2K KO CD4+ T cells are treated with Oligomycin, Carbonyl cyanide-4 (trifluoromethoxy) phenylhydrazone (FCCP), and Rotenone/Antimycin A mix in order to block ATP synthase, to collapse proton gradient, and to inhibit mitochondria activities. Basal respiration, ATP-linked respiration, and maximal respiration were determined by the Seahorse Mito-Stress test of WT and eEF2K KO CD4+ T cells (e), and the data were shown with the standard deviations (n = 5: technical replicates). FACS results of mitochondrial membrane potential (MMP) in WT and eEF2K KO CD4+ T cells were shown on day 3, measured with JC-1 dye (g). JC-1 red indicates red fluorescent J-aggregates and potential mitochondrial hyperpolarization. The percentages of cells were indicated in each quadrant, and JC-1 red was shown in the histogram format (h). Mitochondrial mass of WT and eEF2K KO CD4+ T cells were examined by FACS staining with mitoTracker Red (i) and by qRT-PCR (j) (n = 3; technical replicates). Summary data were presented as mean ± SD, derived from three independent experiments. *P < 0.05; **P < 0.01; ***P < 0.005; ****P < 0.001, unpaired t-test