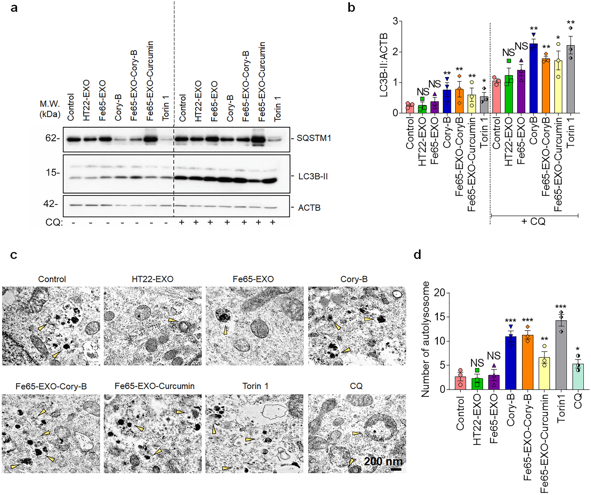
Fig. 3

Delivery of Cory-B by Fe65-EXO caused BECN1-dependent augmented autophagy in neuronal cells. a, b Representative immunoblots depicting the protein level of autophagy markers (SQSTM1 and LC3B-II) in N2a cells, without and with pre-treatment of chloroquine (CQ, 100 μM), and the corresponding bar graphs. c, d Representative electron micrograph of N2a cells showing the formation of autolysosome and the corresponding bar graphs, respectively. Scale bar: 200 nm. In b and d, data are presented as mean ± SEM (N = 3). Statistical analysis was performed by one-way ANOVA with Dunnett’s multiple comparison test to compare Control vs. treatment groups. Significance level at *P < 0.05, **P < 0.01, and ***P < 0.001