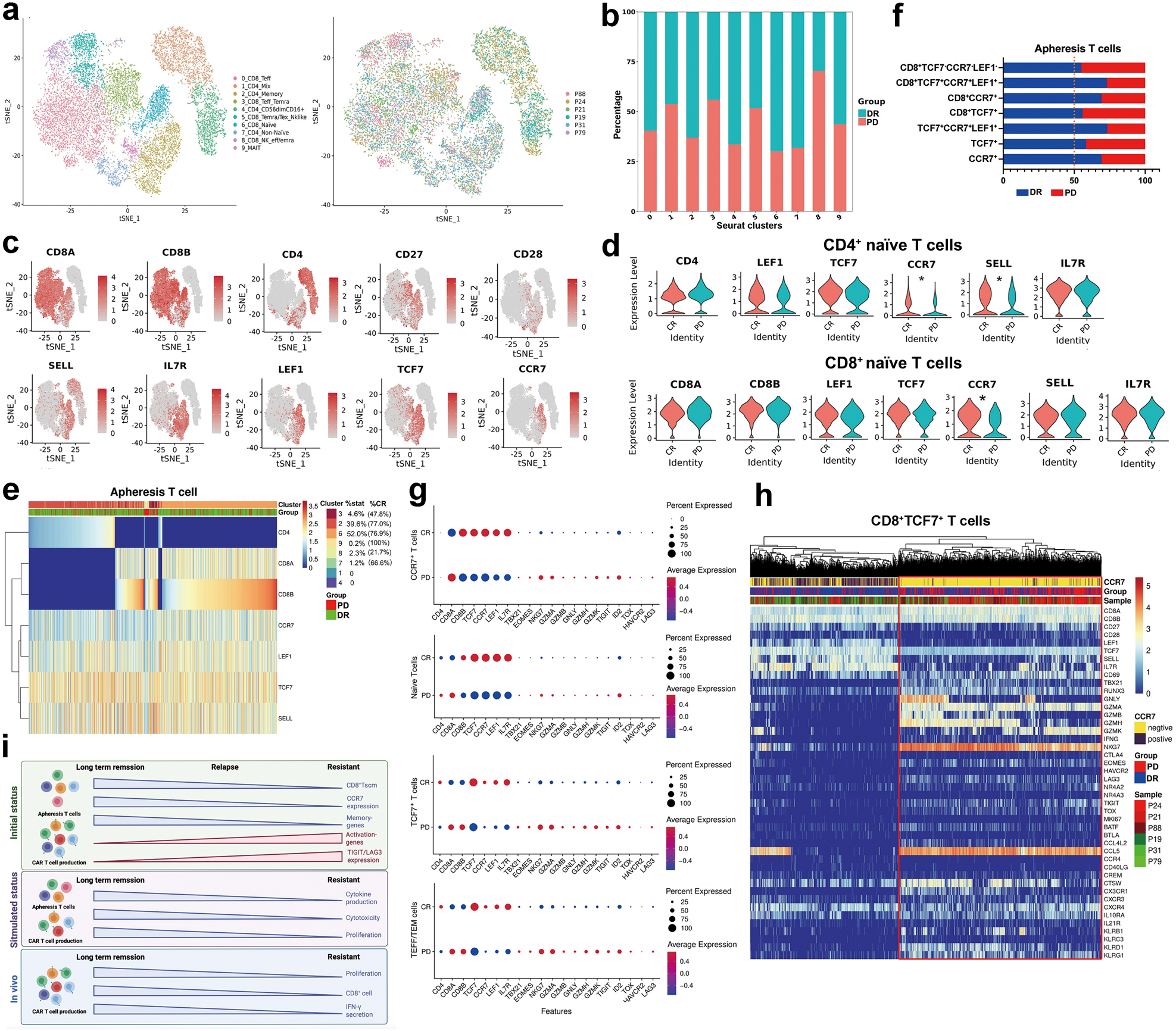
Fig. 6

Single-cell RNA-seq analysis of apheresis T cells that share TCRs with CAR-T cell products. a On the right, cells are colour coded according to the corresponding patient origin (patient ID), while on the left, cells are colour coded according to the cluster number. The function of different clusters was defined according to differentially expressed genes. b A bar graph showing the distribution of cells from DR and PD patients among clusters. c Expression of selected genes overlaid onto the tSNE plot. d Violin plots showing selected gene expression in the CD4+ naïve (top) and CD8+ naïve (down) T cell populations. Stars indicate significance (p < 0.05). e The heatmap displays the genes that are differentially expressed between apheresis T cells obtained from patients with DR and those from patients with PD. f Quantification of the proportion of apheresis T cells with different gene expression characteristics in DR and PD patients. g The expression of T cell memory-associated genes and activation/inhibitory associated-markers are shown for different cells. The size of the bubbles is proportional to the percentage of cells within a cluster that express a specific gene, while the colour corresponds to the average expression level of that gene within each cluster. h Heatmap showing the differentially expressed genes between CD8+TCF7+ T cells of apheresis cells from DR and resistant patients. i Characterisation of functional/molecular differences of infused CAR-T cells and apheresis T cells between DR and resistant patients. Image (i) created with BioRender.com