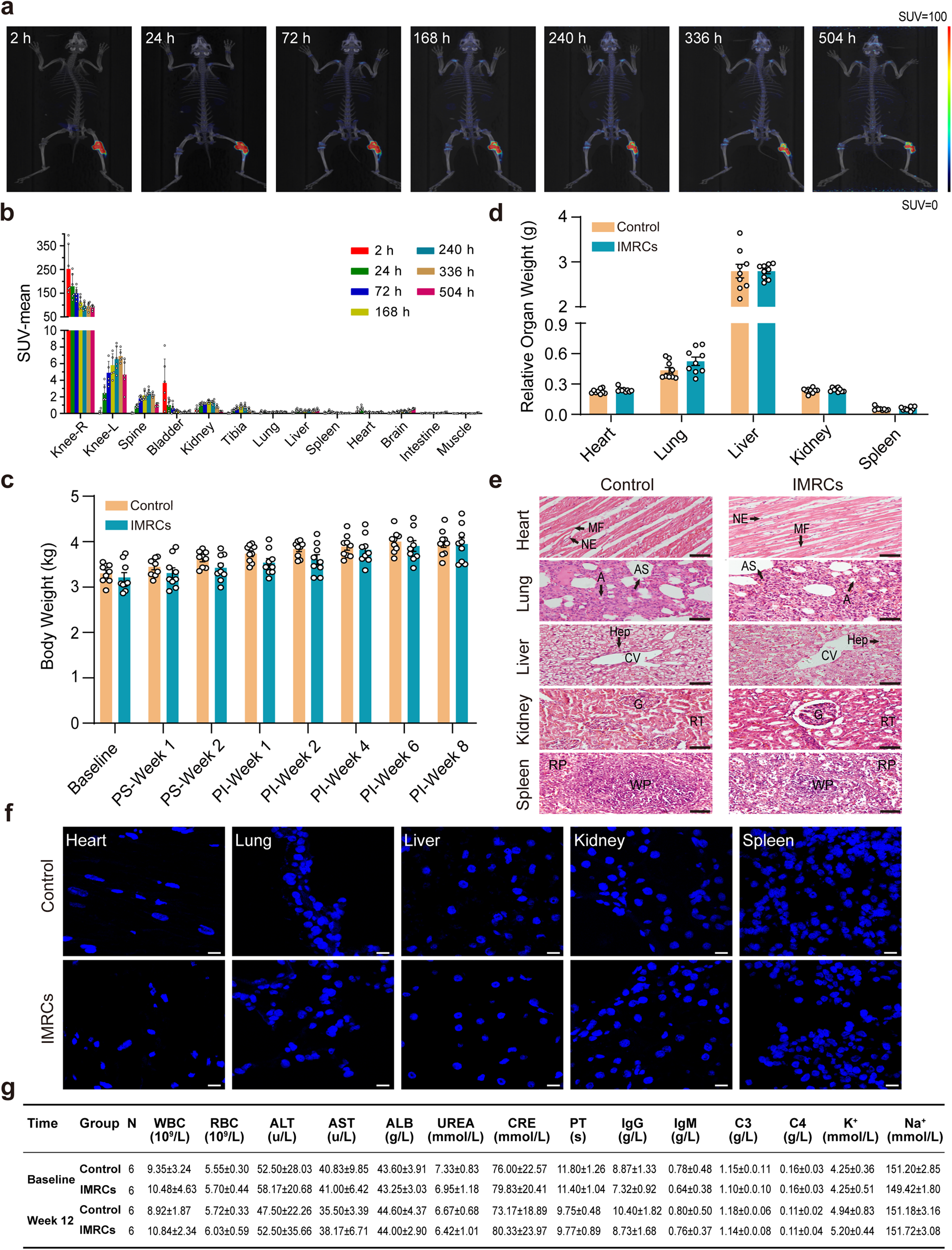
Fig. 2

Toxicity test after cell transplantation. a The radioactive substances of representative rabbits are shown at several time points after right knee intra-articular injection. b Statistical plots of SUV-mean values of organs of rabbits at seven time points post-injection. Plot bar, mean ± SEM; n = 6 rabbits for each time point. c Changes in rabbit body weight at different time points throughout the experiment (n = 9). PS, post-surgery. PI, post-injection. d The weight of the internal organs of the rabbits at week 8 (n = 9). c, d Two-tailed independent sample t-test, e Representative images of HE staining of rabbits’ internal organs show no difference in the structure of internal organs between the two groups (n = 7 in each group). Micrographs of the hearts showed normal cardiac myocytes with regular conformation in the myocardial fibers (MF) and nucleus of the endothelium (NE). Histology of the lungs showed normal lung parenchyma with preserved structures of alveoli (A), alveolar sacs (AS). Histology of the liver sample showed normal morpho-functional units of the liver. Hepatocytes (Hep) were intact. Portal tracks converged around the lobular central vein (CV). The kidney showed a complete structure with a regularly shaped glomerulus (G), normal renal tubules (RT). The spleen was also morphologically normal with an intact cellular layout with regular sinusoidal spaces and prominent red pulp (RP) and white pulp (WP). Scale bar: 50μm. f Confocal images of FISH analysis at week 8 for detection of human cells in internal organs. Scale bar: 10 μm. g The long-term toxicity test in cynomolgus monkeys: blood test at baseline and week 12. IMRCs group: 2 × 107 cells/kg. Data are presented as mean ± SEM