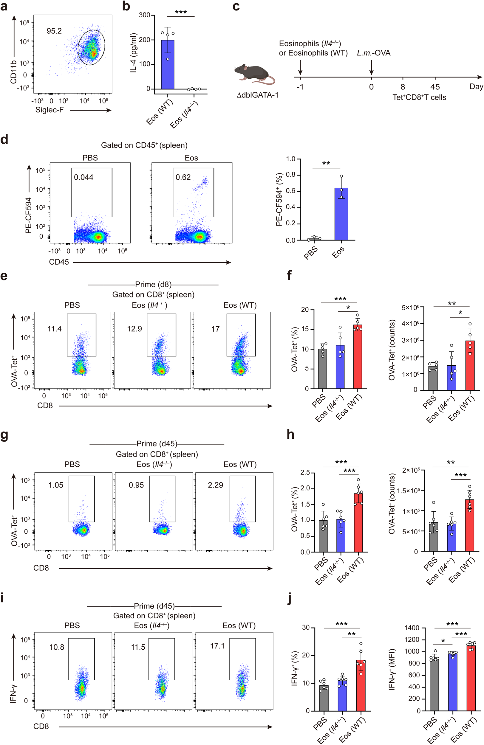
Fig. 7
From: Eosinophils promote CD8+ T cell memory generation to potentiate anti-bacterial immunity

Eosinophil-derived IL-4 promotes generation of memory CD8+ T cell. a Cells differentiated from Il4–/– mice bone marrow progenitors were harvested on day 14 and stained for CD11b and Siglec-F for FACS analysis. b Protein levels of IL-4 secreted by WT and Il4–/– eosinophils after L.m. infection in vitro. c Experimental setup. ∆dblGATA-1 mice were intravenously transferred with eosinophils from WT or Il4–/– mice, or PBS as control, at one day before L.m.-OVA infection, followed by OVA-Tet+CD8+ T cells analysis at d8 and d45 p.i.. d Mature eosinophils developed from DsRed mice bone marrow progenitors were transferred into ∆dblGATA-1 mice. Two days after injection, representative dot plots of FACS and statistical analysis of PE-CF594+ eosinophils in the spleens. e, f Splenocytes were collected on d8 from mice treated as in (c) and analyzed for OVA-Tet+CD8+ T cells by FACS (e). Statistical analysis of the percentages and the counts (f) of OVA-Tet+CD8+ T cells were shown. g, h Splenocytes were collected on d45 from mice treated as in (c) and analyzed for OVA-Tet+CD8+ T cells by FACS (g). Statistical analysis of the percentages and the counts (h) of OVA-Tet+CD8+ T cells were shown. i, j Splenocytes were collected on d45 from mice treated as in (c) and analyzed for IFN-γ+CD8+ T cells by FACS (i). Statistical analysis of the percentages of IFN-γ+CD8+ T cells and the IFN-γ MFI (j) were shown. Data are mean ± SD of one representative experiment. Similar results were seen in two independent experiments with n = 5–6 mice per group. Unpaired Student’s t tests. *p < 0.05, **p < 0.01, ***p < 0.001