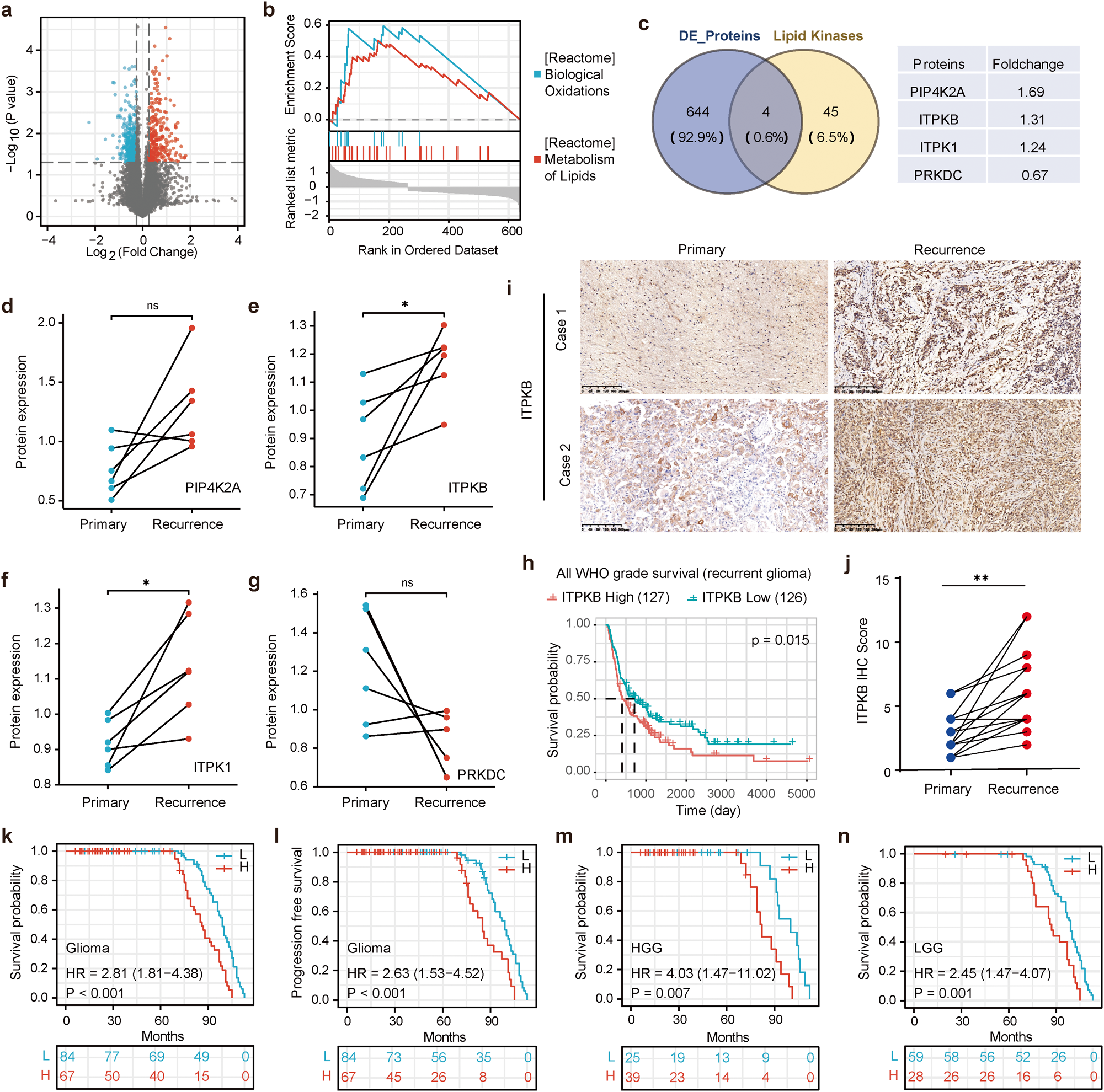
Fig. 1

Differential expression analysis of the protein ITPKB in primary and recurrent glioma patients. a Six pairs of GBM tissues from glioma patients who received standard TMZ treatment and underwent primary and recurrent surgical treatment, were analyzed by mass spectrometry. A volcano plot represented the differential expression of proteins with a condition of P < 0.05 and an absolute fold change > 1.2. b GSEA pathway enrichment analysis was performed based on the identified differentially expressed proteins between the primary and recurrent groups in the tumors. c Lipid kinases and differentially expressed proteins depicted in a Venn diagram. d–g Expression profiles of differentially expressed lipid kinases (PIP4K2A, ITPKB, ITPK1, and PRKDC) in the proteomic analysis of primary and recurrent GBM tissue from six patients. h The prognostic significance of ITPKB in recurrent glioma patients was analyzed using the CGGA database (http://www.cgga.org.cn/). i, j IHC staining of ITPKB was performed in 19 pairs of primary/recurrent GBM patient specimens who received TMZ chemotherapy at Xiangya Hospital. The represented images are shown and quantification was analyzed by t-test. k, l IHC staining of ITPKB was analyzed in human glioma tissue arrays to assess the ITKPB survival values. The high or low group was reduced by the median total score of 4. The association of ITPKB with progression-free survival and overall survival of glioma patients was assessed using the log-rank test. m, n Survival subgroup analysis was performed using the log-rank test in HGG and LGG patients. Statistical significance is shown as: *p < 0.01, **p < 0.001, ns nonsignificant