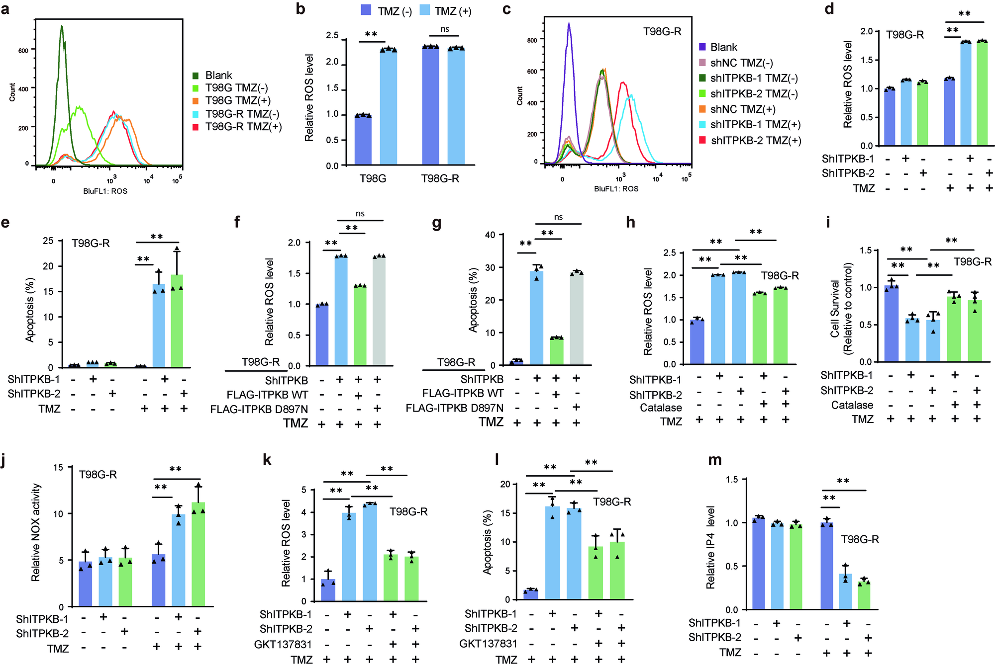
Fig. 3

ITPKB participates in TMZ sensitivity through ROS homeostasis. a, b TMZ-sensitive and resistant cells were exposed to 100 μM TMZ for 48 h, and ROS levels were assessed using the DCFDA assay. Data, derived from three independent samples, are presented as mean fold change to control ± SD. c–e T98G-R cells stably expressing Ctrl or ITPKB shRNAs were treated with or without 100 μM TMZ for 48 h. ROS levels were measured using the DCFDA assay, and cell apoptosis was assessed after 500 μM TMZ treatment using the Annexin V-FITC apoptosis kit. Data, from three independent samples, are displayed as mean fold change to control ± SD. f, g TMZ-resistant glioma cells stably expressing Ctrl or ITPKB shRNA-1 were transiently transfected with the wild-type (WT) and kinase-dead mutant D897N of ITPKB. Following 100 μM TMZ treatment, ROS levels were determined by DCFDA assay, and cell apoptosis was assessed after 500 μM TMZ treatment using the Annexin V-FITC apoptosis kit. h, i T98G-R cells stably expressing Ctrl or ITPKB shRNAs were treated with 100 μM TMZ and/or 1000 U/ml antioxidant enzyme Catalase. ROS levels were measured using the DCFDA assay, and relative cell survival was determined by CCK8 assay. Error bars represent ± SD from three independent experiments. j T98G-R cells stably expressing Ctrl or ITPKB shRNAs were treated with or without 100 μM TMZ for 48 h, and NADH Oxidase Activity Assay Kit was used to analyze NOX activity. k, l T98G-R cells stably expressing Ctrl or ITPKB shRNAs were treated with 100 μM TMZ and/or 10 μM NOX1/4 inhibitor GKT137831. ROS was measured using the DCFDA assay. For cell apoptosis, T98G-R cells were treated with 500 μM TMZ and/or 10 μM NOX1/4 inhibitor GKT137831, and assessed by the Annexin V-FITC apoptosis kit. m The level of IP4 was measured in T98G-R cells stably expressing control or ITPKB shRNAs using an ELISA assay. Statistical significance is shown as: *p < 0.01, **p < 0.001