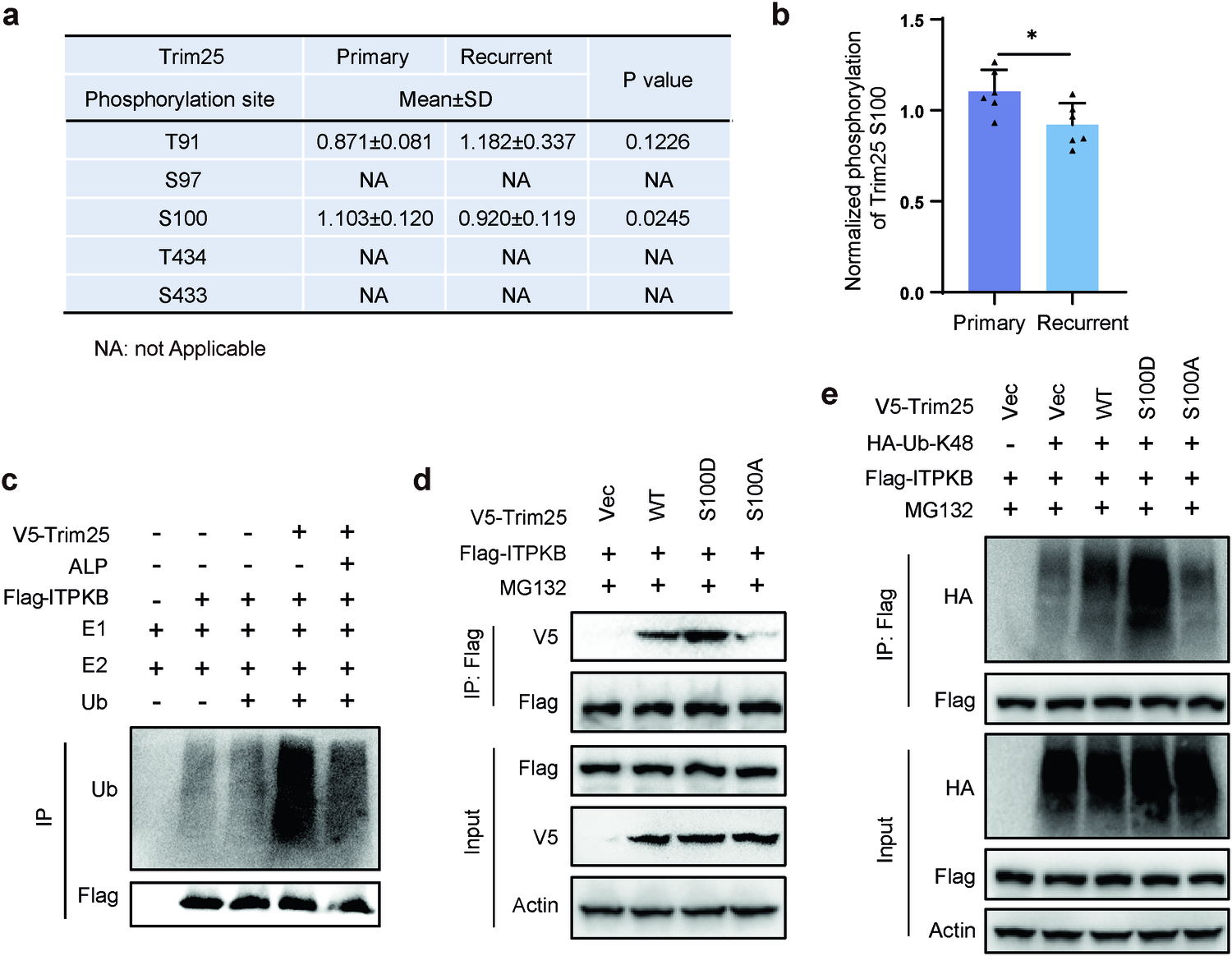
Fig. 6

Phosphorylation of Trim25 at S100 is required for ITPKB ubiquitination. a Phosphorylation proteomics analysis of Trim25 in primary and recurrence GBM. b The phosphorylation level of Trim25 S100 site in GBM tissue. c Dephosphorylation of the E3 ligase Trim25 resulted in a more pronounced alleviation of ITPKB ubiquitination in a cell-free system compared to mock-treated Trim25. Dephosphorylated or mock-treated Trim25 was incubated with immunopurified Flag-ITPKB, ubiquitin, recombinant E1 (Uba1), and E2 (UbcH5b). ITPKB ubiquitination was then determined using a ubiquitination assay. d The interaction between ITPKB and Trim25 was affected by the Trim25 S100D phosphomimetic mutant and S100A dephosphorylation mutant. e The ubiquitination of ITPKB was altered when the S100 site was mutated to Asp (S100D) or Ala (S100A). HEK293T cells were co-transfected with the respective plasmids and treated with MG132 for 3 h after 48 h of transfection. Cell lysates were immunoprecipitated and blotted with specific antibodies for analysis. Statistical significance is shown as: *p < 0.01