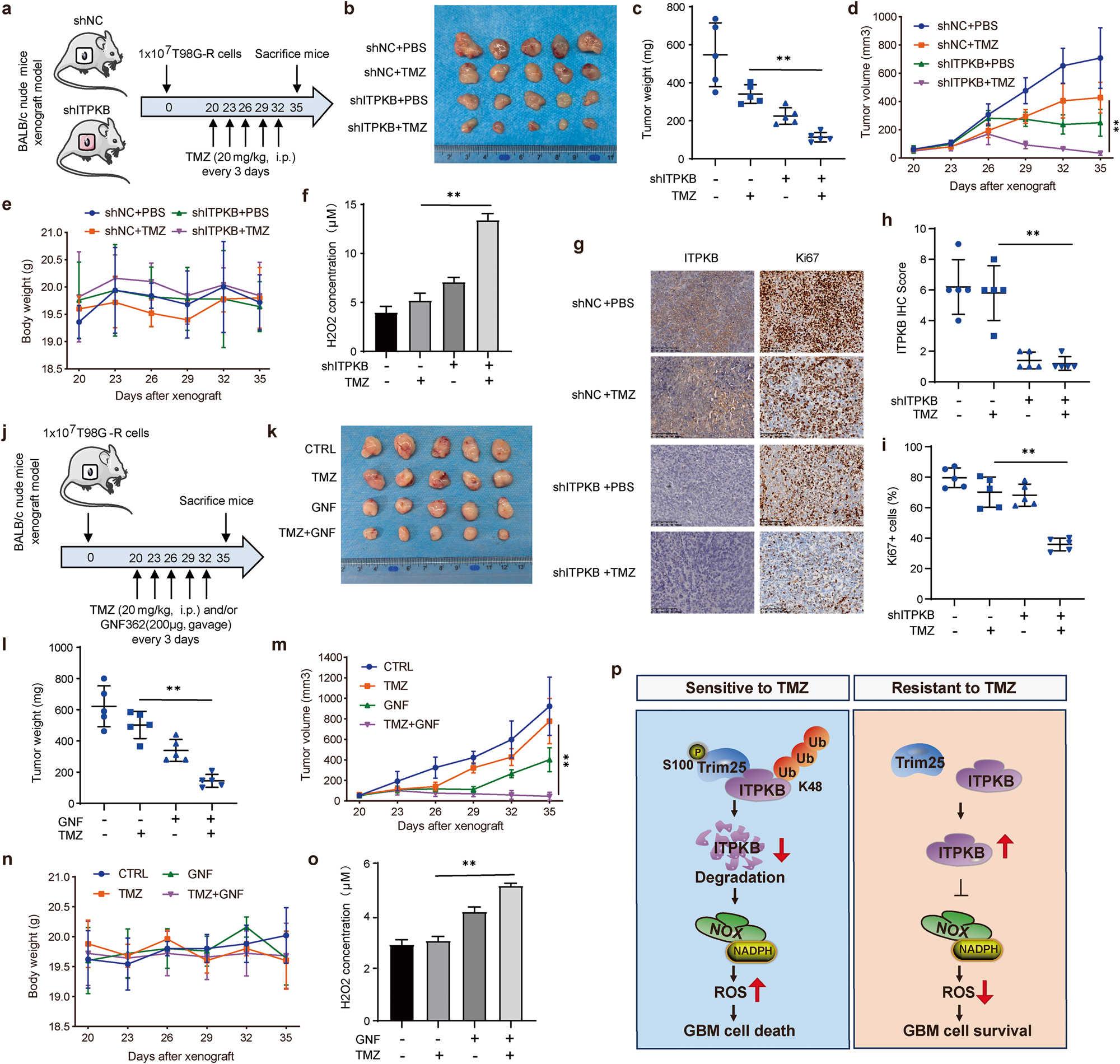
Fig. 7

In vivo regulation of glioma TMZ sensitivity by ITPKB through ROS homeostasis. a Schematic diagram of tumor xenograft experiments using ITPKB knockdown glioma cells. 1 × 107 cells were subcutaneously injected into nude mice. Tumor volumes were measured at indicated days. Mice were sacrificed after 5 weeks. b Tumor images were acquired (n = 5). c Tumor weights were measured and represented as mean tumor weight ± SD. d, e Tumor volume and mice body weight measured on the indicated day, represented as mean ± SD. f Tissues from a were homogenized and centrifuged. The H2O2 concentration of each tissue was analyzed by the H2O2 assay kit at 560 nm absorbance. g Representative IHC staining image of tissues from a using ITPKB and Ki67 antibodies. h, i Quantifications of ITPKB and Ki67 IHC results. j Schematic diagram of tumor xenograft experiments using combined treatment with GNF362 and TMZ. Tumor images of each group were shown in k, and tumor weight represented as mean ± SD was shown in (l). m, n Tumor volume and mice body weight measured on the indicated day represented as mean ± SD. o Tissues from j were homogenized and centrifuged. The H2O2 concertation of each tissue was analyzed by the H2O2 assay kit at 560 nm absorbance. p A schematic representation of ITPKB degradation by E3 ligase Trim25, participating in TMZ resistance of glioma through ROS homeostasis. Statistical significance is indicated as: **p < 0.001