Fig. 2

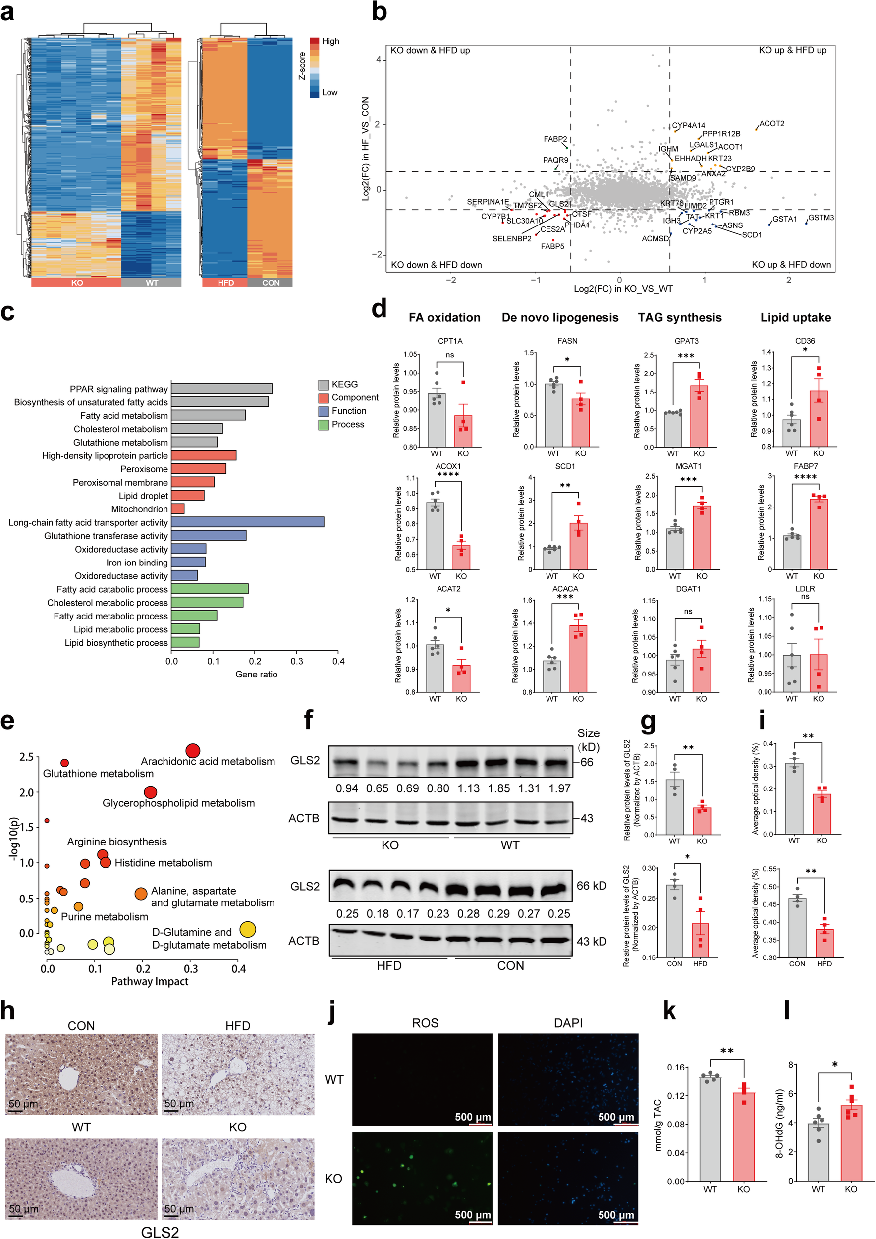
GLS2 was downregulated in both KO mice and HFD mice and consequently promoted the oxidative stress microenvironment. a Heat maps presenting differentially expressed proteins (DEPs) in HFD vs control diet-fed mice (n = 3) and KO vs WT mice (nKO= 4, nWT = 6), respectively. b Nine quadrant diagrams presenting the overlapping upregulated proteins and/or downregulated proteins among HFD and KO mice from proteomics sequencing (the dashed lines indicating the fold changes are at 1.5). c GO and KEGG analyses of differentially expressed proteins indicating lipid metabolic alterations among KO and WT mice. d The levels of specific markers related to lipid metabolism including fatty acid oxidation (CPT1A, ACOX1, ACAT2), de novo lipogenesis (FASN, SCD1, ACACA), TAG synthesis (GPAT3, DGAT1, MGAT1) and lipid uptake (CD36, FABP7, LDLR). e Overview of the pathway analysis based on metabolite alterations in KO mice from metabolomics analysis. f Western blot indicating the levels of GLS2 in 8-week-old WT and KO mice (top) and HFD-fed and control diet-fed mice (bottom). Representative images are shown (n = 4). g Relative quantitative analysis showing the levels of GLS2 in WT and KO mice (top) and HFD and control diet mice (bottom). h Immunohistochemical staining analysis of GLS2 in WT and KO mice, HFD-fed mice and control diet-fed mice (n = 4, scar bar = 50 μm). i Relative quantitative analysis of GLS2 in WT and KO mice (top) and HFD-fed and control diet-fed mice (bottom) (n = 4 respectively). j DCFH-DA was used to display the levels of intracellular ROS in primary cultured hepatocytes isolated from WT and KO mice. Representative images are shown(scar bar = 500 μm). k TAC levels showing total antioxidant capacity using ABTS methods in KO (n = 4) and WT (n = 5) mice. l ELISA showing the levels of 8-OHdG in KO and WT mice (n = 6 respectively). Data are represented as mean ± SEM. NS not significant, *p < 0.05, **p < 0.01, ***p < 0.001, ****p < 0.0001