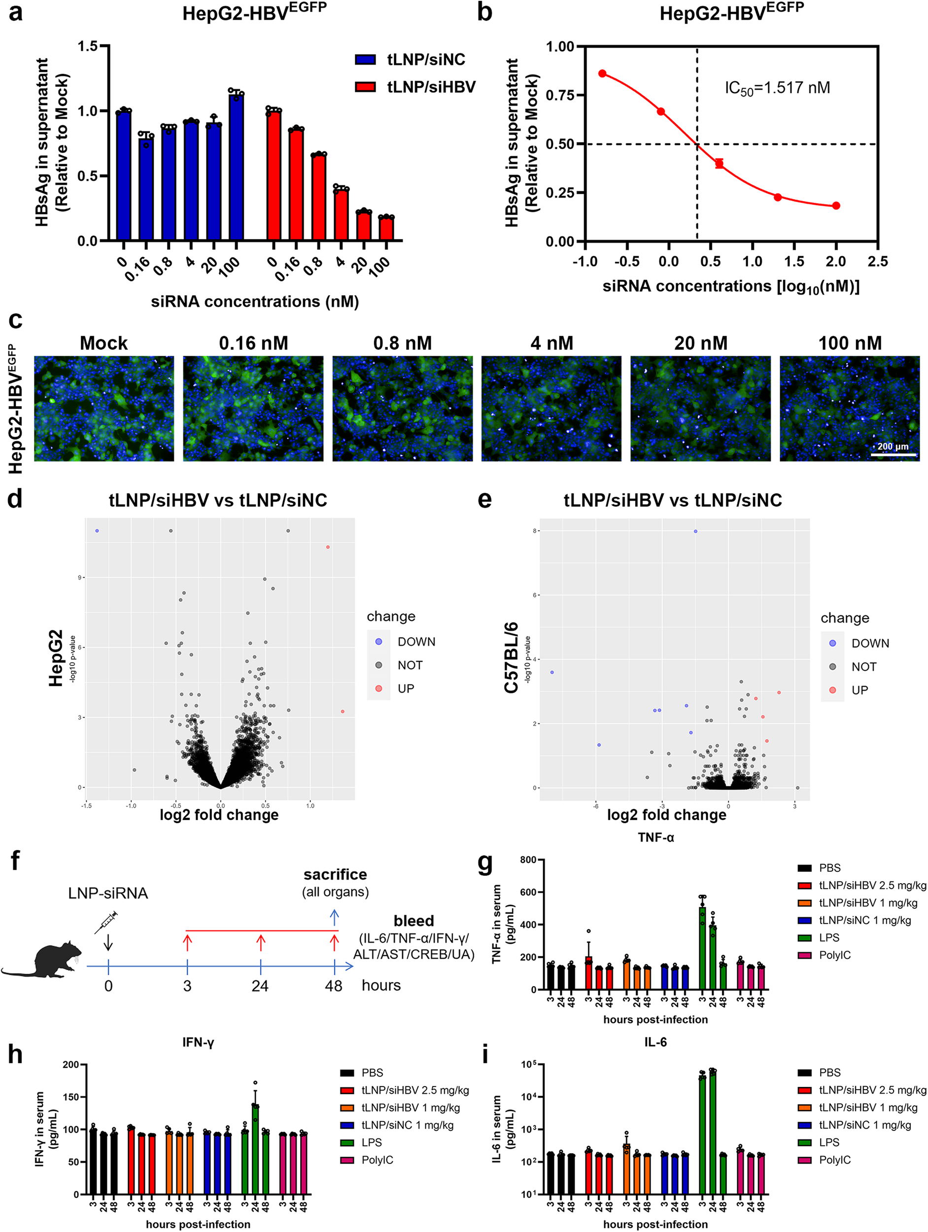
Fig. 4

The efficacy and safety of tLNP/siHBV formulations. a HepG2-HBVEGFP cells were transduced with Ad-Cre at the MOI of 8 and then transfected for 72 h with varying concentrations of modified siHBV, and HBsAg expression was determined via commercial kits. Data were shown as means ± SDs (n = 3). b The IC50 was calculated by GraphPad Prism software (Version 9.00, San Diego, California, USA). c The EGFP expression levels of the treated HepG2-HBVEGFP cells were visualized with high content imaging (HCI) system. Scale bar indicated 200 μm. d Global transcriptional profiling of HepG2 cells following treatment with tLNP/siNC and tLNP/siHBV at the dose of 50 nM for 16 h. The volcano plots depicting gene expression changes between tLNP/siHBV and tLNP/siNC treated cells (n = 3). e Transcriptional dysregulation of mice liver after intravenous injection of tLNP/siHBV (1 mg/kg) or tLNP/siNC (1 mg/kg) for 48 h (n = 3). The volcano plots depicting gene expression changes between tLNP/siHBV and tLNP/siNC were shown. f Treatment and sampling schedule of toxicity study in mice. 1 mg/kg and 2.5 mg/kg doses of tLNP/siHBV formulations were intravenously injected into C57BL/6 mice. Mice that treated with PBS and 1 mg/kg of tLNP/siNC (i.v.) were utilized as negative controls, and the lipopolysaccharides (LPS) (5 mg/kg, s.c.) and polyI:C treated mice (10 mg/kg, s.c.) were included as positive controls in the assay. g Cytokine concentrations in the serum including TNF-α, (h) IFN-γ, and (i) IL-6 were determined via commercial ELISA kits at indicated time points. Data were shown as means ± SDs (n = 5)