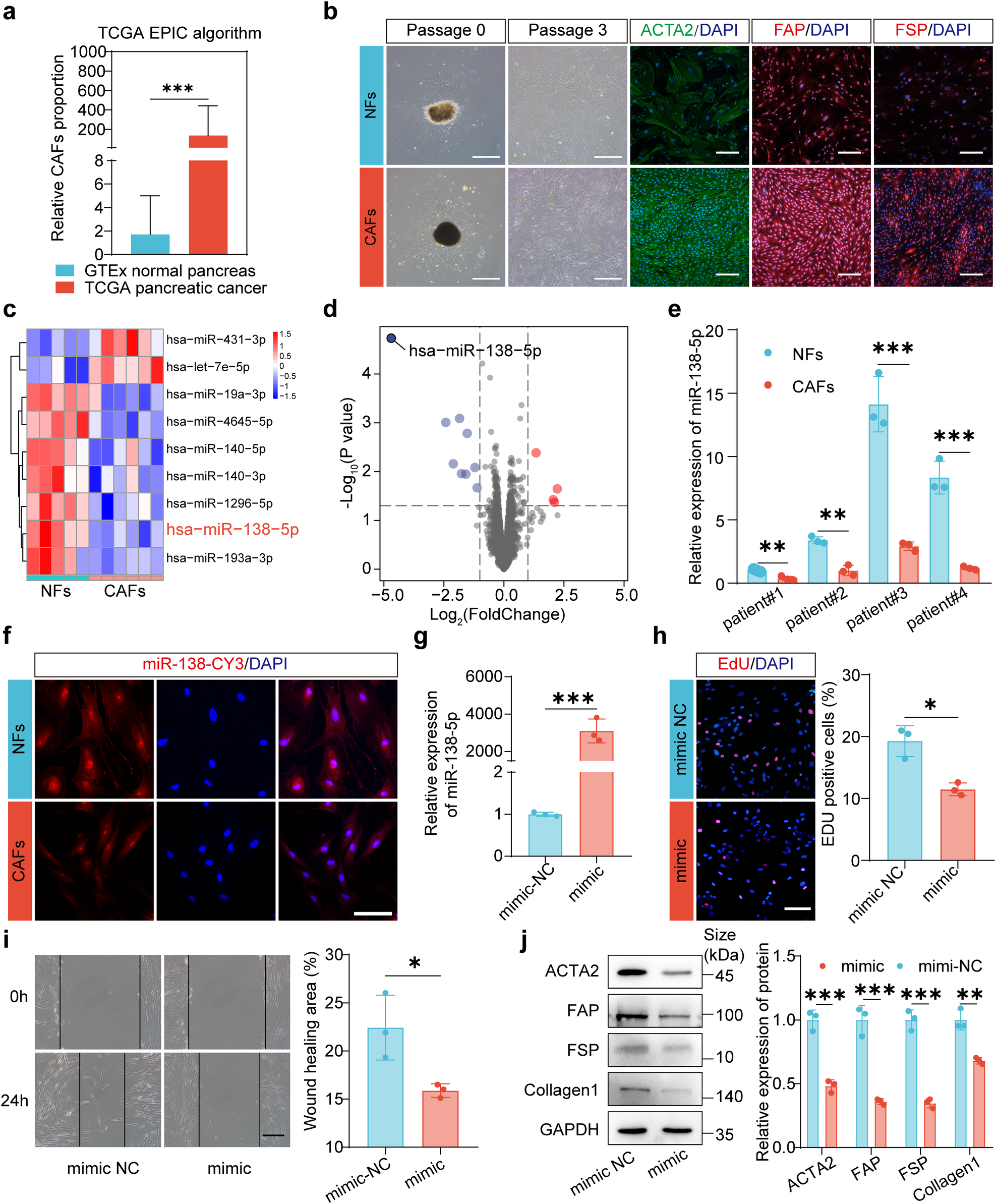
Fig. 1

Effect of miR-138-5p on pancreatic cancer-associated fibroblasts (CAFs). a Analysis of CAF proportion in The Cancer Genome Atlas (TCGA) pancreatic cancer dataset and Genotype-Tissue Expression (GTEx) healthy pancreas dataset using the EPIC algorithm. b Morphology of CAFs and healthy fibroblasts (NFs) and immunofluorescence analysis of ACTA2, FAP, and FSP (scale bar = 100 μm). c Identification of differentially expressed microRNAs (miRNAs) between CAFs and NFs using the miRNA array. d miR-138-5p had the highest significant difference in expression between CAFs and NFs. e Quantitative real-time polymerase chain reaction (qRT-PCR) validation of miR-138-5p downregulation in CAFs relative to paired NFs. Data are presented as mean (± SD); n = 3 per group. f miR-138 expression in CAFs and NFs as determined by Fluorescent in situ hybridization (FISH) analysis (scale bar = 100 μm). g qRT-PCR validation of miR-138-5p mimic transfection efficiency. Data are presented as mean (± SD); n = 3 per group. h EdU assay of CAFs transfected with miR-138-5p mimic (scale bar = 100 μm). Data indicate the mean (± SD); n = 3 per group. i The wound-healing assay results of CAFs transfected with miR-138-5p mimic (scale bar = 100 μm). Data are presented as mean (± SD); n = 3 per group. j Western blotting analysis of the impact of miR-138-5p mimic transfection on the ACTA2, FAP, FSP, and collagen1 protein expression levels (scale bar = 100 μm). Data represent the mean (± SD); n = 3 per group