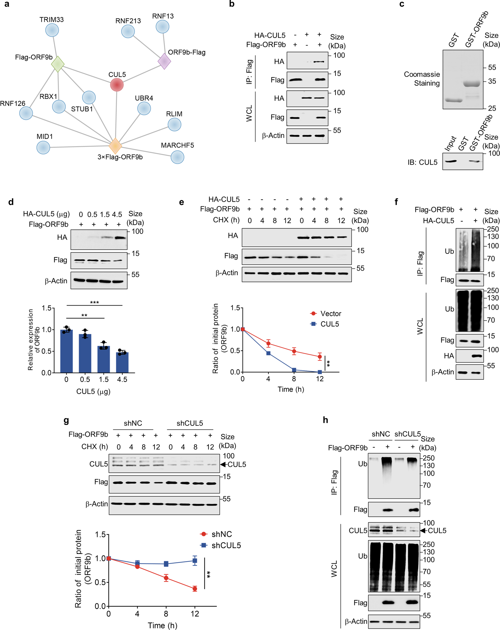
Fig. 2

CUL5 induces the degradation of ORF9b. a The interacting proteins co-precipitated with different tagged ORF9b were identified by mass spectrometry. A protein–protein interaction network was constructed based on the identified E3 ligases. b Co-Immunoprecipitation was performed to test the interaction between CUL5 and ORF9b in HEK293T cells. The HEK293T cells were co-transfected with plasmids containing Flag-ORF9b and HA-CUL5. WCLs and precipitated proteins were analyzed by immunoblotting with indicated antibodies. c GST and GST-ORF9b were purified from E. coli and analyzed by Coomassie staining. d The HEK293T cells overexpressing the ORF9b protein were transfected with a gradually increasing amount of plasmids containing CUL5. Cells were collected for Western blot. e Half-life analyses of SARS-CoV-2 ORF9b were performed when CUL5 was overexpressed or not. f In vivo ORF9b ubiquitination assay when overexpressing CUL5 or not. g Half-life analyses of SARS-CoV-2 ORF9b when knocking down CUL5 or not. h In vivo ORF9b ubiquitination assay when CUL5 was knocked down or not in HEK293T cells. Quantification was shown as mean ± s.d. n = 3 independent experiments. *P < 0.05; **P < 0.01; ***P < 0.001. Student’s t-test (unpaired, two-tailed) was used to compare two independent groups, and a two-way ANOVA test was performed for comparisons of multiple groups. *P < 0.05; **P < 0.01; ***P < 0.001