Fig. 5
From: Characterization of ACTN4 as a novel antiviral target against SARS-CoV-2

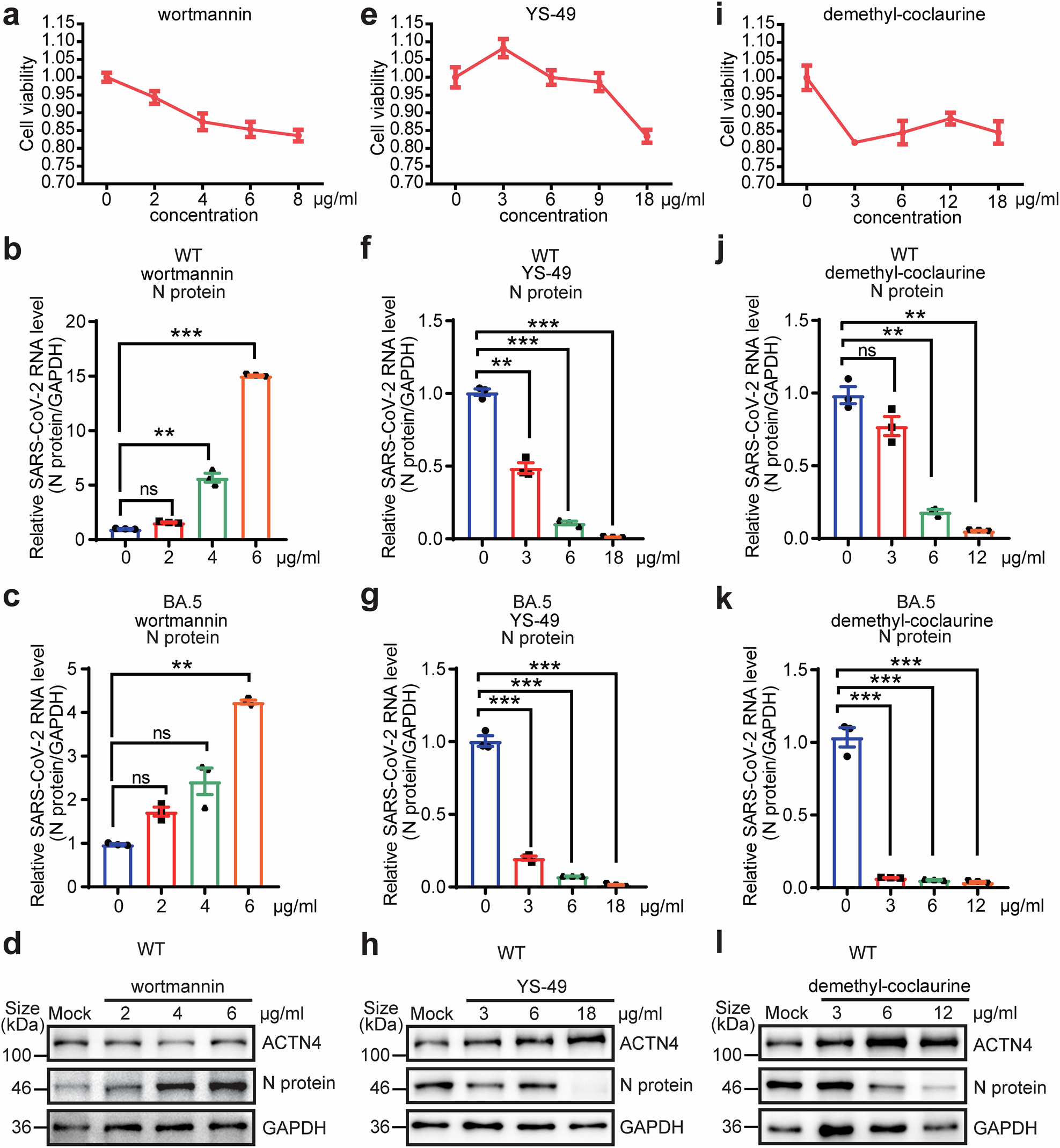
ACTN4 inhibitors and agonists affect SARS-CoV-2 replication in cells. a, e, i Huh7 cells were seeded into 96-well plates and treated with increasing amounts of each indicated compound for 48 h. Cell viability was assessed using the CCK-8 assay. Error bars denote mean ± sd of 3 independent replicates. Huh7 cells were infected with WT SARS-CoV-2 or the BA.5 mutant at MOI = 1 for 48 h, after the cells were treated with indicated compounds for 24 h. RT-qPCR was used to detect relative SARS-CoV-2 WT (b, f, j) or BA.5 (c, g, k) RNA levels affected by wortmannin (b, c), YS-49 (f, g) and demethyl-coclaurine (j, k), using specific primers targeting the N gene. Data are means ± SEMs (n = 3). **P ≤ 0.01, ***P < 0.001, ns: not significant, one-way ANOVA. d, h, l WB assays of ACTN4 and viral N proteins expression in above SARS-CoV-2 WT-infected Huh7 cells. ‘Mock’ represents 0 µg/mL and equal amount of DMSO. GAPDH was used as the loading control