Fig. 2
From: Characterization of ferroptosis-triggered pyroptotic signaling in heart failure

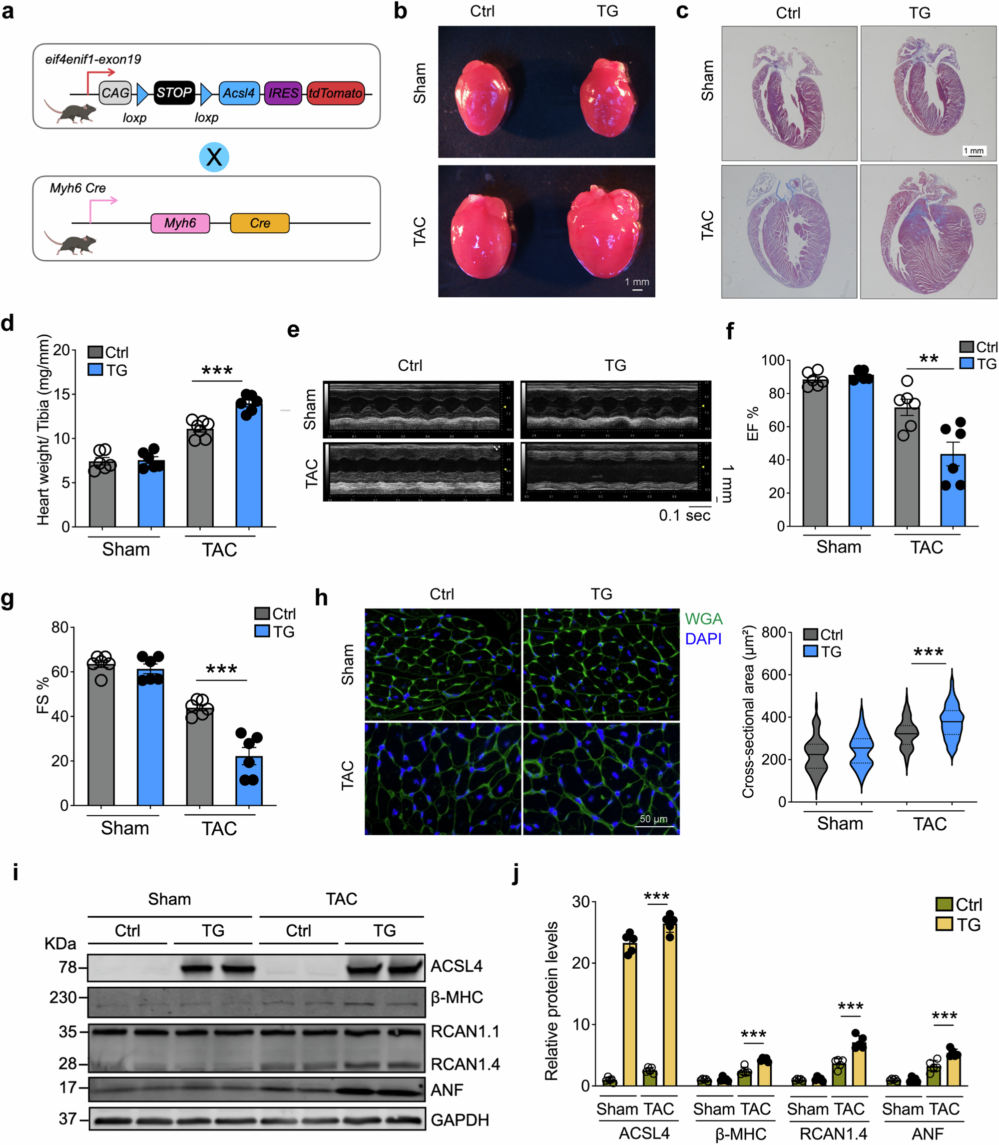
Cardiomyocyte-specific Acsl4 transgenic mice have increased cardiac pathology in response to TAC-induced pressure overload. a Strategy for generating Acsl4 TG mice overexpressing Acsl4 selectively in cardiomyocytes. Myh6-Cre and/or loxP-stop-loxP-Acsl4 mice were used as a control (Ctrl) group. b Images of whole hearts obtained from sham-operated and TAC-operated Ctrl and TG mice. Scale bar, 1 mm. c Heart sections were prepared from sham-operated and TAC-operated Ctrl and TG mice and stained with Masson’s trichrome to measure cardiac fibrosis; scale bar, 1 mm. d Summary of the heart weight/tibia length ratio measured in sham-operated and TAC-operated Ctrl and TG mice (n = 6 mice/group). M-mode echocardiography images (e) and summary of ejection fraction (f; n = 6 mice/group) and fractional shortening (g; n = 6 mice/group) measured in the indicated mice. h Heart sections were prepared from the indicated mice and stained with wheat germ agglutinin (WGA, green) in order to calculate cardiomyocyte cross-sectional area; the nuclei were counterstained with DAPI (blue). Scale bar, 50 μm. Shown at the right is a violin plot summarizing the relative cardiac cell cross-sectional area measured in the indicated mice (n = 81–92 cardiomyocytes from 6 mice/group). Western blot analysis (i) and quantification (j) of ACSL4 and the cardiac hypertrophy markers β-MHC (β-myosin heavy chain), RCAN1.4, and ANF (atrial natriuretic factor) measured in hearts isolated from sham-operated and TAC-operated Ctrl and TG mice (n = 5 mice/group). **P < 0.01 and ***P < 0.001 (two-way ANOVA followed by Tukey’s multiple comparisons test)