Fig. 6
From: Characterization of ferroptosis-triggered pyroptotic signaling in heart failure

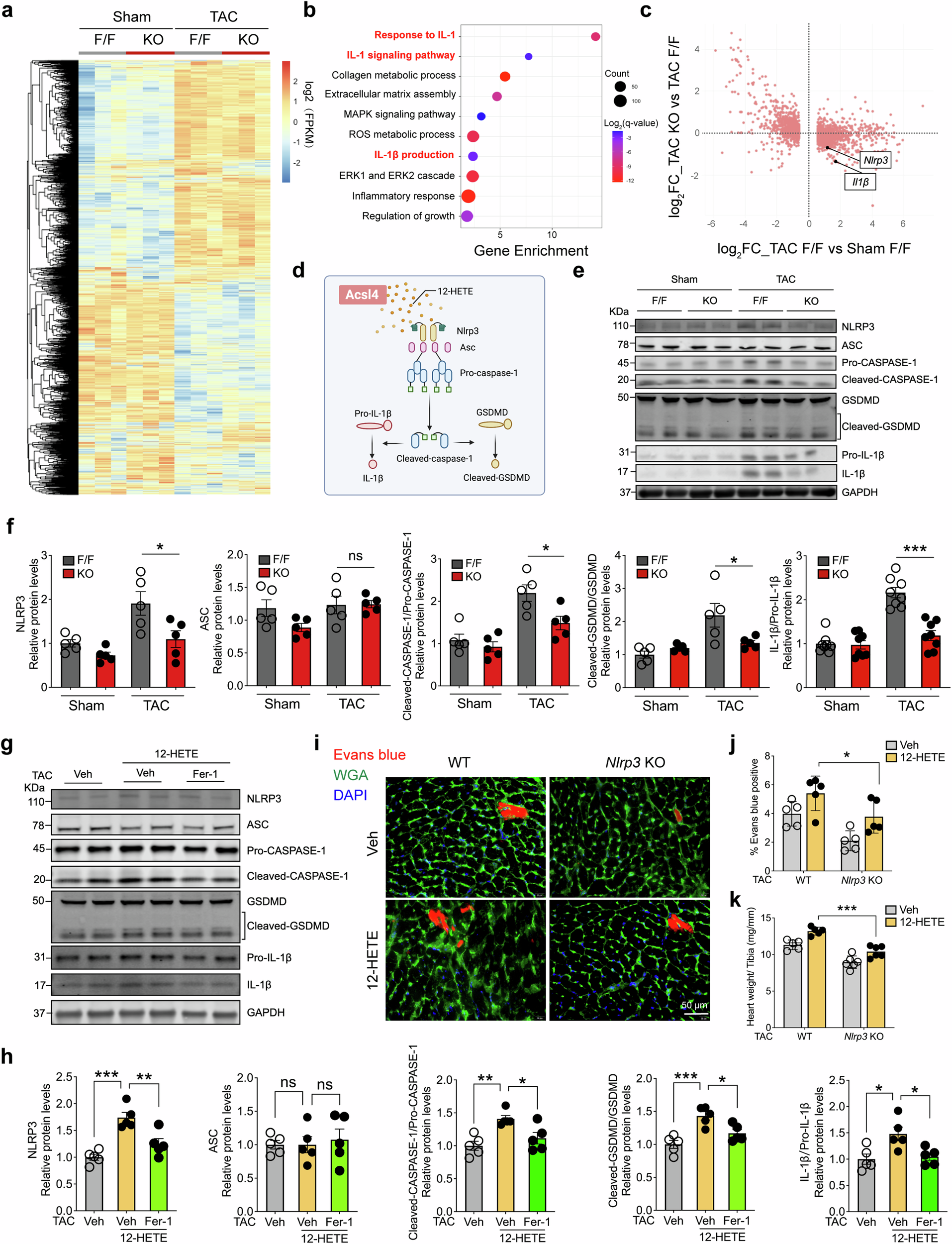
The pyroptotic pathway is activated following Acsl4-induced ferroptosis. a Heatmap summarizing the differentially expressed genes in left ventricular tissues obtained from sham-operated and TAC-operated Acsl4 F/F and Acsl4 KO mice (n = 3 mice/group). b KEGG analysis of RNA-seq data showing the top 10 enriched pathways in cardiac tissues obtained from TAC-operated Acsl4 F/F and Acsl4 KO mice. c Plot of the log2 fold change in TAC-operated Acsl4 KO mice versus TAC-operated Acsl4 F/F mice (on the y-axis) plotted against the log2 fold change in TAC-operated Acsl4 F/F mice versus sham-operated Acsl4 F/F mice (on the x-axis). Both Il1b and Nlrp3 were upregulated in the TAC-operated Acsl4 F/F mice (i.e., to the right of the y-axis), but downregulated in the TAC-operated Acsl4 KO mice (i.e., below the x-axis). d Schematic diagram depicting activation of the pyroptotic signaling pathway by 12-HETE, leading to the production of mature IL-1β from pro-IL-1β and the production of cleaved GSDMD from GSDMD (Gasdermin D). Western blot analysis (e) and quantification (f) of the pyroptotic signaling markers NLRP3 (NLR family pyrin domain containing 3), ASC (apoptosis-associated speck-like protein containing a CARD), the cleaved CASPASE-1/pro-CASPASE-1 ratio, the cleaved GSDMD/GSDMD ratio, and the pro-IL-1β/IL-1β ratio measured in left ventricular tissues obtained from sham-operated and TAC-operated Acsl4 F/F and Acsl4 KO mice (n = 5 mice/group). Western blot analysis (g) and quantification (h) of NLRP3, ASC, the cleaved CASPASE-1/pro-CASPASE-1 ratio, the cleaved GSDMD/GSDMD ratio, and the pro-IL-1β/IL-1β ratio measured in left ventricular tissues obtained from vehicle-treated TAC-operated wild-type (WT) mice, 12-HETE‒treated TAC-operated WT mice and 12-HETE + Fer-1‒treated TAC-operated WT mice (n = 5 mice/group). i Left ventricular tissues were obtained from vehicle-treated and 12-HETE‒treated TAC-operated WT and Nlrp3 KO mice and stained with WGA (green); Evans blue‒positive cardiomyocytes are indicated in red, and the nuclei were counterstained with DAPI (blue). Scale bar, 50 μm. j Summary of Evans blue–positive cells in the indicated mice (n = 5 mice/group). k Summary of the heart weight/tibia length ratio measured in vehicle-treated and 12-HETE‒treated TAC-operated WT and Nlrp3 KO mice (n = 5–6 mice/group). *P < 0.05, **P < 0.01, ***P < 0.001, and ns, not significant (one-way or two-way ANOVA followed by Tukey’s multiple comparisons test)