Fig. 1

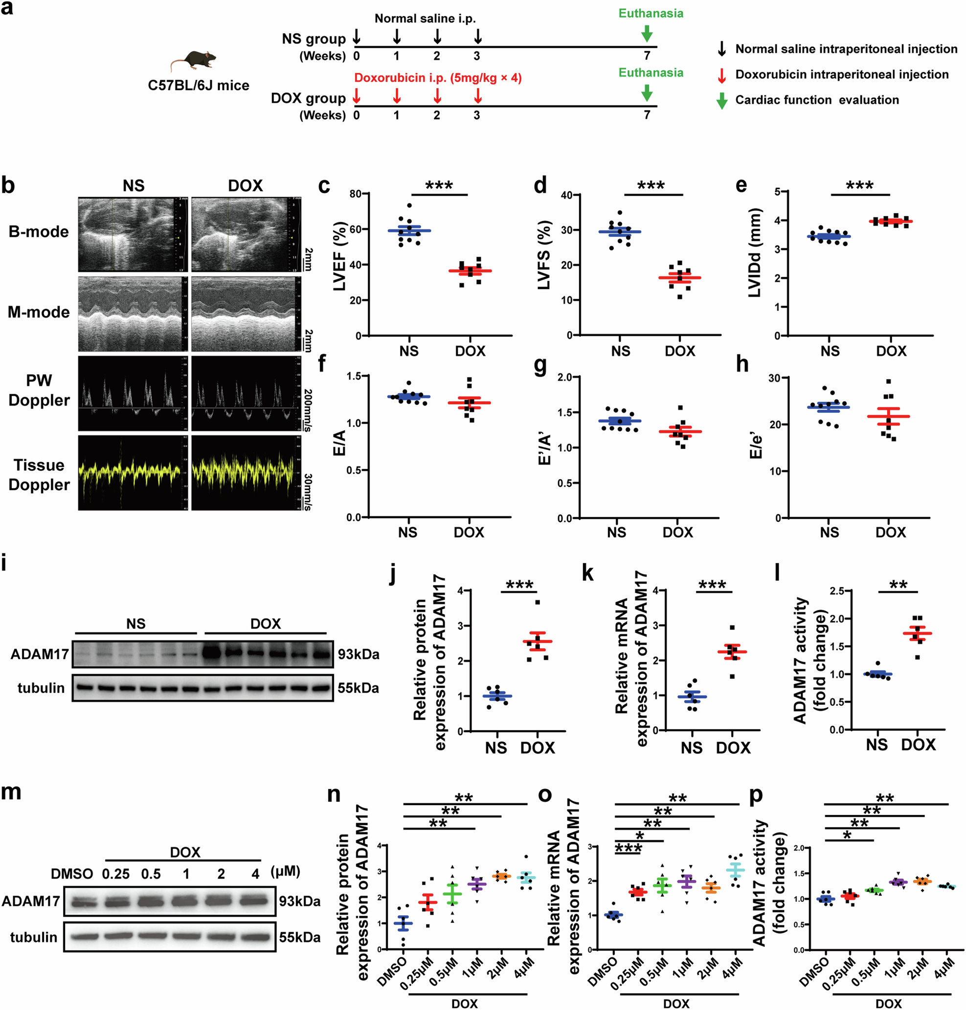
Echocardiographic measurements and ADAM17 protein expression in mice receiving different treatment. a Experiment timeline in vivo. b Representative echocardiographic images in mice showing B-mode echocardiogram (scale bar = 2 mm), M-mode echocardiogram (scale bar = 2 mm), pulse-wave Doppler tracing (PW) (scale bar = 200 mm/s), and tissue Doppler tracing (scale bar = 30 mm/s). c Comparison of left ventricular ejection fraction (LVEF) between mice treated with normal saline (NS) and doxorubicin (DOX) (n = 8–10 in each group). d Comparison of left ventricular fractional shortening (LVFS) between mice treated with normal saline (NS) and doxorubicin (DOX) (n = 8–10 in each group). e Comparison of left ventricular end-diastolic diameter (LVIDd) between mice treated with normal saline (NS) and doxorubicin (DOX) (n = 8–10 in each group). f Comparison of the ratio of early to late diastolic mitral flow velocities (E/A) between mice treated with normal saline (NS) and doxorubicin (DOX) (n = 8–10 in each group). g Comparison of the ratio of early to late diastolic mitral annular velocities (E′/A′) between mice treated with normal saline (NS) and doxorubicin (DOX) (n = 8–10 in each group). h Comparison of the ratio of early diastolic mitral flow to early diastolic mitral annulus velocity (E/E′) between mice treated with normal saline (NS) and doxorubicin (DOX) (n = 8–10 in each group). i Representative western blot images of ADAM17 protein expression in the myocardium of NS- and DOX-treated mice. j Comparison of ADAM17 protein expression in the myocardium of NS- and DOX-treated mice (n = 6 in each group). k Comparison of ADAM17 mRNA expression in the myocardium of NS- and DOX-treated mice (n = 6 in each group). l Comparison of ADAM17 activity in the myocardium of NS- and DOX-treated mice (n = 6 in each group). m Representative western blot images of ADAM17 protein expression in NRCMs treated with DMSO, or DOX at different concentrations, respectively, for 24 h. n Comparison of ADAM17 protein expression in NRCMs treated with DMSO, or DOX at different concentrations, respectively, for 24 h (n = 6 in each group). o Comparison of ADAM17 mRNA expression in NRCMs treated with DMSO, or DOX at different concentrations, respectively, for 24 h (n = 6 in each group). p Comparison of ADAM17 activity in the NRCMs treated with DMSO, or DOX at different concentrations, respectively, for 24 h (n = 6 in each group). Values shown were mean and SEM. Unpaired two-tailed Student’s t-tests were applied in (c–f, h, and j–l). Mann–Whitney U test was applied in (g). One-way ANOVA were applied in (n–p). *p < 0.05; **p < 0.01; ***p < 0.001