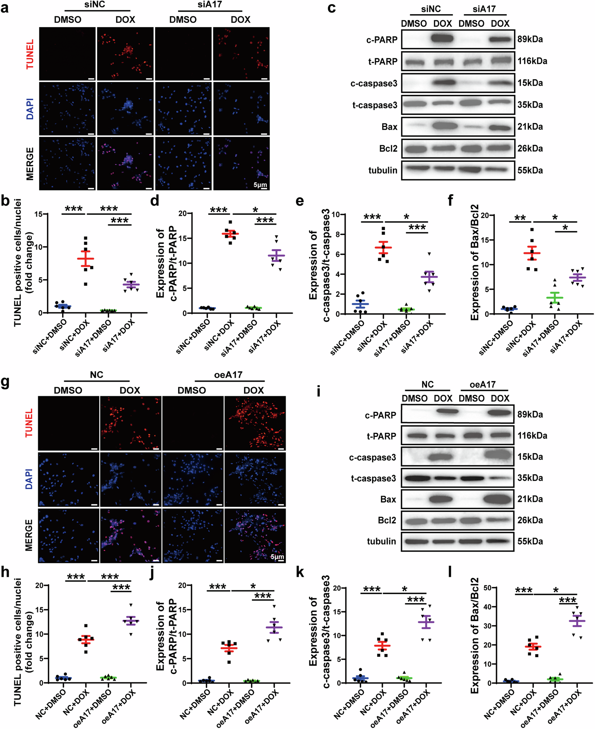
Fig. 5

Effects of ADAM17 knockdown and overexpression on cardiomyocyte apoptosis in four groups of NRCMs treated with DMSO or DOX. a Representative TUNEL staining in four groups of NRCMs treated with siNC + DMSO, siNC + DOX, siA17 + DMSO and siA17 + DOX, respectively (scale bar = 5 μm). b Comparison of TUNEL-positive cells among four groups of NRCMs (n = 6 in each group). c Representative western blot images of PARP, cleaved PARP, caspase 3, cleaved caspase 3, Bax and Bcl2 expression in four groups of NRCMs. d Comparison of cleaved PARP/PARP expression among four groups of NRCMs (n = 6 in each group). e Comparison of cleaved caspase3/caspase3 expression among four groups of NRCMs (n = 6 in each group). f Comparison of Bax/Bcl2 expression among four groups of NRCMs (n = 6 in each group). g Representative TUNEL staining in four groups of NRCMs treated with NC + DMSO, NC + DOX, oeA17 + DMSO and oeA17 + DOX, respectively (scale bar = 5 μm). h Comparison of TUNEL-positive cells among four groups of NRCMs (n = 6 in each group). i Representative western blot images of PARP, cleaved PARP, caspase 3, cleaved caspase 3, Bax and Bcl2 expression in four groups of NRCMs. j Comparison of cleaved PARP/PARP expression among four groups of NRCMs (n = 6 in each group). k Comparison of cleaved caspase3/caspase3 expression among four groups of NRCMs (n = 6 in each group). l Comparison of Bax/Bcl2 expression among four groups of NRCMs (n = 6 in each group). Values shown were mean and SEM. One-way ANOVA were applied in (b, d–f, h, and j–l). *p < 0.05; **p < 0.01; ***p < 0.001