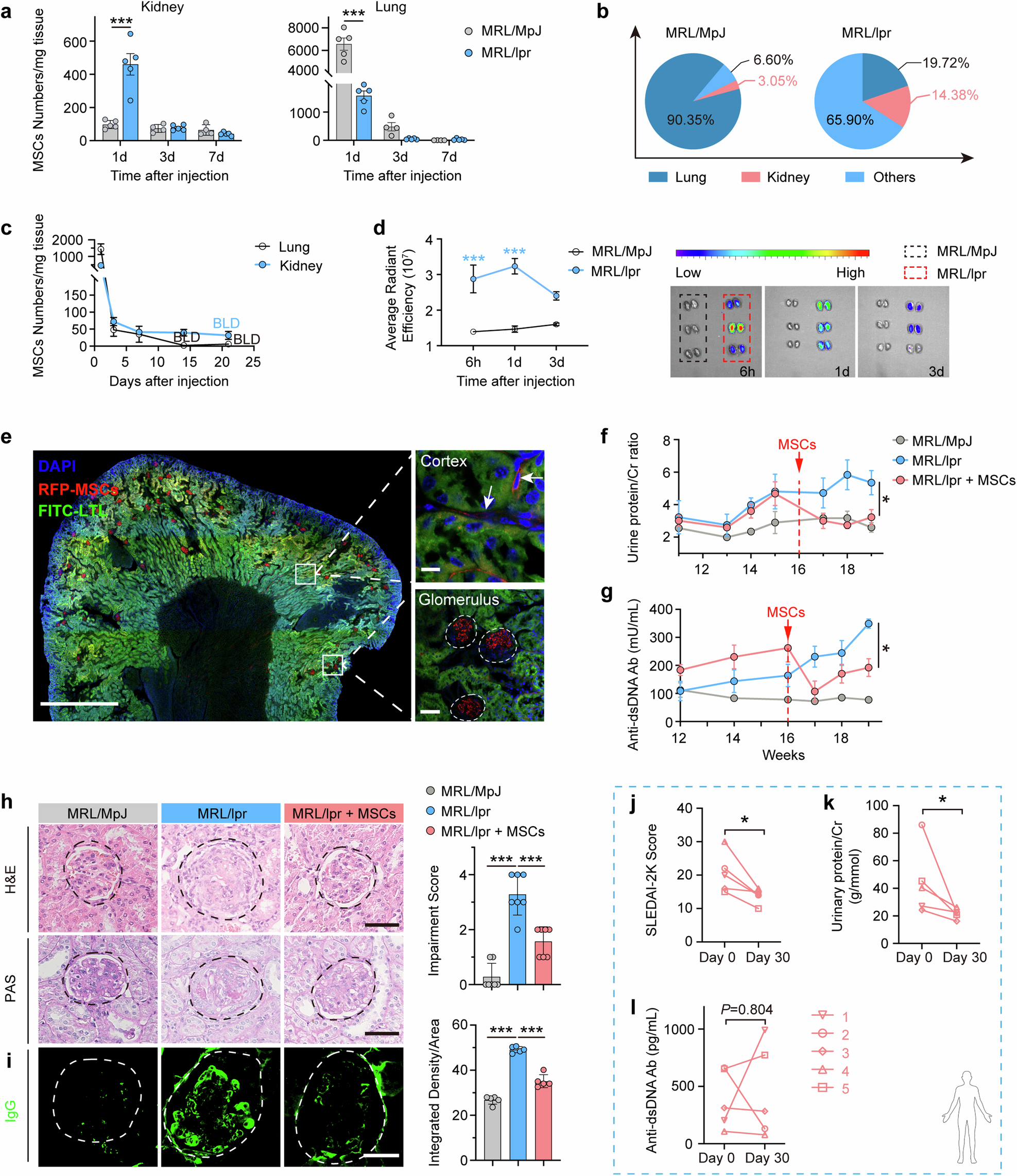
Fig. 1

Increased recruitment of hUC-MSCs to kidney in MRL/lpr mice alleviates renal of lupus nephritis. a The quantities of hUC-MSCs were assessed by Q-PCR in the lungs and kidneys of MRL/lpr and MRL/MpJ mice at 1 day, 3 days, 7 days after intravenous transplantation of hUC-MSCs (n = 4–5). b Proportional distribution of hUC-MSCs in the lungs, kidneys, and other tissues at 1 day after intravenous transplantation. c The line plots illustrating the quantity of MRL/lpr mice at 1 day, 3 days, 7 days, 14 days and 21 days after intravenous injection (n = 4–5). BLD means below the low detection. d Fluorescence intensity of RFP-hUC-MSCs (the hUC-MSCs expressing RFP fluorescent protein) in kidneys is determined by IVIS Imaging System (n = 3). e Representative images of RFP-hUC-MSCs distribution in kidney sections from MRL/lpr mice. FITC-LTL is administered intravenously. Scale bar: full scan of kidney section (1000 µm), Glomerulus (50 µm), Cortex (10 µm). f Dynamic curves of urine protein/creatinine levels in MRL/MpJ and MRL/lpr mice treated with or without hUC-MSCs (n = 7). g Dynamic curves of serum anti-dsDNA antibody levels in MRL/MpJ and MRL/lpr mice treated with or without hUC-MSCs (n = 7). h Glomerular pathological sections of MRL/lpr and MRL/MpJ mice treated with or without hUC-MSCs (n = 5). Scale bar: 50 µm. i Deposition of immune complexes IgG in glomerulus of MRL/lpr mice treated with or without hUC-MSCs (n = 5). Scale bar: 30 µm. j–l SLEDAI-2K Score (Systemic Lupus Erythematosus Disease Activity Score) (j), urine protein/creatinine levels (k), anti-dsDNA antibodies levels (l) in 5 lupus nephritis patients before and 30 days after treatment with hUC-MSCs. *P < 0.05, ***P < 0.001