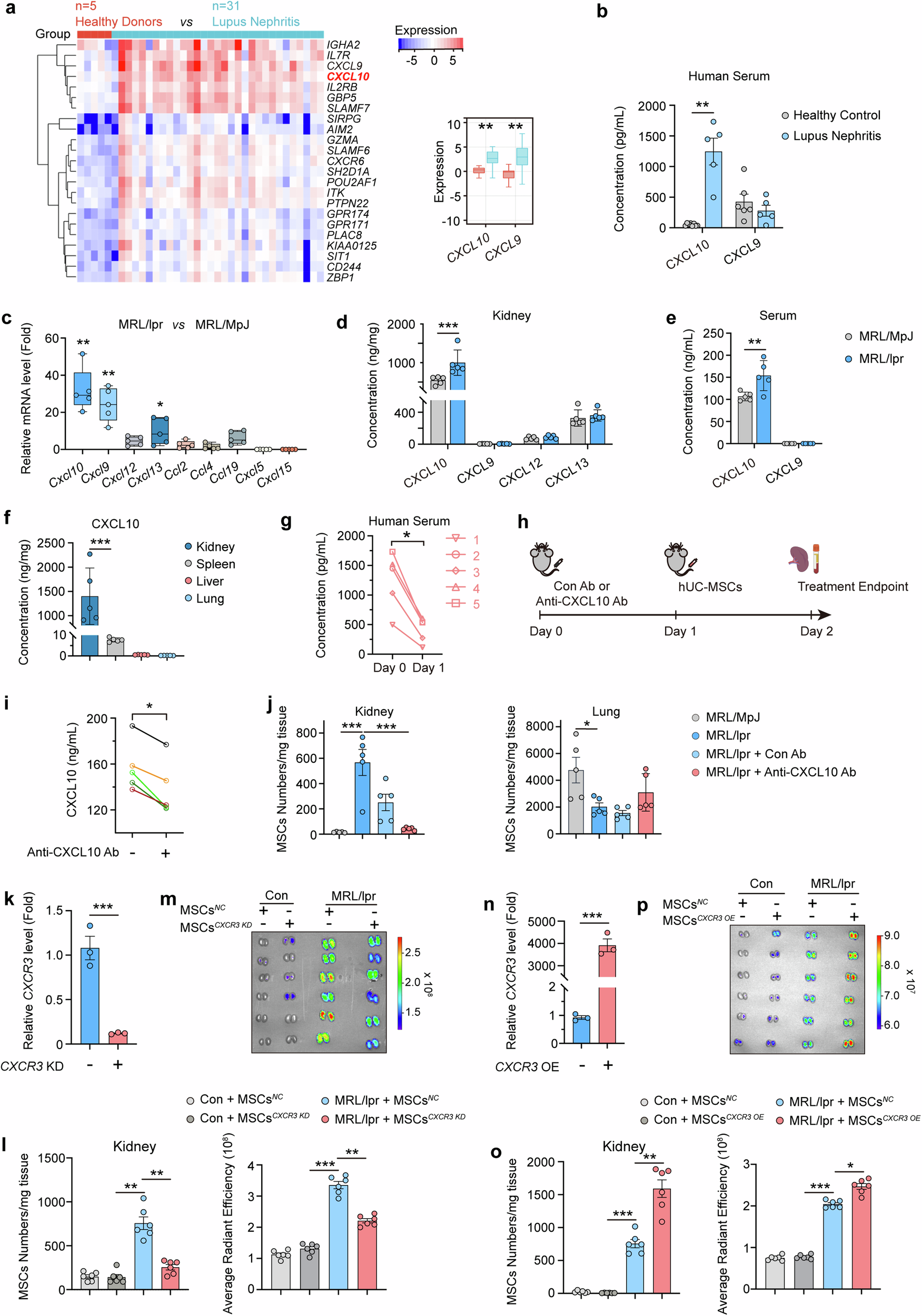
Fig. 2

Disruption of CXCL10-CXCR3 axis suppresses hUC-MSCs recruitment to LN kidney. a Differential analysis of mRNA expression in the kidneys of LN patients compared to that of healthy donors based on ERCB Lupus TubInt Dataset Summary database. Each square represents one patient. b Concentrations of CXCL10 and CXCL9 in serum from LN patients (n = 5) and healthy donors (n = 6). c Relative mRNA expression levels of chemokines are determined by Q-PCR in the kidney of MRL/lpr and MRL/MpJ mice (n = 5). d The concentrations of chemokines in kidneys from MRL/MpJ and MRL/lpr mice (n = 5). e The concentrations of CXCL9 and CXCL10 in serum from MRL/MPJ and MRL/lpr mice (n = 5). f The concentration of CXCL10 in the kidney, spleen, liver, and lung from MRL/lpr mice (n = 5). g CXCL10 concentrations in the serum of five LN patients in whom treatment was effective before and 1 day after treatment with hUC-MSCs. h Scheme illustrating MSC tissue distribution after pretreatment with anti-CXCL10 antibodies in MRL/lpr and MRL/MpJ mice. Mice were pretreated with 20 µg isotype control antibodies or anti-CXCL10 antibodies after 1 day they were injected intravenously with hUC-MSCs. i Concentration of CXCL10 in serum from MRL/lpr mice before and after pretreated with anti-CXCL10 antibodies (n = 5). j Number of hUC-MSCs was determined by Q-PCR in the lungs and kidneys of MRL/lpr and MRL/MpJ mice at 1 day after intravenous injection of hUC-MSCs (n = 5). k CXCR3 mRNA expression are measured in hUC-MSCs with or without CXCR3 knockdown (n = 3). hUC-MSCs are transfected with CXCR3 siRNA or negative control (NC) for 24 h, respectively. Each data point represents an independent experiment. l Number of hUC-MSCs was determined by Q-PCR in the kidneys of control and MRL/lpr mice at 1 day after intravenous injection of hUC-MSCsNC and hUC-MSCsCXCR3 KD (n = 6). m Fluorescence intensity of RFP-hUC-MSCs (the hUC-MSCs expressing RFP fluorescent protein) with or without CXCR3 knockdown in kidneys is determined by IVIS Imaging System (n = 6). n CXCR3 mRNA expression is measured in hUC-MSCs with or without CXCR3 overexpression (n = 3). hUC-MSCs are transfected with CXCR3 overexpression lentivirus or negative control (NC) for 48 h, respectively. Each data point represents an independent experiment. o Number of hUC-MSCs were determined by Q-PCR in the kidneys of control and MRL/lpr mice at 1 day after intravenous injection of hUC-MSCsNC and hUC-MSCsCXCR3 OE (n = 6). p Fluorescence intensity of RFP-hUC-MSCs with or without CXCR3 overexpression in kidneys is determined by IVIS Imaging System (n = 6). *P < 0.05, **P < 0.01, ***P < 0.001