Fig. 1

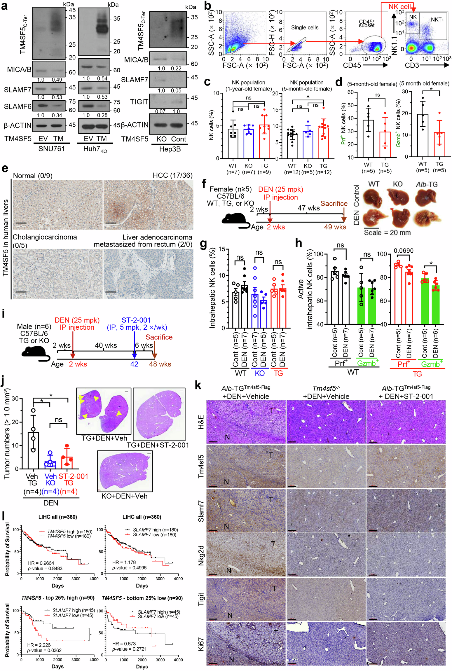
TM4SF5-mediated NK cell inactivation promotes hepatocellular carcinoma. a TM4SF5-negative SNU761 cells or Huh7KO (TM4SF5-knockout) cells with stable expression of empty vector (EV) or TM4SF5 (TM) were subjected to immunoblotting for the indicated molecules. b Immunostaining of Cd45+Cd3−Nk1.1+ NK cells from liver tissues of C57BL/6 female mice at 5 months or 1 year of age via flow cytometry. c, d In addition to population analysis (c), NK cells were immunostained for perforin (Prf+) or granzyme (Gzmb+) (d). *P < 0.05, **P < 0.01, ***P < 0.001, ****P < 0.0001, ns = non-significant, unpaired Student’s t test or ordinary one-way ANOVA. Data are represented as the mean ± SEM. e Tissue microarrays were processed using anti-human TM4SF5 polyclonal antibody.34 f Scheme for liver cancer models with DEN administration in female WT, Alb-TGTm4sf5-Flag (TG), or Tm4sf5−/− KO C57BL/6 mice (n ≥ 5). g, h Liver tissues were analyzed for intrahepatic NK cell populations and perforin (Prf) and granzyme (Gzmb) immunostaining. For Gzmb+ NK cell measurement of DEN-treated TG mice, one sample was lost by a spill, resulting in six sample size. i Scheme for liver cancer models of DEN administration in the presence of vehicle or ST-2-001 treatment in WT, Alb-TGTm4sf5-Flag (TG), or Tm4sf5−/− KO C57BL/6 mice (n = 6). j Tumor numbers larger than 1 mm3 in the livers were counted, and graphed following eliminations of the highest and smallest values in each group (left, j). Representative H&E images of whole liver tissues from each experimental condition (right, j). k Liver tissues were processed for immunohistochemistry for the indicated molecules. Scale bars, 100 μm. *P < 0.05, **P < 0.01, ***P < 0.001, ****P < 0.0001, ns = non-significant, unpaired Student’s t test or Two-way ANOVA, Tukey’s multiple comparisons test. Data represents the mean ± SEM. l Among LIHC dataset (n = 360, LIHC all) or top 25% high group of TM4SF5 expression (n = 90) from TCGA, overall survival probability depending on SLAMF7 expression levels (SLAMF7-high, top 50% of SLAMF7 expression (n = 180 or 45, respectively); SLAMF7-low, bottom 50% of SLAMF7 expression (n = 180 or 45, respectively) were analyzed for hazard ratio (HR) and p values. Data represents three independent experiments. See Figs. S1, S2, and S3