Fig. 4

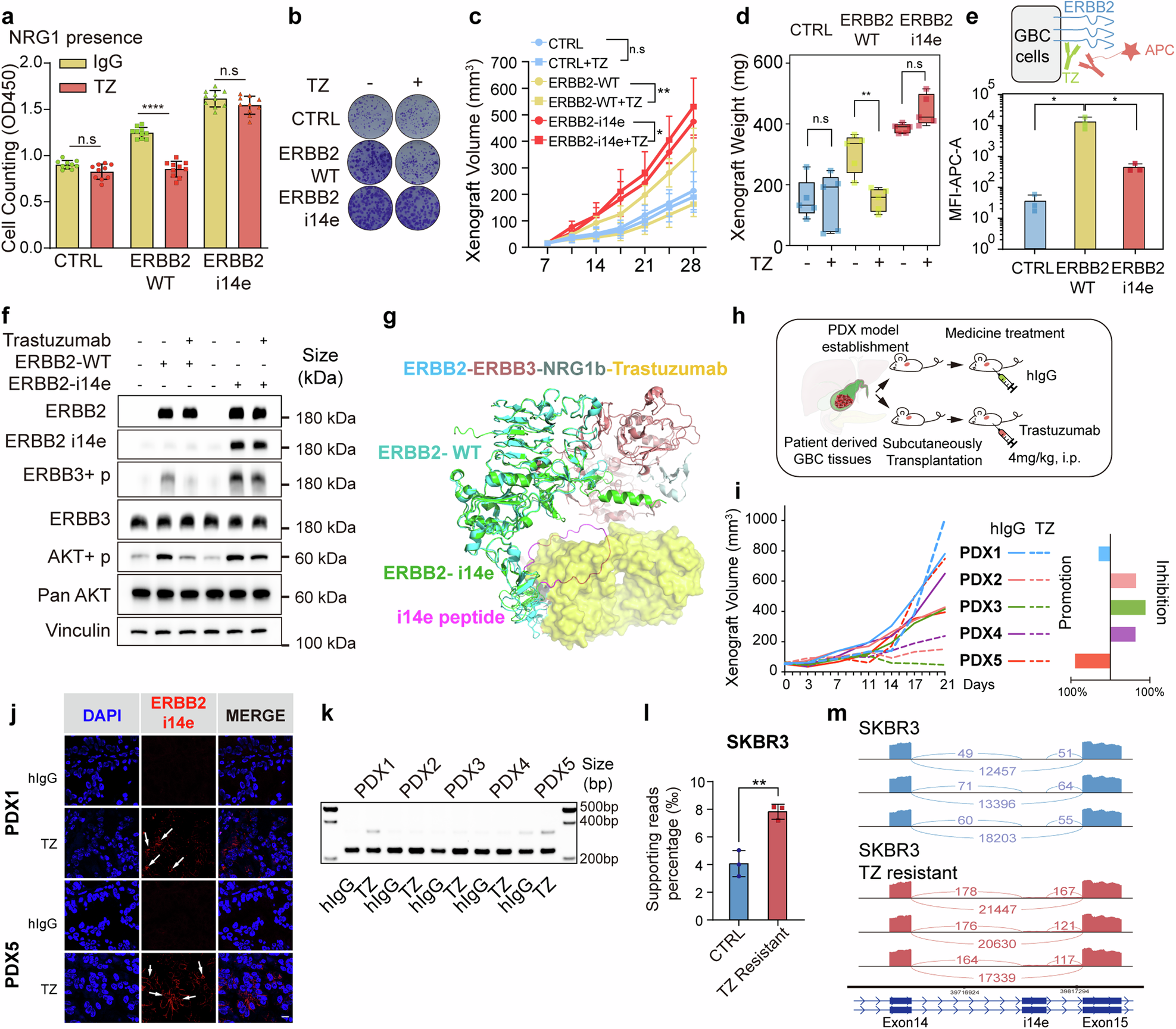
Cells or tumors expressing ERBB2 i14e were resistant to trastuzumab treatment. a, b Cell proliferation and clone formation of GBC-SD cells expressing ERBB2 wild-type or i14e forms in the presence of 20 μg/ml trastuzumab (TZ) using cell counting assays and clone formation assays. One-way ANOVA test (n = 10) was performed. Data are presented as mean ± SD. c, d Xenografted tumor volume and weight were measured after above GBC-SD cells were subcutaneously planted and 4 mg/kg trastuzumab was intraperitoneally injected twice a week. One-way ANOVA test (n = 5) was performed. Xenograft volumes are presented as mean ± SD and xenograft weight are presented in box-whisker plot. e Flow cytometry assays on GBC-SD cells expressing ERBB2 variants. Cells were treated with trastuzumab and APC-conjugated anti-human IgG antibody to detect the trastuzumab binding. One-way ANOVA test (n = 5) was performed. Data are presented as mean ± SD. f AKT phosphorylation was determined by WB in GBC-SD cells expressing ERBB2 WT or ERBB2 i14e in the presence of 20 μg/ml trastuzumab. g Presumable interaction between ERBB3 and ERBB2 i14e where peptides of i14e prevented binding of trastuzumab to ERBB2. h Patient derived xenografts (PDX) from five gallbladder patients were inoculated into nude mice and trastuzumab was administered intraperitoneally at 4 mg/kg twice a week. i Tumor volume was measured and the inhibition or promotion effects on PDX proliferation were shown on the right panel. j ERBB2 or ERBB2 i14e expression was determined using immunofluorescence in PDX1 and PDX5 tumors. Scale bar is 10 μm. k RT-PCR was also carried out on five PDX samples from Fig. 4i. From GEO dataset (GSE244537), ERBB2 i14e presence was shown by the relative supporting reads ratio in SKRB3 breast cancer control and TZ resistant cells. Two-sided Student’s t test (n = 5) was performed. l and sashimi plots were also exhibited m. TZ trastuzumab, i.p. intraperitoneal injection