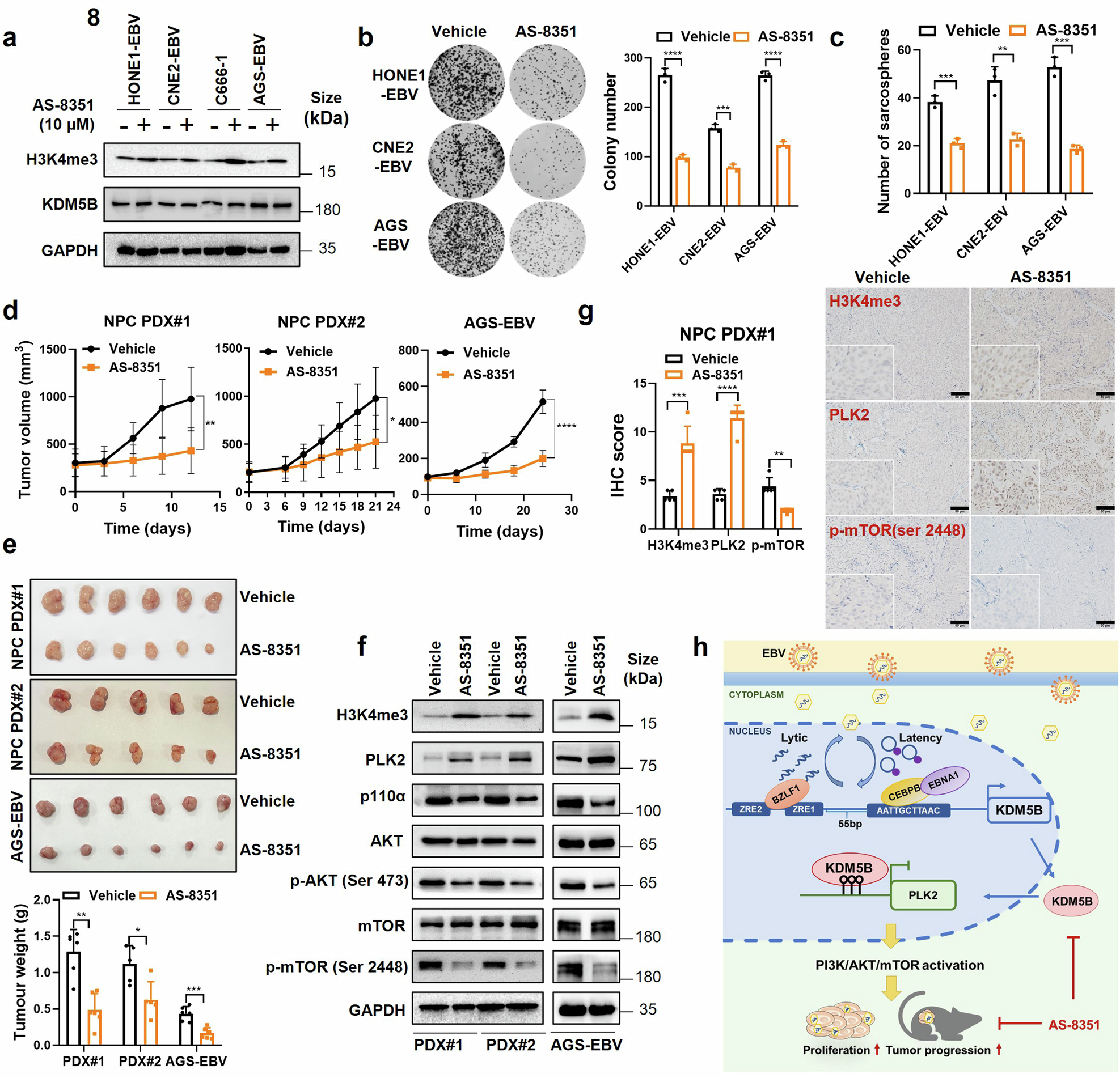
Fig. 8

KDM5B inhibition reduces the malignancy of EBV-associated epithelial tumors. a Western blot assays detecting the protein levels of H3K4me3 and KDM5B in HONE1-EBV, CNE2-EBV, C666-1 and AGS-EBV cells treated with AS-8351 or vehicle control. GAPDH was used as a loading control. b Colony formation ability of HONE1-EBV, CNE2-EBV and AGS-EBV cells described in (a). The quantification of colony numbers is summarized at the right. c Sphere formation ability of HONE1-EBV, CNE2-EBV and AGS-EBV cells described in (a). d Tumor growth curves of NPC PDX model and AGS-EBV cells treated with AS-8351(25 mg/kg) or vehicle every two days. e Tumor size (upper) and weight (bottom) for the tumors excised from (d). f Western blot assays measuring the protein levels of H3K4me3, PLK2, p110α, AKT, p-AKT (Ser 473), mTOR, and p-mTOR (Ser 2448) in tumors from (e). GAPDH was used as a loading control. g Representative IHC staining images showing the protein levels of H3K4me3, PLK2, and p-mTOR (Ser 2448) in PDX tumors from (e). Statistical analysis of the staining results is presented on the left. h A hypothetical model illustrating how EBV-induced KDM5B expression facilitates the progression of EBV-associated epithelial tumors by activating the PLK2/PI3K/AKT/mTOR cascades. Statistical analysis is performed using Student’s t-test, with data presented as the mean ± SD. *P < 0.05, **P < 0.01, ***P < 0.001, ****P < 0.0001. SD, standard deviation. Scale bar, 50 μm