Fig. 1

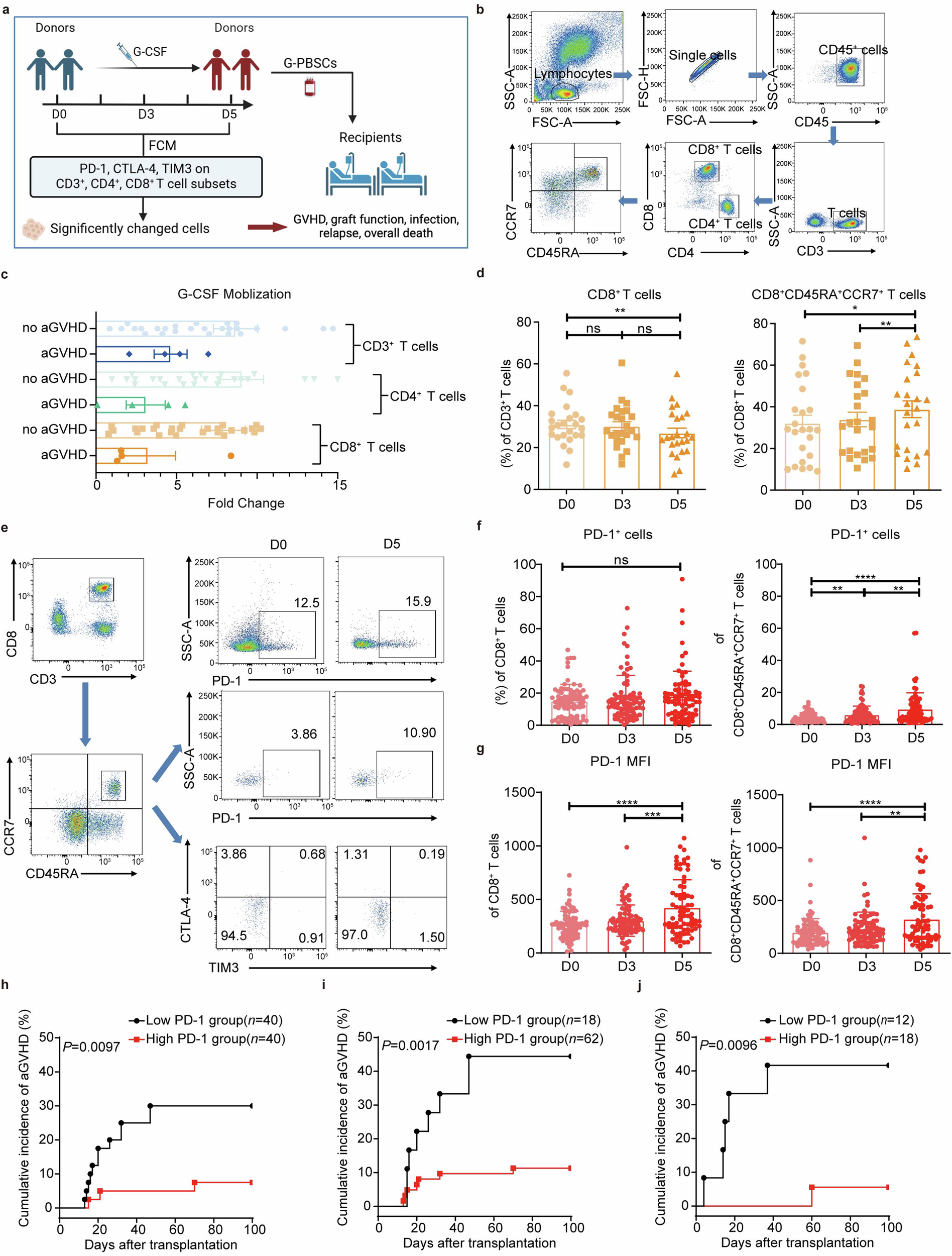
PD-1+CD8+CD45RA+CCR7+ T cell proportion increases in donor PB after G-CSF mobilization and positively correlates with lower incidence of aGVHD of allogeneic HSCT recipients. a Outline of clinical experiments and analyses. Donor T cell subsets and inhibitor receptors (IRs) (PD-1, CTLA-4, TIM3) populations in different subsets before and after G-CSF mobilization were analyzed by FCM. Correlation between significantly changed cell proportions and recipients’ outcomes (GVHD, graft function, infection, relapse, overall death) was calculated. The image was created using Biorender (https://biorender.com/). b The FCM gating strategy of CD45+ cells in donor PB before and after G-CSF mobilization. The CD45+ cells were analyzed for the compositions of CD3+ T cells, CD4+ T cells, CD8+ T cells, and CD45RA+CCR7+ T cells in each subset. c Fold change of CD3+ (blue), CD4+ (green), and CD8+ (orange) T cell counts in donor PB corresponding to the recipients with and without aGVHD by FCM (n = 33). d The percentages of CD8+ T cells in total lymphocytes and CD45RA+CCR7+ T cells in CD8+ T cells before (D0) and after three (D3) or five (D5) days of G-CSF mobilization to the healthy donors by FCM (n = 24). e The FCM gating strategy of analyzing the PB of healthy donors before and after G-CSF mobilization. The PD-1+ cells, TIM3+ cells and CTLA-4+ cells were from CD8+CD45RA+CCR7+ T cell subsets. f The percentages of PD-1+ cells in the CD8+ T cells and CD8+CD45RA+CCR7+ T cells on D0, D3 and D5 of G-CSF mobilization to the healthy donors by FCM (n = 80). g The MFI of PD-1 in the CD8+ T cells and CD8+CD45RA+CCR7+ T cells on D0, D3 and D5 of G-CSF mobilization to the healthy donors by FCM (n = 80). h Kaplan–Meier analysis of the cumulative incidence of aGVHD stratified by the frequencies of PD-1+ cells in donor peripheral CD8+CD45RA+CCR7+ T cells on the fifth day of G-CSF mobilization (D5) (n = 80). Recipients were divided into a high PD-1 group (red) and a low PD-1 group (black) according to the median frequencies of PD-1+ cells in peripheral CD8+CD45RA+CCR7+ T cells (6.675%) of their donors on D5. i Kaplan–Meier analysis of the cumulative incidence of aGVHD stratified by the highest frequencies of PD-1+ cells in peripheral CD8+CD45RA+CCR7+ T cells of the relevant donor on the third or fifth day of G-CSF mobilization (D3 or D5) (n = 80, discovery set). Recipients were divided into the high PD-1 group (red) and low PD-1 group (black) according to the cut-off value of the highest PD-1+ cell frequencies in peripheral CD8+CD45RA+CCR7+ T cells (3.4%) of their donors on D3 or D5. j Kaplan–Meier analysis of the cumulative incidence of aGVHD stratified by the highest frequencies of PD-1+ cells in peripheral CD8+CD45RA+CCR7+ T cells of the relevant donor on the third or fifth day of G-CSF mobilization (D3 or D5) (n = 30, validation set). Recipients were divided into the high PD-1 group (red) and low PD-1 group (black) according to the cut-off value of the highest PD-1+ cell frequencies in peripheral CD8+CD45RA+CCR7+ T cells (3.4%) of their donors on D3 or D5. Data are presented as the mean ± SEM, *P < 0.05, **P < 0.01, ***P < 0.001, ****P < 0.0001