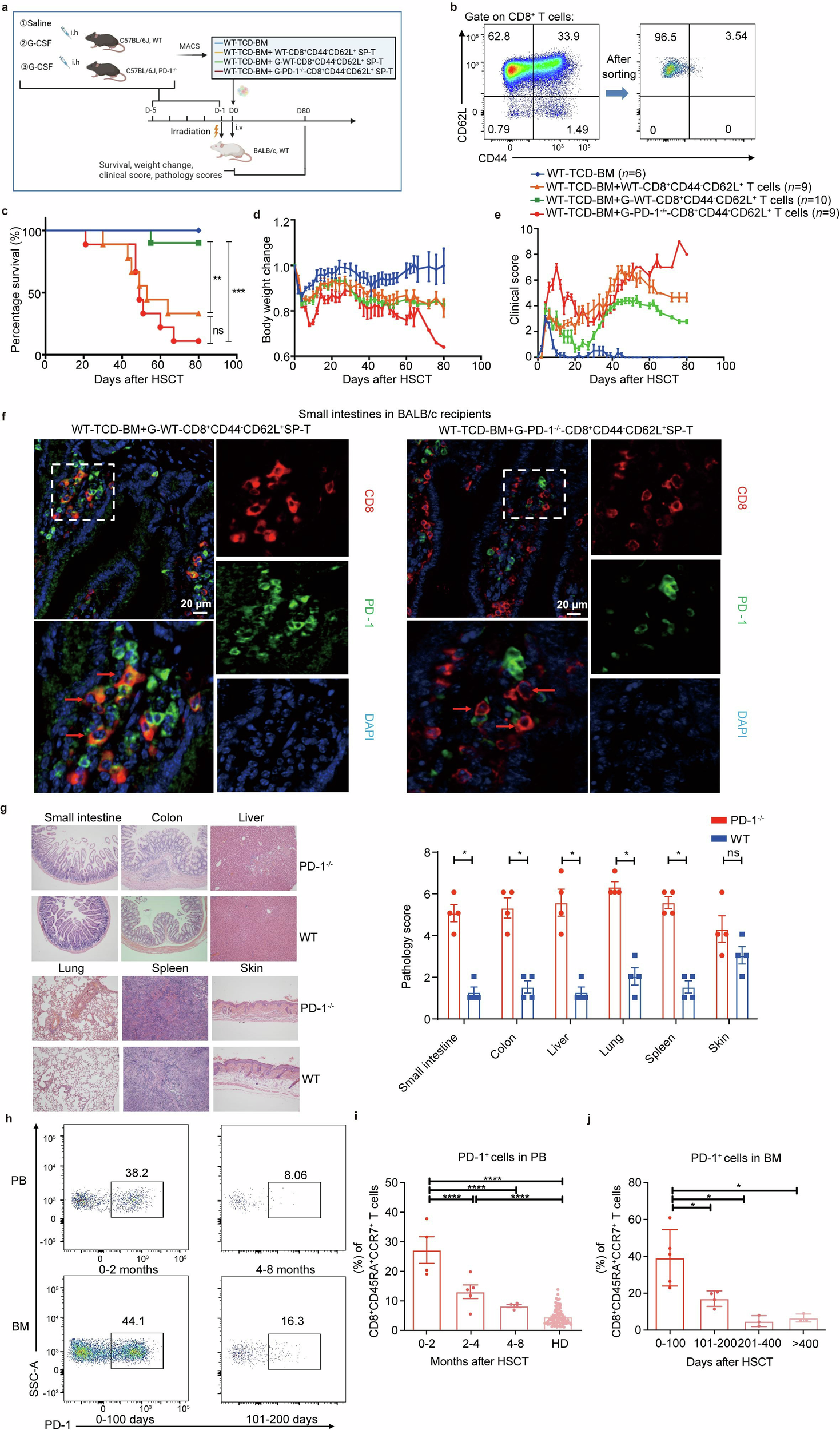
Fig. 6

G-CSF-induced PD-1+CD8+ TSCM-like regulatory cells alleviate aGVHD in mouse allogeneic HSCT model. a Outline of the mouse allogeneic (MHC-mismatched, C57BL/6J to BALB/c) HSCT model and experiments to evaluate the function of specific T cell subsets. Donor cells: (1) T cell-depleted bone marrow (TCD-BM) cells (5 × 106) of C57BL/6J WT mice (blue); (2) TCD-BM cells plus 5 × 105 splenic CD8+CD44−CD62L+ T cells from C57BL/6J WT mice (saline-treated) (yellow); (3) TCD-BM cells plus 5 × 105 splenic CD8+CD44−CD62L+ T cells from C57BL/6J WT mice (G-CSF-treated) (green); (4) TCD-BM cells plus 5 × 105 splenic CD8+CD44−CD62L+ T cells from PD-1-knockout mice (G-CSF-treated) (red). Lethally irradiated (8 Gy on D-1) BALB/c mice were used as the recipients. The image was created using Biorender (https://biorender.com/). b Splenic CD8+CD44−CD62L+ T cells for transplantation were sorted using MACS. c–e The survival rate (c), the body weight change (d), and the clinical score (e) of recipients were monitored for 80 days after transplantation. f Immunofluorescence staining for CD8 (red) and PD-1 (green) of small intestine tissues of BALB/c recipients receiving G-CSF-treated splenic CD8+CD44−CD62L+ T cells from C57BL/6J WT or PD-1−/− mice described in (a). The tissues were collected at the onset of aGVHD on day 47 post allo-HSCT. Nuclei were depicted in blue (4ʹ, 6-diamidino-2-phenylindole, DAPI). Scale bars, 20 μm. g Representative hematoxylin and eosin staining images and pathology scores (bar chart on the right) of the BALB/c recipients that received G-CSF-treated splenic CD8+CD44−CD62L+ T cells from either C57BL/6J WT (blue) or PD-1−/− (red) mice. Tissues were harvested on day 47 after allo-HSCT for analysis (original magnification ×100). h–j PD-1+CD8+CD45RA+CCR7+ cells exist in recipients’ PB and bone marrow (BM). h Representative plots of PD-1+CD8+CD45RA+ CCR7+ T cells in PB (n = 13) and BM (n = 15) of recipients by FCM. i–j The percentages of PD-1+ cells in the CD8+CD45RA+CCR7+ T cells in PB (n = 13; healthy donors (HD): n = 80) and BM (n = 15) of recipients by FCM. The recipients’ PB and bone marrow cells were obtained from HSCT hospitalized and follow-up recipients in Ruijin Hospital. Data are presented as the mean ± SEM, *P < 0.05, **P < 0.01, ***P < 0.001, ****P < 0.0001