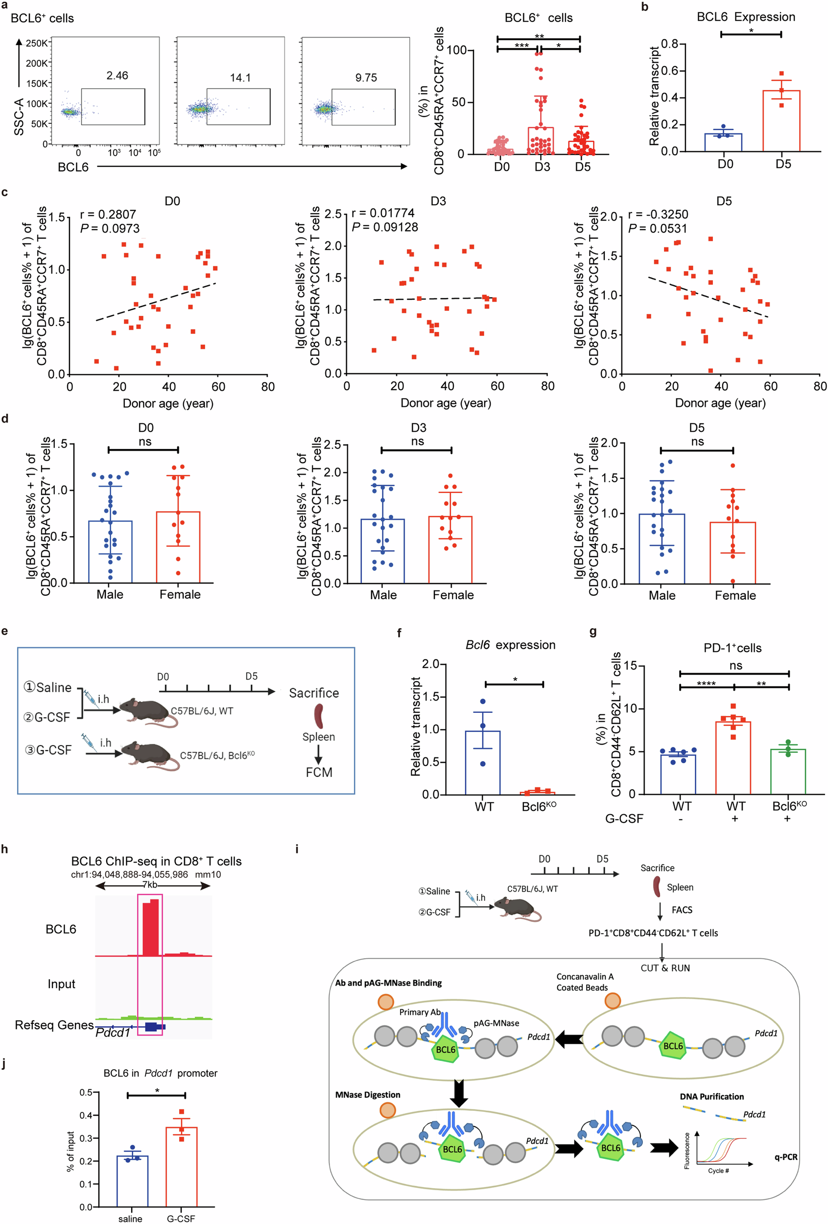
Fig. 7

G-CSF induces the increase of PD-1+CD8+ TSCM-like regulatory T cells via BCL6 in both mouse in vivo model and clinical donors. a–d G-CSF mobilization increased BCL6 expression in CD8+CD45RA+CCR7+ T cells in donor PB and the expression was not correlated with donor age and gender before or after mobilization. a Representative plots and the percentages of BCL6+ cells in the PB of healthy donors before and after G-CSF mobilization (n = 36). b BCL6 expression in CD8+CD45RA+CCR7+ T cells in the PB of healthy donors before (D0, blue) and after G-CSF (D5, red) mobilization by q-PCR (n = 2–3). c Lack of correlation between the normalized frequencies of BCL6+ cells and the donor age before and after G-CSF mobilization (D0, D3, D5, n = 36). d Lack of correlation between the normalized frequencies of BCL6+ cells in CD8+CD45RA+CCR7+ T cells and the donor gender before and after G-CSF mobilization (D0, D3, D5) (n = 36). e–g G-CSF mobilization in the mouse induces the increase of PD-1+CD8+ TSCM-like regulatory T cells by BCL6 in vivo. e Outline of injecting rhG-CSF subcutaneously (i.h) to C57BL/6J mice (WT or Bcl6KO) for 5 days, mimicking clinical mobilization in healthy donors: (1) saline-treated C57BL/6J WT mice; (2) G-CSF-treated C57BL/6J WT mice; (3) G-CSF-treated C57BL/6J Bcl6KO mice. The image was created using Biorender (https://biorender.com/). f Bcl6 gene expression in CD8+CD44−CD62L+ T cells in the spleen of Bcl6fl/fl CreERT2 mice before (WT, blue) and after Tamoxifen (TAM) (Bcl6KO, red) treatment by q-PCR (n = 3). g The percentage of PD-1+ cells in CD8+CD44−CD62L+ T cells in the spleen of saline-treated WT mice (blue), G-CSF-treated WT mice (red) and G-CSF-treated Bcl6KO mice (green) by FCM (n = 6). h Visualization of BCL6 binding to the Pdcd1 gene in gse182034 with The Integrative Genomics Viewer (IGV). i Outline shows the workflow of the CUT & RUN q-PCR using the G-CSF mobilization mouse model. The image was created using Biorender (https://biorender.com/). j The deposition of BCL6 at the Pdcd1 gene in splenic PD-1+CD8+CD44−CD62L+ T cells from saline-treated (blue) and G-CSF-treated (red) WT mice (n = 3). Data are presented as the mean ± SEM, *P < 0.05, **P < 0.01, ***P < 0.001, ****P < 0.0001