Fig. 4
From: Photodynamic gel-bombs enhance tumor penetration and downstream synergistic therapies

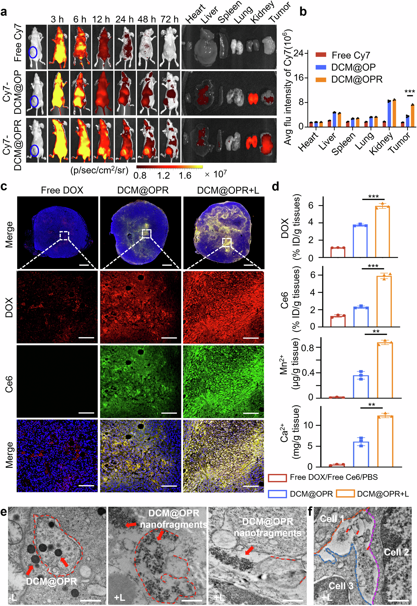
Biodistribution, deep penetration, therapeutic component accumulation and lysosomal escape of photodynamic gel-bombs (DCM@OPR) in vivo. a In vivo biodistribution of free Cy7, Cy7-DCM@OP, and Cy7-DCM@OPR at different times in 4T1 in situ tumor-bearing Balb/c nude mice after administration. b Average fluorescence intensity of ex vivo organs and tumors from different groups. n = 3 per group. c CLSM images of the 4T1 in situ tumor-bearing Balb/c mice complete tumor tissues. The scale bars of the upper line were 1000 μm, scale bars of the below three lines columns were 100 μm. d Concentrations of DOX, Ce6, Mn2+, and Ca2+ in tumors of 4T1 in situ tumor-bearing Balb/c mice. n = 3 per group. These results indicated that upon exposure to laser irradiation, DCM@OPR could deeply penetrate into tumor tissues, allowing more therapeutic components to accumulate in tumor tissues. e, f TEM images of the distribution of DCM@OPR in 4T1 tumor tissues with or without laser irradiation. Upon exposure to laser irradiation, DCM@OPR experienced a photodynamic-triggered explosion, resulting in the formation of nanofragments. This explosive energy could damage the lysosomal membrane, thereby enabling nanofragments to escape from lysosomes into other cellular regions. Besides, except for intracellular, these nanofragments were also found to exist in the gap leakage among tumor cells, suggesting that the explosive energy may drive these nanofragments deep penetration through gap leakage among tumor cells. Scale bars: 500 nm. Data are presented as mean ± SD. *p < 0.05, **p < 0.01, ***p < 0.001