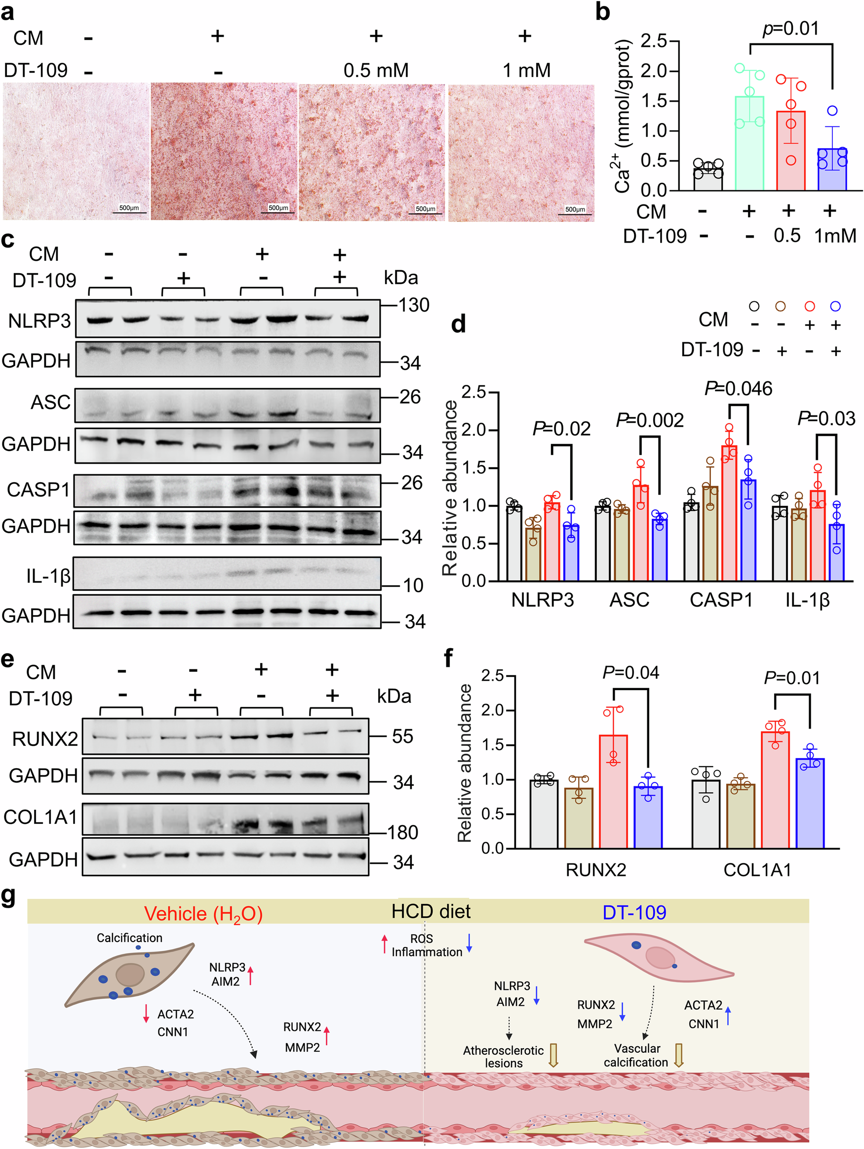
Fig. 7

DT-109 inhibits smooth muscle cell osteogenic differentiation.a Alizarin red stained images of A7r5 in the vehicle- or DT-109 (0.5 mM and 1 mM)-treated group in response to calcified media (CM) induced for 7 d (Scale bar: 500 μm). b Detection of Ca2+ concentration in A7r5 cell suspensions after DT-109 (0.5 mM and 1 mM) treatment (n = 5). c Protein levels of NLR family pyrin domain containing 3 (NLRP3), PYD and CARD domain containing (ASC), apoptosis-related cysteine peptidase (CASP1), and interleukin 1 beta (IL-1β) in A7r5 cells incubated with CM induced for 7 d or basal medium with or without DT-109 (1 mM). d Quantitative analysis of protein levels (n = 4). e Protein levels of runx family transcription factor 2 (RUNX2) and collagen type I alpha 1 chain (COL1A1) in A7r5 cells incubated in CM for 7 d or basal medium with or without DT-109 (1 mM). f Quantitative analysis of protein levels (n = 4). g A schematic illustrating the potential mechanisms by which DT-109 influences atherosclerosis. Online painting: https://app.biorender.com/. Data represent the mean ± SD analyzed by one-way ANOVA with Tukey’s post hoc analysis or Dunn’s test, multiple comparison adjusted p-values were reported