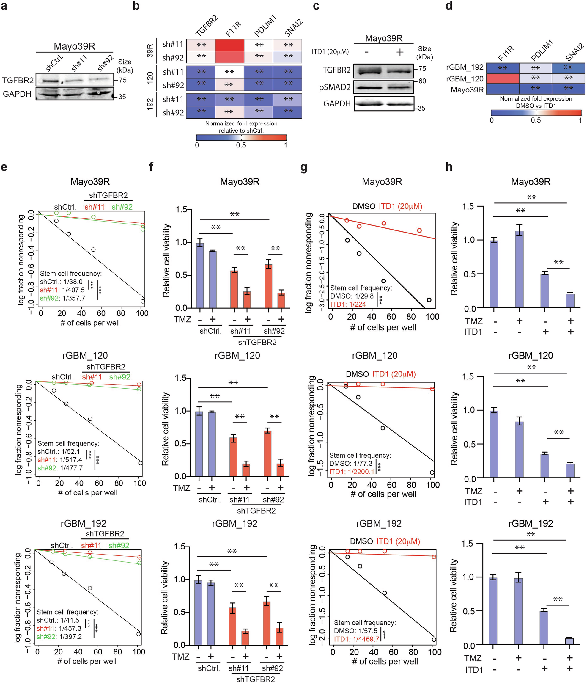
Fig. 3

TGFBR2 inhibition increases sensitivity of GBM neurospheres to TMZ. GBM neurospheres were transduced with 2 independent shRNAs and expression of TGFBR2 was measured after 5 days via western blot (a) or qRT-PCR (b). c Western blot showing expression of TGFBR2 and pSMAD2 48 h after ITD1 treatment in GBM neurospheres. d qRT-PCR analysis showing expression of down-stream TGFβ targets 5 days after ITD1 treatment in GBM neurospheres. e ELDA assay to measure stem cell frequency 14 days after TGFBR2 knock-down in GBM neurospheres. f GBM neurospheres received TMZ (200 μM) 3 days after transduction with lentivirus expressing 2 independent shRNAs against TGFBR2. Cell viability was measured 2 days after TMZ treatment using CTG assay. g ELDA assay to measure stem cell frequency 14 days after ITD1 treatment in GBM neurospheres and clinical rGBM isolates. h Therapy-resistant and clinical rGBM specimens were treated with ITD1 (20 μM), TMZ (200 μM), or the combination and cell viability was measured using CTG assay 5 days after treatment. Student T-test was used to determine statistical differences in panels b and d. One-way ANOVA with Tukey’s post hoc test was used to calculate statistical significance in panel f, h. Data are presented as means±S.D. **p < 0.01; ***p < 0.001