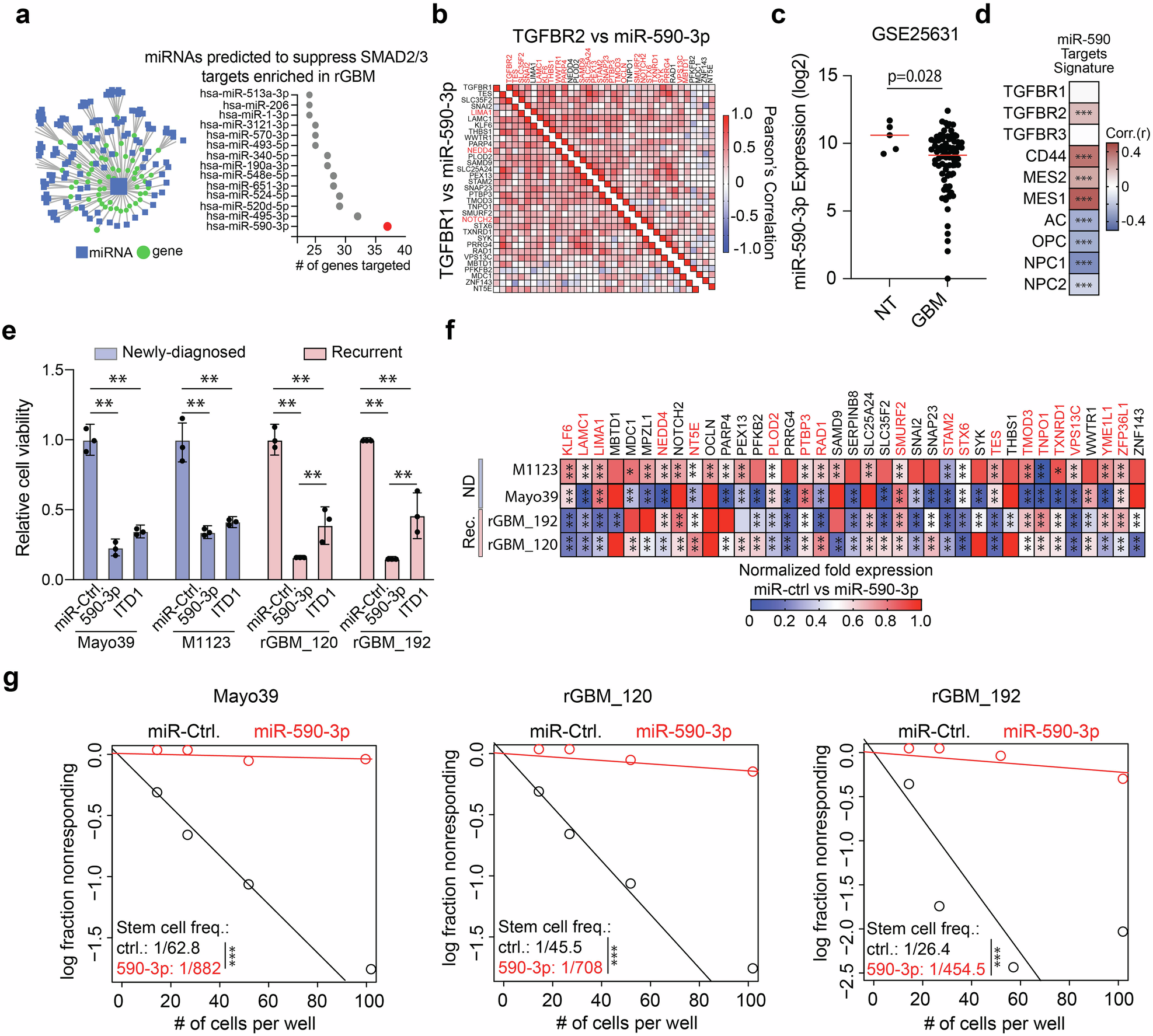
Fig. 4

miRNA-based targeting of TGFBR2 pathway inhibits the stem cell phenotype rGBM cells. a Network of miRNA and gene targets (left panel), Number of predicted SMAD2/3 targets enriched in rGBM by miRNA (right panel). b Gene expression correlation analysis between TGFBR2 or TGFBR1 and the predicted miR-590-3p targets in rGBM clinical specimens (HG-U133A). Genes highlighted in red show statistically significant positive correlations. c Expression of miR-590-3p in GBM clinical specimens compared to Non-tumor tissue. d Pearson’s correlation coefficient for gene signature composed of miR-590-3p targets with TGFBR1, TGFBR2, TGFBR3 expression and markers or gene signatures related to GBM cell subsets determined from scRNA-Seq derived from GSCs. e Cell viability 5 days after miR-590-3p or ITD1 treatment. f Expression of miR-590-3p predicted targets by qRT-PCR 5 days after transgenic miR-590-3p expression. g ELDA assay measuring stem cell frequency 14 days after transgenic miR-590-3p expression in rGBM cells. Statistical significance was calculated using unpaired, non-parametric, student T-test with Mann–Whitney post hoc test in panel c; Student T-test was used to determine statistical differences in panel f; One-way ANOVA with Tukey’s post hoc test was used to calculate statistical significance in panels d and e. Data are presented as means±S.D. **p < 0.01; ***p < 0.001