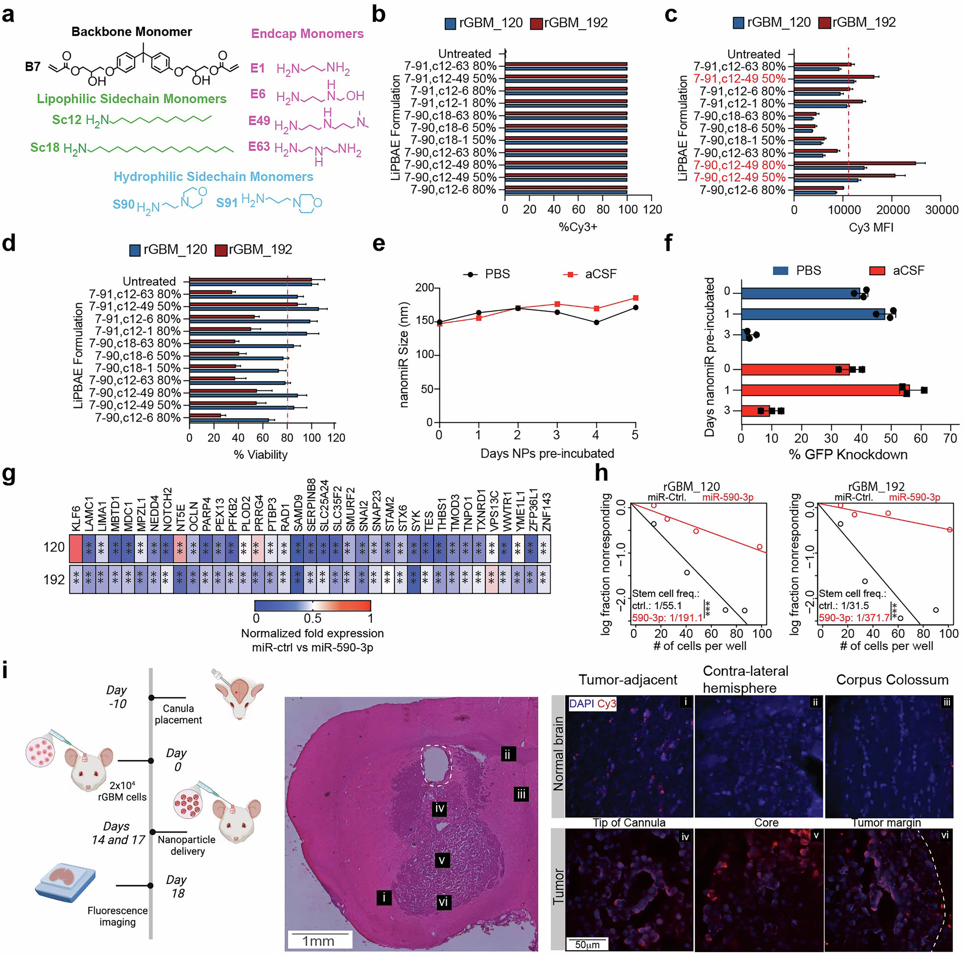
Fig. 5

Novel LiPBAE has low toxicity and effectively delivers miRNAs to rGBM cells in vitro and in vivo. a LiPBAEs were synthesized using structurally diverse monomers. Each LiPBAE is composed of the B7 backbone monomer, a blend of hydrophilic sidechain and lipophilic sidechain monomers (% lipophilic sidechain monomer indicated), and an endcap monomer. Uptake efficacy in rGBM_120 and rGBM_192 cells 24 h following nanomiR administration represented as %Cy3+ cells (b) and Cy3 mean fluorescence intensity (MFI) (c). d Cell viability was assessed via cell titer glo 24 h following nanomiR administration. e PEGylated 7-90,c12-49 80% nanomiRs maintained their small size after up to five days of incubation in PBS or artificial CSF (aCSF). f PEGylated 7–90,c12–49 80% nanomiRs enabled functional delivery of siGFP in vitro following 24 h of incubation in PBS or aCSF. g qRT-PCR analysis showing expression of miR-590-3p targets 5 days after nanomiR transfections in rGBM clinical specimens. h ELDA assay to measure stem cell frequency 14 days after nanomiR transfection in rGBM clinical specimens. i Schematic showing in vivo PEGylated nanomiR delivery using fluorescently-tagged control miRNA (top left panel). H&E-stained section showing established orthotopic rGBM (bottom left panel). Dotted lines outline canula track and boxes mark regions used to capture fluorescence images. Fluorescence imaging showing Cy3 signal within the tumor and in different parts of the brain (bottom right panel). Student T-test was used to determine statistical differences in panel g. Data are presented as means±S.D. **p < 0.01. ***p < 0.001