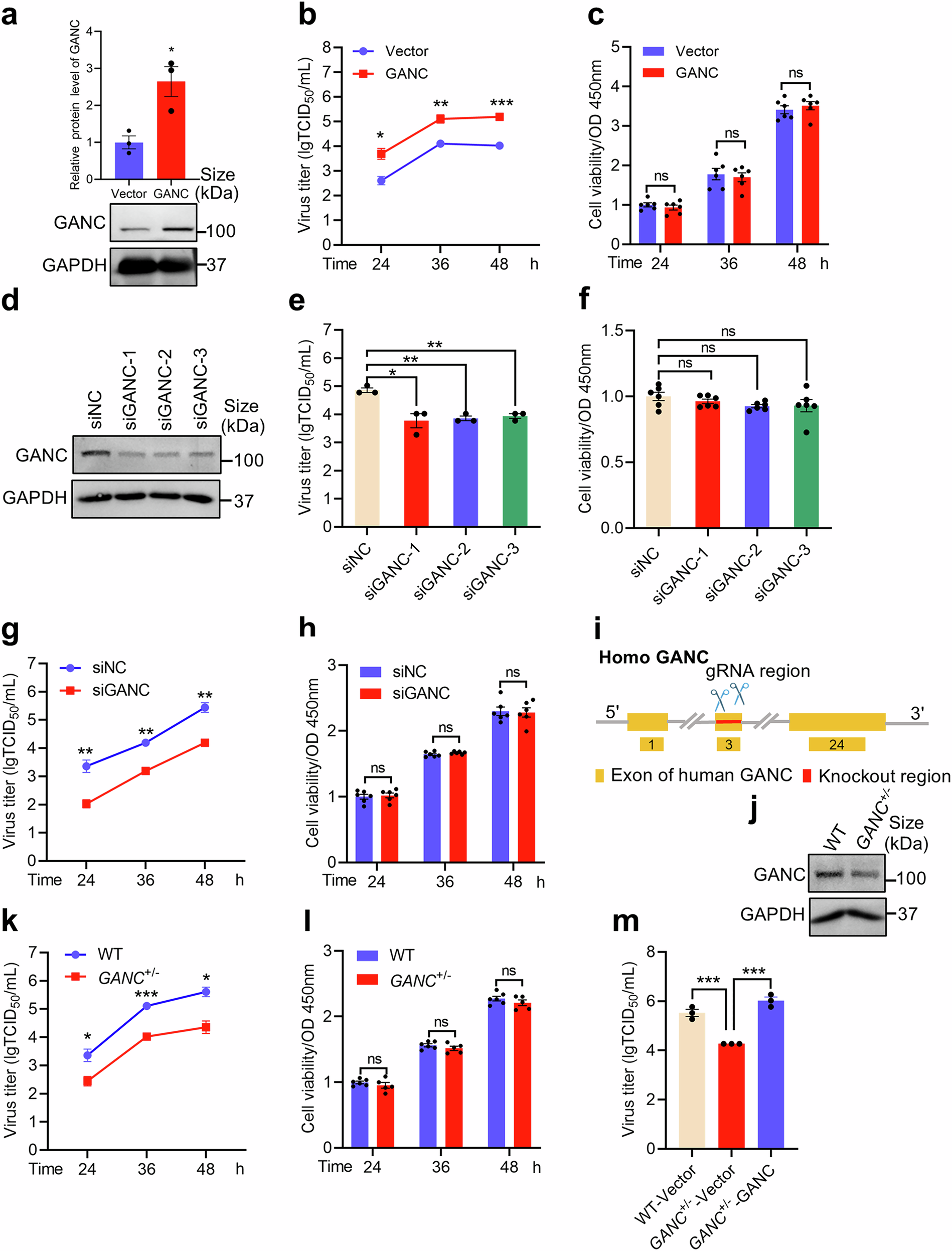
Fig. 2

GANC promotes H7N9 virus replication in vitro. a Western blotting for confirmation of GANC overexpression stable strain. b Virus titers in supernatants from GANC overexpression stable strain and A549 cells infected with H7N9 virus at a MOI of 0.1, were determined at 24 h, 36 h, and 48 h post-infection using TCID50 assays in MDCK cells. c Assessment of cell viability in GANC overexpression stable strain. d Western blotting analysis of A549 cells transfected with GANC siRNA for 48 h. e Virus titers in supernatants from GANC siRNA-transfected A549 cells infected with H7N9 virus at a MOI of 0.1, were determined at 36 h post-infection using TCID50 assays in MDCK cells. f Assessment of cell viability following GANC siRNA transfection. g Virus titers in supernatants from GANC siRNA-transfected A549 cells infected with H7N9 virus at an MOI of 0.1, were determined at 24 h, 36 h, and 48 h post-infection using TCID50 assays in MDCK cells. h Assessment of cell viability following GANC siRNA transfection at 24 h, 36 h, and 48 h. i, j Schematic representation of sgRNA used for GANC gene in A549 cells (i), and identification of endogenous GANC proteins in GANC+/− cells by Western blotting (j). k Virus titers in supernatants from WT A549 and GANC+/− cells infected with H7N9 virus at a MOI of 0.1, were determined at 24 h, 36 h, and 48 h post-infection using TCID50 assays in MDCK cells. l Assessment of cell viability in GANC+/− cells. m Virus titers in supernatants from WT A549 and GANC+/− cells, transfected with GANC or vector plasmids, then infected with H7N9 virus at a MOI of 0.1, were determined at 48 h post-infection using TCID50 assays in MDCK cells. Quantification was shown as mean ± SEM. n = 3 independent experiments. The Student’s t-test (unpaired, two-tailed) was used to compare two independent groups. *P < 0.05, **P < 0.01, ***P < 0.001, ns not significant, NC negative control, WT wild-type, MOI multiplicity of infection, TCID50 tissue culture infective dose