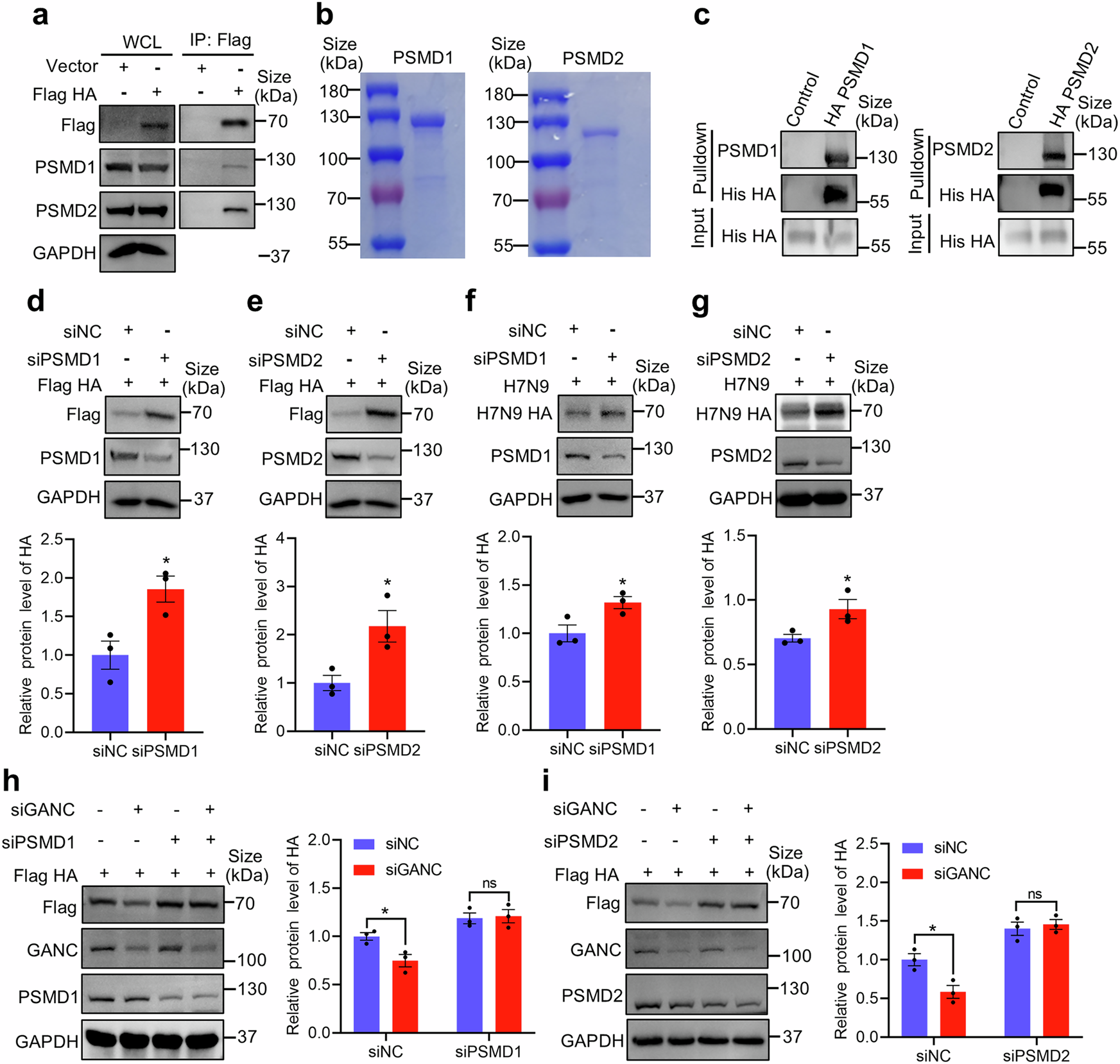
Fig. 6

GANC knockdown increases the PSMD1/2-dependent degradation of HA. a HEK293T cells were transfected with HA plasmids tagged with Flag. 48 h later, the WCLs were incubated with anti-Flag magnetic beads, and subjected to Western blotting to detect PSMD1 or PSMD2. b Purification and Coomassie staining analysis of PSMD1 and PSMD2 proteins. c Detection of pulldown proteins by Western blotting after incubating anti-HA magnetic beads with HA proteins tagged with His. d, e Western blotting analysis of HA protein levels in HEK293T cells transfected with siRNA targeting PSMD1 (d) or PSMD2 (e), along with HA plasmids tagged with Flag, collected 48 h post-transfection. f, g Western blotting analysis of HA protein levels in A549 cells transfected with siRNA targeting PSMD1 (f) or PSMD2 (g), and infected with H7N9 virus at a MOI of 0.1. Cells were sampled at 48 h post-infection. h, i HEK293T cells were transfected with GANC, PSMD1 (h) or PSMD2 (i) siRNA, along with HA plasmids tagged with Flag, and cells were collected 48 h post-transfection for analysis of HA protein levels by Western blotting. Quantification was shown as mean ± SEM. n = 3 independent experiments. The Student’s t-test (unpaired, two-tailed) was used to compare two independent groups. *P < 0.05, ns not significant, WCL whole-cell lysate, MOI multiplicity of infection