Fig. 2

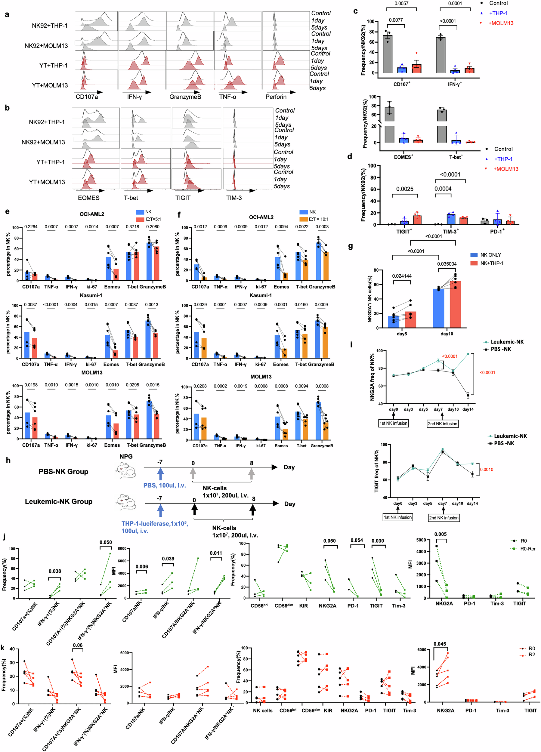
AML induces NK cell exhaustion. a, b Representative MFI results for NK92 or YT cell cytotoxicity, phenotype and transcription factor expression after coculturing with medium (control), MOLM13 or THP-1 cells for 1 day or 5 days at 10:1 E:T ratio. c The frequencies of cytokine release (CD107a and IFN-γ) (top) and the expression of the transcription factors T-bet and Eomes in NK92 cells after coculture (bottom) with leukemia cell lines. d The expression of inhibitor receptors in NK92 cells after coculture with leukemia cell lines. e, f cytotoxicity function of NK cells expression after coculture with OCI-AML2 and Kasumi-1 cells for 5 days under the E:T ratio of 5:1(e, left) and 10:1(f, right). g The expression of primary NK cells co-cultured with THP-1 cells for 5 and 10 days at the E:T ratio of 5:1 (h) Illustration of THP-1- luciferase AML mice model injected with PBS group and NK group (n = 12). i The dynamic expression of NKG2A and TIGIT in mice model injected with NK cells in PBS-NK and Leukemic NK groups (n = 12). j The function (left) and phenotype (right) of BMNK cell from patients from relapse to CR in AML patients post HSCT. R0 represents the first relapse stage, and Rcr represents the remission stage (N = 3). k The frequency of NK cells in leukocytes and the dynamic the phenotype characteristics in patients between relapsed and refractory relapse status. R2 represents the recurrent relapse stage(N = 5)