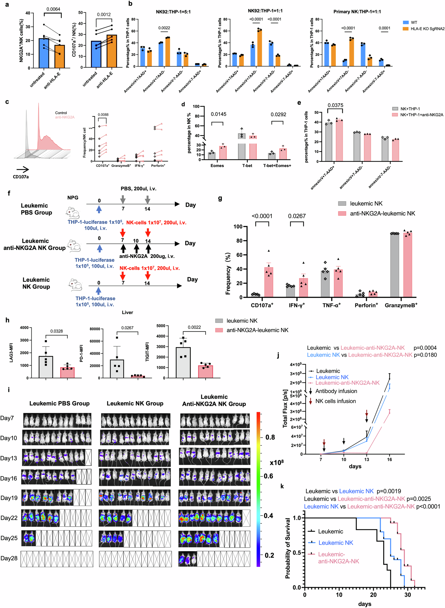
Fig. 3

NK cell exhaustion was rescued by blocking the NKG2A/HLA-E axis. a THP-1 cells were pretreated with anti-HLA-E and then cocultured with primary NK cells for 5 days, the anti-HLA-E treatment decreased NKG2A expression on NK cells (left, N = 6) and increased CD107a+ NK cell subsets (right, N = 5). b HLA-E knockout THP-1 cells were cocultured with NK92 or primary NK cells for 6 h, and then the Annexin V and 7-AAD were utilized for apoptosis analysis (N = 3) under 1:1 and 5:1 E:T ratio. c Anti-NKG2A increased NK cell CD107a expression in vitro (N = 6). d Anti-NKG2A increased NK cell Eomes and T-bet+Eomes+ NK subsets in vitro (N = 3). e Anti-NKG2A treated NK cells increase the killing effect against THP-1 cells in vitro (N = 3). f AML mice model injected with leukemic THP-1 cells (Leukemic PBS group, N = 12) or with NK cells (Leukemic NK group, N = 12), or with anti-NKG2A treatment on NK cells (leukemic anti-NKG2A NK group, N = 12). g The cytotoxicity of NK cells between leukemic NK group and leukemic anti-NKG2A NK group in vivo. h The inhibitory receptors expressed on liver-derived NK cells including LAG3,PD-1 and TIGIT among PBS NK, Leuk-NK and Leukemic anti-NKG2A NK groups. living imaging (i) and total tumor flux (j) comparison among the PBS group (N = 12), leukemic NK cell group (N = 12) and leukemic anti-NKG2A NK group(N = 12). k Kaplan‒Meier curves and log-rank test results for overall survival among three groups (N = 12)