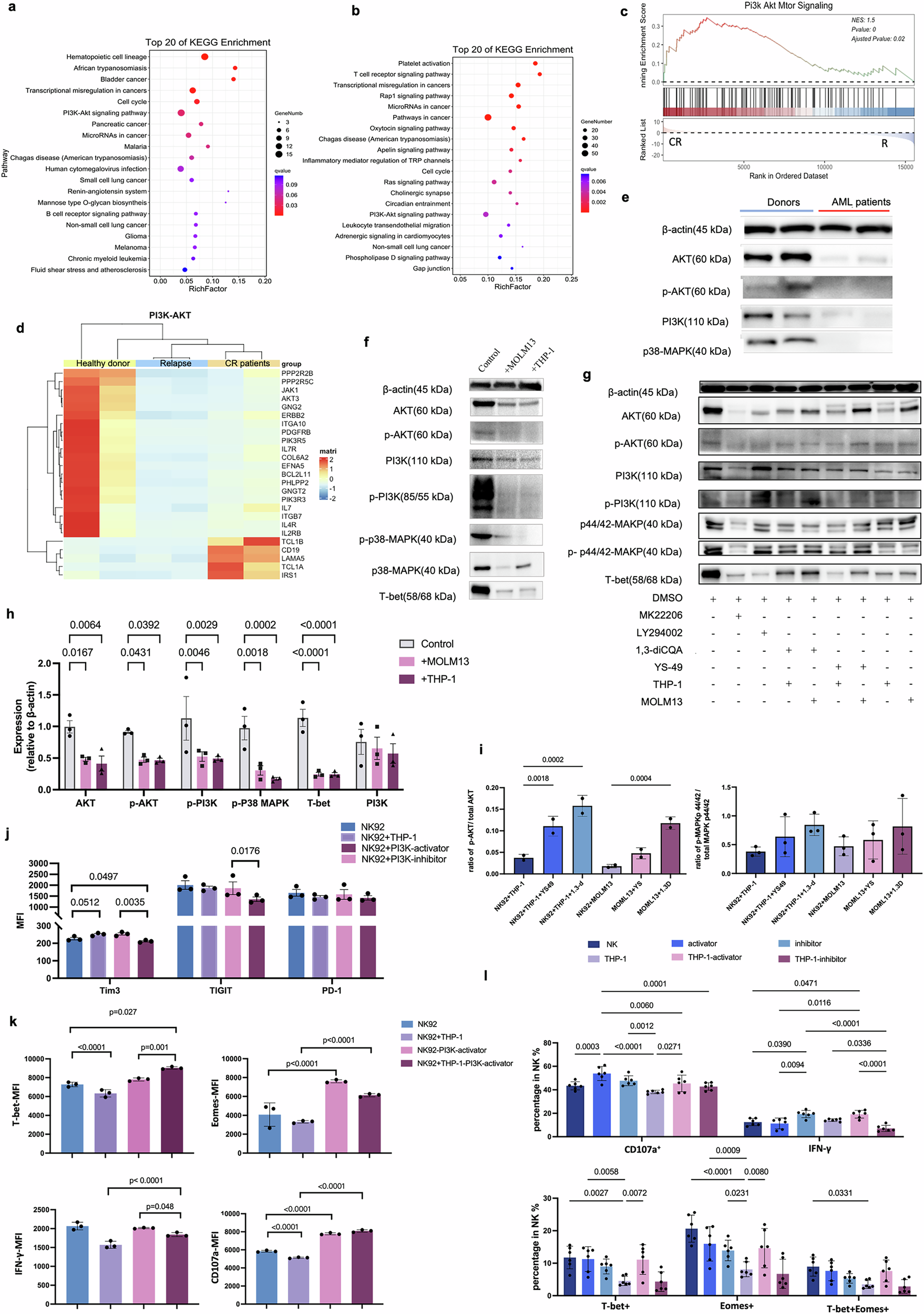
Fig. 5

PI3K-AKT signaling pathway inhibition involved in NK exhaustion in AML patients (a, b) KEGG analysis of the DEGs between relapsed and CR patients (left) and healthy donors (right). c GSEA of PI3K-AKT-mTOR signaling in CR and relapsed patients. d heatmaps of genes related to the PI3K-AKT pathway among the three groups. e Representative western blots showing AKT, PI3K, p-AKT, p-PI3K, p-MAPK, and β-actin expression in primary NK cells from relapsed AML patient, healthy donors. f Densitometric quantification of the ratios of the levels of proteins of interest (i.e., AKT, p-AKT, PI3K, p-PI3K, T-bet, and p38-MAPK) to the level of the β-actin protein in NK92 cells cocultured with MOLM13 or THP-1 cells. g Densitometric quantification of the ratios of NK cells treated with the PI3K-AKT inhibitor LY294002 or MK2206, or treated with the activator 1,3-diCQA or YS49 and cocultured with THP-1 or MOLM13 cells. h Relative expression of target proteins level of β-actin protein, representative results from 3 independent experiments are shown. i Relative expression of p-AKT or p-p44/42 of the total AKT and MAPK respectively when NK92 cell cocultured with THP-1 or MOLM13 cells stimulated with or without PI3K-AKT activators. j Expression of exhaustion markers on NK92, including Tim3, TIGIT and PD-1, treated with THP-1 cells, PI3K-AKT activators and inhibitors, NK92 alone were used as control. k Expression of T-bet, Eomes, IFN-γ and CD107a in exhausted NK92 cells supplemented with PI3K-AKT activators when cocultured with THP-1 cells. l Expression of exhaustion markers on primary NK cells, including Tim3, TIGIT and PD-1, in cells treated with THP-1 cells, PI3K-AKT activators and inhibitors. The results represent a composite of 3 independent experiments