Fig. 2
From: Myeloid but not hepatocytic CD38 is a key driver for hepatic ischemia/reperfusion injury

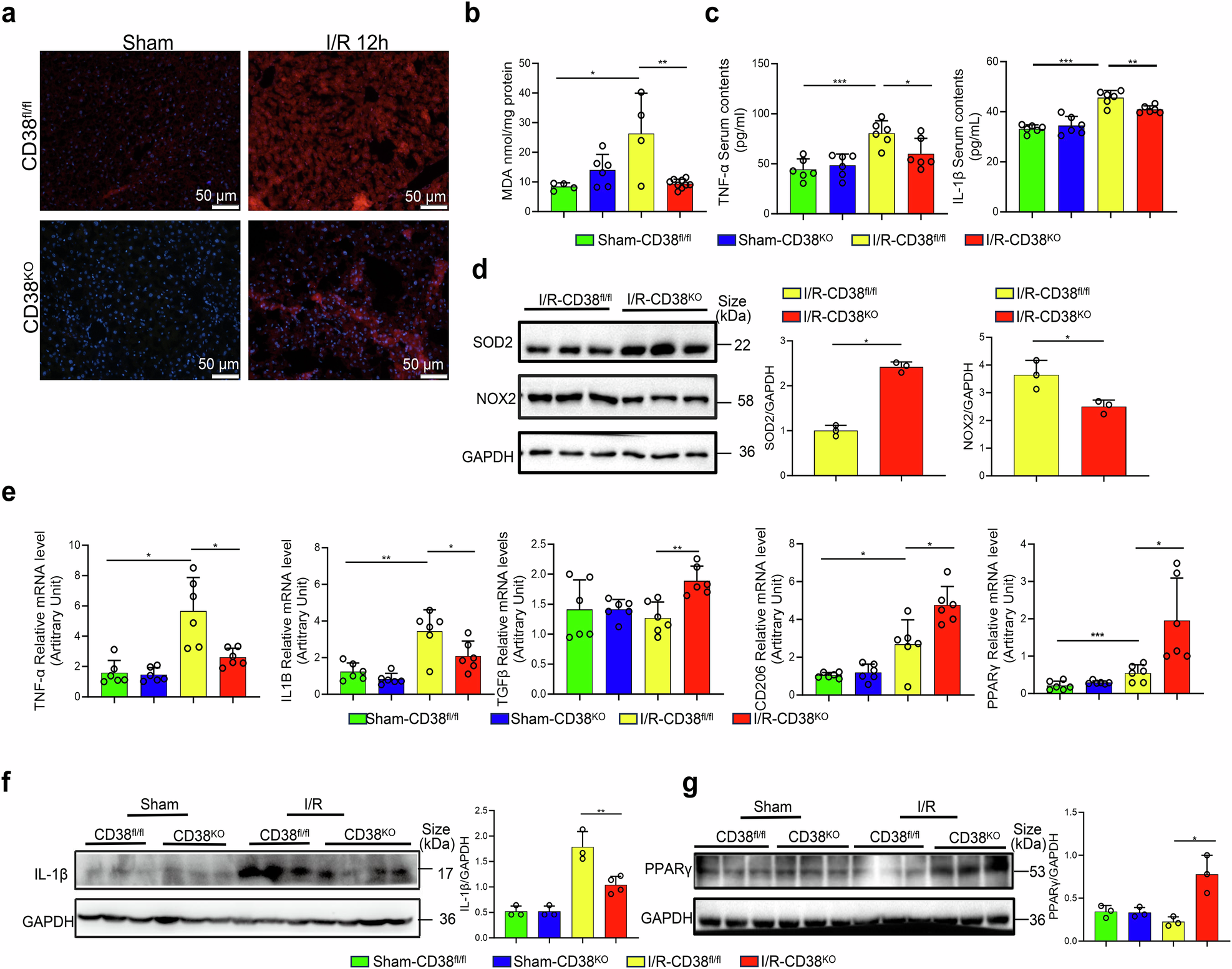
Global CD38 deficiency inhibited oxidative stress and inflammation during HIRI. a Representative DHE staining images were taken from CD38KO and CD38fl/fl mice subjected to HIRI, respectively. b MDA contents were quantitatively measured in liver tissues from CD38KO and CD38fl/fl mice after I/R injury. c Serum TNF-α and IL-1β were detected by Elisa in CD38KO and CD38fl/fl mice after HIRI. d The protein expressions and the quantitative analysis of NOX2 and SOD2 were determined by western blot in liver tissues from CD38KO and CD38fl/fl mice after HIRI. e The mRNA expressions of TNF-α, IL1B, TGF-β, CD206, and PPARγ were determined by QPCR in CD38KO and CD38fl/fl mice after HIRI, respectively. f, g The expressions and the quantitative analysis of IL-1β and PPARγ were detected by Western blot in liver tissues in CD38KO and CD38fl/fl mice after HIRI, respectively. Data are shown as meansā±āSEM, *pā<ā0.05, **pā<ā0.01 and ***pā<ā0.001, nā=ā3ā8 per group