Fig. 7
From: Myeloid but not hepatocytic CD38 is a key driver for hepatic ischemia/reperfusion injury

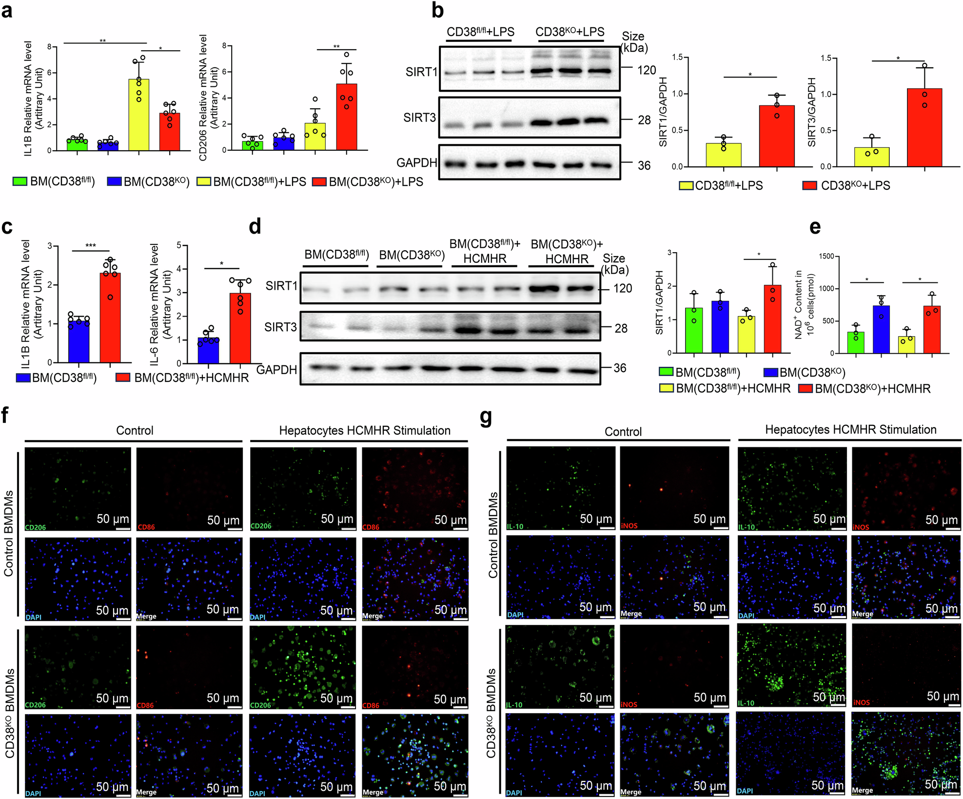
Myeloid CD38 deficiency promoted macrophage M2 polarization through activating NAD+/SIRT1 pathway in vitro. The mRNA expressions of IL1B (a), CD206 (a), and the protein expressions and the quantitative analysis of SIRT1 (b) and SIRT3 (b) were determined by QPCR and Western blot in BMDMs from CD38fl/fl and CD38KO mice after LPS stimulation, respectively. c The mRNA expressions of IL1B and IL-6 were determined by QPCR in BMDMs from CD38fl/fl mice with the stimulation of hepatocytes-derived conditioned media after hypoxia/reoxygenation injury (HCMHR). The protein expressions and the quantitative analysis of SIRT1/SIRT3 (d), the NAD+ contents (e) and the infiltrations of the type 2 macrophages (CD206/Il-10, f, g), and type 1 macrophages (CD86/iNOS, f, g) were determined in BMDMs from CD38KO and CD38fl/fl mice with HCMHR stimulation. Data are shown as meansā±āSEM, *pā<ā0.05, **pā<ā0.01 and ***pā<ā0.001, nā=ā3ā6 per group