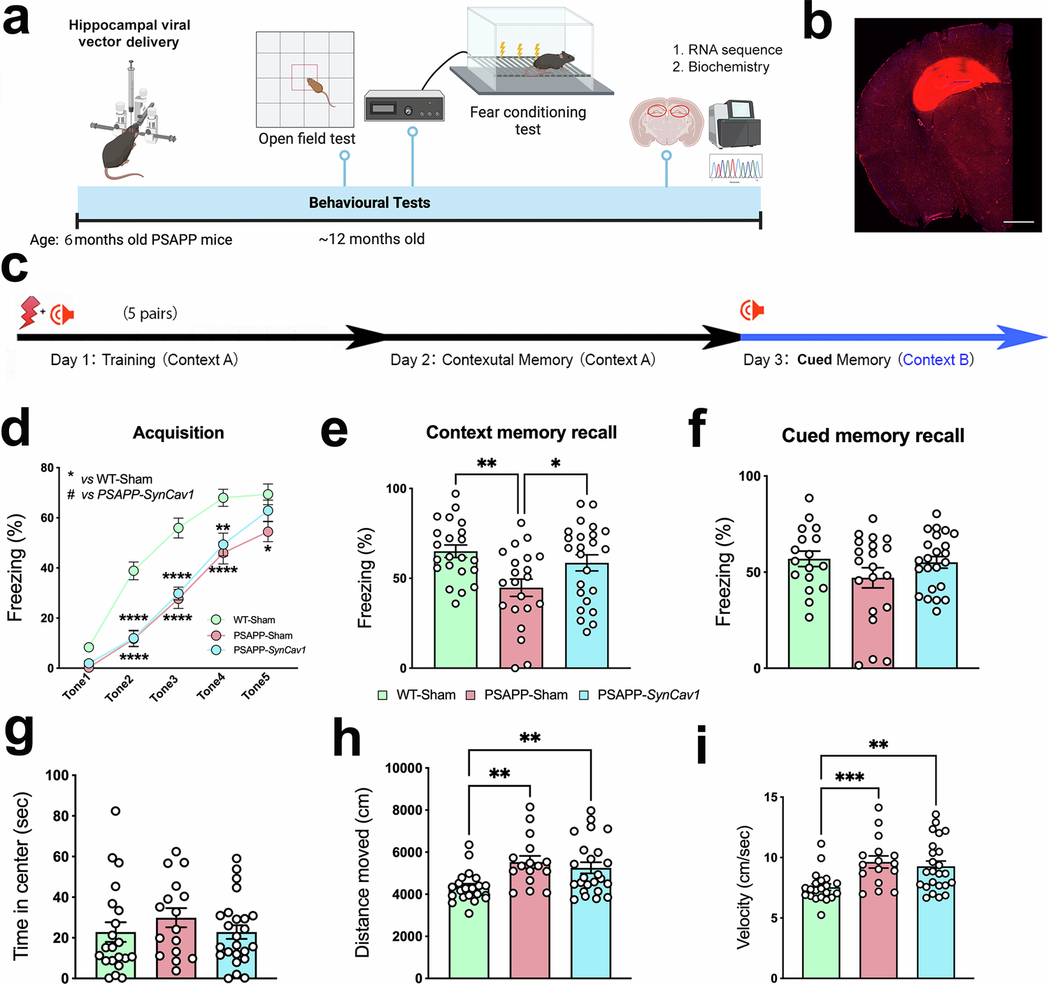
Fig. 1

Direct hippocampal delivery of SynCav1 at symptomatic stage protects learning and memory in PSAPP mice. a Schematic of the experimental design. b Representative immunofluorescence image of Cav-1 (red) from SynCav1-injected brain. Scale bar = 1000 µm. c Schematic for classical fear conditioning protocol. d–f Assessment of fear memory acquisition, contextual memory recall, and cued memory recall performed at 12 m (6 m post SynCav1 delivery). Data are presented as percent (%) freezing mean ± SEM. Data were analyzed using two-way analysis of variance (ANOVA) followed by Fisher’s LSD multiple comparisons tests (Day 1) or One-way ANOVA (Day 2 and Day 3). n = ~20 per group. g–i Assessment of general motor function and anxiety-like behavior by open field test at 12 m. Analysis of time spent in the center area, total distance moved, and velocity. Data were presented as mean ± SEM and analyzed using One-way ANOVA. n = ~20 per group. Significance was assumed when p < 0.05. **p < 0.01, ***p < 0.005